荣耀20跟20pro有啥区别,荣耀20和荣耀20pro的区别,哪个更值得购买?
本文摘要: 大家好,如果你们想深入了解关于荣耀20跟20pro有啥区别的问题,那么请继续阅读下去。在这篇文章中,我会为大家提供全面的知识,并且会尽可能地回答你们对荣耀20跟20pro有啥区别疑惑并还会对荣耀20和荣耀20pro的区别,哪个更值得购买相关的讲解荣耀20和荣耀20pro对比荣耀20在颜色上提供...
大家好,如果你们想深入了解关于荣耀20跟20pro有啥区别的问题,那么请继续阅读下去。在这篇文章中,我会为大家提供全面的知识,并且会尽可能地回答你们对荣耀20跟20pro有啥区别疑惑并还会对荣耀20和荣耀20pro的区别,哪个更值得购买 相关的讲解
荣耀20和荣耀20pro对比
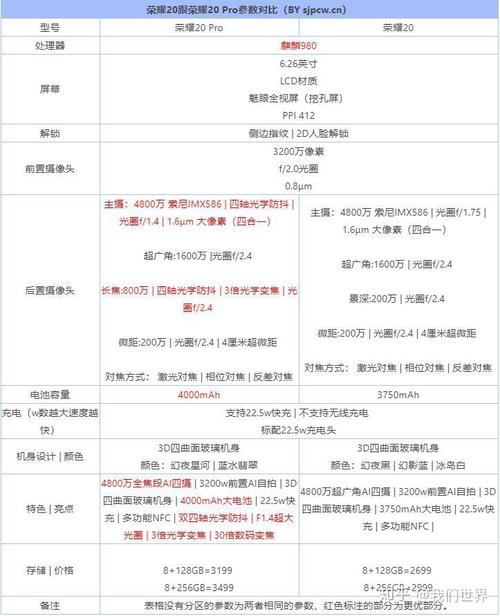
荣耀20在颜色上提供了更多的选取,共有蓝、黑、白三种颜色,其中冰岛白可能更适合女性用户。相比之下,荣耀20 Pro的颜色选取较为单调,仅有浅蓝色和紫色两种。 电池容量:荣耀20的电池容量为3750毫安,虽然支持超级快充,但在待机时间上可能稍逊一筹。
荣耀20:配备了3750mAh容量的电池,支持快充技术,但具体快充功率未提及。荣耀20 Pro:搭载4000mAh的电池,续航能力更强,同时支持25W的超级快充技术,确保用户在使用过程中时刻保持电量充足。
荣耀20有6G和8G两种运行内存,而荣耀20pro只有8G的运行内存,其配置要比荣耀20的低配版稍微好一点。电池不同 荣耀20的电池容量是3750毫安时,而荣耀20pro的电池容量是4000毫安时。
荣耀20s:配备了麒麟810处理器。荣耀20与20Pro:均搭载麒麟980处理器,性能上相较于荣耀20s的麒麟810有所提升。相机配置:荣耀20s:前置3200万像素镜头,后置组合为4800万+800万+200万像素。荣耀20:后置四摄包含4800万主摄+1600万超广角+200万+200万,没有长焦镜头。

荣耀20pro和荣耀20有什么区别?
〖One〗、荣耀20与荣耀20 Pro的主要区别如下: 颜色选取:荣耀20在颜色上提供了更多的选取,共有蓝、黑、白三种颜色,其中冰岛白可能更适合女性用户。相比之下,荣耀20 Pro的颜色选取较为单调,仅有浅蓝色和紫色两种。 电池容量:荣耀20的电池容量为3750毫安,虽然支持超级快充,但在待机时间上可能稍逊一筹。
〖Two〗、荣耀20和荣耀20 Pro的主要区别如下:手机外观设计 荣耀20背部采用了渐变色玻璃设计,拥有幻夜黑、幻影蓝、冰岛白三种配色,整体风格简约而时尚。而荣耀20 Pro则采用了更为高端的四曲面3D玻璃机身设计,除了包含荣耀20的配色外,还额外提供了翡翠蓝以及星河暗两种配色,为用户提供了更多的选取空间。
〖Three〗、荣耀20与荣耀20 Pro的主要区别如下:配色差异 荣耀20 Pro:提供蓝水翡翠和幻夜星河两种独特配色,这些配色在市场上较为少见,为用户提供了更多的个性化选取。荣耀20:则拥有幻影蓝、冰岛白和幻夜黑三种经典配色,这些配色更加大众化,适合不同用户的审美需求。
〖Four〗、荣耀20s和荣耀20Pro主要在屏幕、处理器、相机配置和电池容量方面存在区别:屏幕:荣耀20s:搭载了26英寸的魅眼屏,分辨率为2340×1080。荣耀20与20Pro:未具体提及屏幕尺寸和分辨率与荣耀20s的直接对比,但通常在同一系列中,除非特别说明,屏幕尺寸和分辨率可能相近或相同。
〖Five〗、荣耀20pro和荣耀20的主要区别如下:费用不同:荣耀20的起售价较低,6+128G版本售价为1499元,8+128G版本售价为1989元,8+256G版本售价为2499元。荣耀20pro的起售价较高,8+128G版本售价为2199元,8+256G版本售价为2699元。存储不同:荣耀20有6G和8G两种运行内存配置。

荣耀20与荣耀20pro区别
荣耀20与荣耀20 Pro的主要区别如下: 颜色选取:荣耀20在颜色上提供了更多的选取,共有蓝、黑、白三种颜色,其中冰岛白可能更适合女性用户。相比之下,荣耀20 Pro的颜色选取较为单调,仅有浅蓝色和紫色两种。 电池容量:荣耀20的电池容量为3750毫安,虽然支持超级快充,但在待机时间上可能稍逊一筹。
主要差别: 硬件配置:荣耀20 Pro在摄像头、处理器等硬件配置上通常会比荣耀20更高,提供更出色的拍照效果和更流畅的操作体验。 屏幕与外观:荣耀20 Pro可能在屏幕材质、分辨率或外观设计上有细微差别,比如更高级的显示技术或更精致的外观设计。
荣耀20 Pro在多方面占优,荣耀20则更轻薄且充电兼容性强、性价比突出。以下是两者详细对比:外观设计:正面均为26英寸挖孔屏。荣耀20 Pro是四曲面3D玻璃机身,有5种配色;荣耀20是普通玻璃后壳,仅3种配色。
荣耀20和20 Pro的主要区别如下:外观设计 荣耀20:拥有幻夜黑、幻影蓝、冰岛白三种配色,背部采用渐变色的设计,展现出玻璃的独特温润与纯净,手感极佳。配备了一块26英寸的挖孔全面屏,摄像头孔径、屏幕边框及下巴宽度均控制得当。

荣耀20和pro区别
华为荣耀20和荣耀20 Pro的主要区别如下:存储容量 荣耀20:储存配置为8G加128G,满足了大部分用户的日常存储需求,但对于需要存储大量数据或应用的用户来说,可能会稍显局促。荣耀20 Pro:储存配置升级到8G加256G,提供了更大的存储空间,更适合需要存储大量文件、照片或视频的用户。
荣耀20和荣耀20 Pro的主要区别如下:手机外观设计 荣耀20背部采用了渐变色玻璃设计,拥有幻夜黑、幻影蓝、冰岛白三种配色,整体风格简约而时尚。而荣耀20 Pro则采用了更为高端的四曲面3D玻璃机身设计,除了包含荣耀20的配色外,还额外提供了翡翠蓝以及星河暗两种配色,为用户提供了更多的选取空间。
荣耀20和20 Pro的主要区别如下:外观设计 荣耀20:拥有幻夜黑、幻影蓝、冰岛白三种配色,背部采用渐变色的设计,展现出玻璃的独特温润与纯净,手感极佳。配备了一块26英寸的挖孔全面屏,摄像头孔径、屏幕边框及下巴宽度均控制得当。
荣耀20与荣耀20 Pro的主要区别如下: 颜色选取:荣耀20在颜色上提供了更多的选取,共有蓝、黑、白三种颜色,其中冰岛白可能更适合女性用户。相比之下,荣耀20 Pro的颜色选取较为单调,仅有浅蓝色和紫色两种。

荣耀20和荣耀20pro差别(荣耀20pro缺点)
〖One〗、主要差别: 硬件配置:荣耀20 Pro在摄像头、处理器等硬件配置上通常会比荣耀20更高,提供更出色的拍照效果和更流畅的操作体验。 屏幕与外观:荣耀20 Pro可能在屏幕材质、分辨率或外观设计上有细微差别,比如更高级的显示技术或更精致的外观设计。
〖Two〗、荣耀20的缺点主要包括以下几点:拍照体验相对一般:景深镜头像素较低:荣耀20的景深镜头只有200万像素,相比荣耀20 Pro的800万像素景深镜头,在拍照的景深效果和细节表现上会有所不足。变焦能力有限:由于像素和镜头配置的差异,荣耀20不支持像荣耀20 Pro那样的30倍变焦,这在拍摄远距离物体时可能会受到限制。
〖Three〗、厚度上,荣耀20 Pro为44mm,荣耀20为87mm;重量上,前者182g,后者174g,荣耀20 Pro手感更圆润,荣耀20更轻薄。拍照能力:长焦镜头方面,荣耀20 Pro是800万像素,支持3倍光变、30倍数码变焦及双OIS防抖;荣耀20是200万像素,仅10倍数码变焦,Pro版远景拍摄更清晰稳定。
荣耀20跟20pro有啥区别的介绍就聊到这里吧,感谢你花时间阅读本站内容,更多关于荣耀20和荣耀20pro的区别,哪个更值得购买、荣耀20跟20pro有啥区别的信息别忘了在本站进行查找哦。

荣耀9x和荣耀play哪个好,荣耀9x和荣耀play哪个更值得购买?
荣耀play5t和荣耀play6t哪个好,荣耀play5跟play5t?
mate40和mate40pro有啥区别,mate40与mate40 pro的区别?
荣耀30和20pro哪个更值得买?荣耀30和荣耀20pro参数对比
mate20和mate20pro区别外观?mate20和mate20pro区别哪个更值得购买
荣耀20pro和荣耀20啥区别,荣耀20pro和荣耀20区别在哪儿
苹果11pro和苹果12pro的区别,苹果11pro 和苹果12pro的区别


还没有评论,来说两句吧...