电脑机箱漏电怎么办,电脑机箱漏电怎么办啊?
本文摘要: 大家好,今天给各位分享电脑机箱漏电怎么办的一些知识,其中也会对电脑机箱漏电怎么办啊进行解释,文章篇幅可能偏长,如果能碰巧解决你现在面临的问题,别忘了关注本站,现在就马上开始吧!~~~机箱漏电怎么破?~~~如果原电源存在故障,更换为新的、质量可靠的电源设备,可以有效解决机箱漏电问题。选取电源时,应...
大家好,今天给各位分享电脑机箱漏电怎么办的一些知识,其中也会对电脑机箱漏电怎么办啊进行解释,文章篇幅可能偏长,如果能碰巧解决你现在面临的问题,别忘了关注本站,现在就马上开始吧!
~~~机箱漏电怎么破?~~~
如果原电源存在故障,更换为新的、质量可靠的电源设备,可以有效解决机箱漏电问题。选取电源时,应优先考虑品牌信誉好、质量有保障的产品,并确保其符合相关安全标准。拆卸主机重新组装:通过拆卸和重新组装的方式,可能能够发现并解决漏电问题。
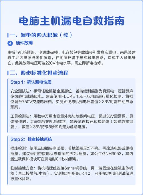
电脑主机机箱漏电导致手摸机箱感觉触电的处理方法如下:立即断电:确保安全:首先,立即断开电脑的电源插头,并关闭电源开关,以防止触电风险。检查电源线和插座:仔细检查:检查电源线、电源插座和电源本身是否有损坏或磨损,特别是电源插头和电源线的连接部分。
环境及机箱外壳漏电处理 加强室内通风与干燥:如果是因为空气潮湿导致机箱静电电压过高,应加强室内通风,并在机箱内放入干燥剂,及时清理机箱内硬件的灰尘。检查硬件安装:确保所有硬件如电源、主板等安装到位,避免因机箱变形导致引脚触碰机箱外壳而漏电。

机箱漏电是怎么一回事?(手把手教你4个办法解决电脑机箱漏电)
机箱漏电主要是由于以下原因导致的:空气中湿度较大:高湿度环境下,机箱容易积累静电,导致静电电压过高,从而产生漏电现象。电脑主板零部件安装不牢固:主板上的零部件如果安装不牢固,容易在碰撞时产生漏电。电源连接不稳定或电源线故障:电源没有连接稳定或者电源线出现故障,也可能导致机箱漏电。
电源老化或潮湿环境:对于年代较久的电脑,电源内部可能因为使用过度或潮湿环境导致漏电。建议定期清理电脑内部灰尘,保持机箱内部干燥。灰尘积累:灰尘积累可能导致内部元件与电源金属外壳之间形成通路,引起漏电。定期清理灰尘是预防此问题的关键。
机箱漏电的原因主要有以下几点:空气潮湿:长期阴雨天气导致室内空气潮湿,机箱的静电电压过高,从而产生漏电现象。此时应注意加强通风,保持室内空气干燥,并及时清理机箱内积灰,特别是主板及电源上的积灰。电源问题:电源是机箱漏电的最大元凶。
接线破损:电脑内部或外部的线缆如果破损并接触到机箱,也可能导致机箱漏电。机箱静电:有时机箱会积累静电,当静电电压过高时,触碰机箱会有过电感,这可能会被误认为是漏电。但实际上,这并不是真正的漏电现象。解决方法:检查地线是否断裂:尝试更换一个质量良好的插线板,并使用万用表测试机箱是否带电。

电脑主机机箱漏电怎么处理手摸机箱感觉触电
〖One〗、解决方法:双脚离地:在确认机箱存在漏电或感应电动势的情况下,为了避免触电,可以暂时双脚离地,如坐在椅子上并将脚抬离地面。这样可以切断人体与地面的回路,从而避免电流通过人体。但请注意,这只是临时措施,并不能解决根本问题。检查电源是否三项接地:确保电源插头为三项插头,并正确插入带有地线的三项插座中。
〖Two〗、电脑主机机箱漏电导致手摸机箱感觉触电的处理方法如下:立即断电:确保安全:首先,立即断开电脑的电源插头,并关闭电源开关,以防止触电风险。检查电源线和插座:仔细检查:检查电源线、电源插座和电源本身是否有损坏或磨损,特别是电源插头和电源线的连接部分。
〖Three〗、用户 可以先尝试将这些线缆集中清理下,如果这样机箱就不漏电了,说明真的是线缆破损,建议更换个新电源。主板也会漏电 主板也会漏电?这是千真万确的,就连手机主板都会漏电,别说电脑主板这样的大件了。主板漏电时,人手摸上去的感觉是比较强烈的,几乎和电源漏电 差不多,会有明显的刺痛感。
〖Four〗、一些电源和数据线材质量不佳,长时间使用后可能破损。破损的线缆如果挨着机箱,人手摸机箱时可能会有触电感。尝试清理这些线缆,如果机箱不再漏电,说明是线缆破损导致,建议更换新电源。检查电源拆装是否不当:自己拆装电源时,元件可能触碰到电源外壳导致漏电。确保重装电源时,所有绝缘塑料片在原位。
〖Five〗、首先要先确认电脑机箱是否存在漏电现象,这个比较好使用电压表或者电压笔去测试,不建议直接用手。
〖Six〗、接地处理:首先,尝试用一根导线将机箱与大面积金属物体(如金属暖气片、铝合金窗户、水管等)连接,实现接地,以解决因电源插头没有接地线导致的漏电问题。若条件允许,比较好将导线接到底面或墙面上,接地效果更好。检查并更换电源:若接地处理无效,检查电源是否漏电。

电脑机箱漏电怎么办?机箱漏电原因及解决办法?
〖One〗、解决办法:接地处理:首先,可以尝试使用一根导线将机箱与大面积的金属物体(如金属暖气片、铝合金窗户、水管等)连接,以实现接地,看是否能解决漏电问题。检查电源:若接地无效,需检查电源。从机箱上取下电源,拆开检查EMI电路是否完整,以及间隔元件与电源金属外壳之间的绝缘材料(如塑料薄膜片或云母片)是否失效。
〖Two〗、解决办法:接地处理:首先,尝试用一根导线将机箱与大面积金属物体(如金属暖气片、铝合金窗户、水管等)连接,实现接地,以解决因电源插头没有接地线导致的漏电问题。若条件允许,比较好将导线接到底面或墙面上,接地效果更好。检查并更换电源:若接地处理无效,检查电源是否漏电。
〖Three〗、外在原因 机箱与其他电器或电线接触:检查机箱附近是否有其他电器或破皮的电线,如有,尝试移动机箱位置,避免与这些物品直接接触。内在原因 电源老化或潮湿环境:对于年代较久的电脑,电源内部可能因为使用过度或潮湿环境导致漏电。建议定期清理电脑内部灰尘,保持机箱内部干燥。
〖Four〗、解决电脑机箱漏电的四个方法:方法一:确认电插板有良好的接地设计,以减少漏电带来的伤害和损失。检查机箱内外的接线,确保绝缘包裹没有破损,线材的金属部分没有裸露接触到其他配件及机箱。方法二:检查电源是否有问题,特别是电源的EMI电路是否完整,以及间隔元件与电源金属外壳之间的绝缘材料是否失效。

台式电脑机箱漏电怎么办?(主机漏电的原因及解决办法)
〖One〗、解决办法:接地处理:首先,可以尝试使用一根导线将机箱与大面积的金属物体(如金属暖气片、铝合金窗户、水管等)连接,以实现接地,看是否能解决漏电问题。检查电源:若接地无效,需检查电源。从机箱上取下电源,拆开检查EMI电路是否完整,以及间隔元件与电源金属外壳之间的绝缘材料(如塑料薄膜片或云母片)是否失效。
〖Two〗、检查并确保供电线路有地线 原因:电脑机箱漏电最常见的原因是供电线路缺少地线。地线的作用是安全保护,防止漏电伤人,将电流导入大地。解决方法:如果家中或公司供电线路没有地线,需要请电工师傅进行安装处理。这是解决漏电问题的根本方法。
〖Three〗、解决电脑机箱漏电的四个方法:方法一:确认电插板有良好的接地设计,以减少漏电带来的伤害和损失。检查机箱内外的接线,确保绝缘包裹没有破损,线材的金属部分没有裸露接触到其他配件及机箱。方法二:检查电源是否有问题,特别是电源的EMI电路是否完整,以及间隔元件与电源金属外壳之间的绝缘材料是否失效。

电脑机箱漏电怎么消除?电脑主机漏电消除解决办法?
〖One〗、解决方法:可以将电脑拿到其他有地线的环境中测试,或者更换一个新的电源或电源线试试,以确定是否是电源或电源线的问题。在处理电脑机箱漏电问题时,请务必注意安全,避免直接接触裸露的电线或金属部分,以防止触电。如果无法自行解决,建议寻求专业电工或电脑维修人员的帮助。
〖Two〗、解决办法:接地处理:首先,可以尝试使用一根导线将机箱与大面积的金属物体(如金属暖气片、铝合金窗户、水管等)连接,以实现接地,看是否能解决漏电问题。检查电源:若接地无效,需检查电源。
〖Three〗、电脑机箱漏电的解决方法主要包括以下几个方面:环境及机箱外壳漏电处理 加强室内通风与干燥:如果是因为空气潮湿导致机箱静电电压过高,应加强室内通风,并在机箱内放入干燥剂,及时清理机箱内硬件的灰尘。检查硬件安装:确保所有硬件如电源、主板等安装到位,避免因机箱变形导致引脚触碰机箱外壳而漏电。
〖Four〗、解决办法:接地处理:首先,尝试用一根导线将机箱与大面积金属物体(如金属暖气片、铝合金窗户、水管等)连接,实现接地,以解决因电源插头没有接地线导致的漏电问题。若条件允许,比较好将导线接到底面或墙面上,接地效果更好。检查并更换电源:若接地处理无效,检查电源是否漏电。

电脑主机箱漏电,怎么接地线啊
把主机的电源插头,插到如图墙上的的三孔插中。三孔插座中有接地线。把一根导线(如铜线)接到金属窗框上,另一头接到机箱后面。按照2的方式,可以把导线接到具有导电的物体上,导电物体挨着绝缘物体。实在没有的话,可以钉钉子。可以检查电脑内部是否有电线漏电,电线外包是否完整,修复好漏电部分也会对消除静电有帮助。
对于一般问题不严重的漏电情况,可以使用一根导线将机箱与金属接地物体连接以放掉漏电。
首先,我们需要准备好以下工具和材料:一根接地线 一个接地插头 一把螺丝刀 一块静电垫或木板 步骤二:关机并拔掉电源线 在操作前,需要将电脑关机并拔掉电源线,以免发生触电事故。步骤三:打开电脑主机箱 使用螺丝刀打开电脑主机箱,注意不要损坏主机箱内部的零件。
解决漏电问题最有效的方法是按照电气安装规范安装保护接地装置,但家用电源通常没有接地线,因此比较困难。简单的方法是贴绝缘胶布在机箱裸露部分,可以避免“麻电”。
安装接地夹或接地端子:使用螺丝刀将接地夹或接地端子固定在电脑主机的金属外壳上。连接接地线:将接地线的一端连接到接地夹或接地端子上,确保连接牢固可靠。接地:将接地线的另一端连接到可靠的接地体上,如建筑物的接地网、接地桩或专用的接地装置。确保接地体与大地之间有良好的导电性能。
关于本次电脑机箱漏电怎么办和电脑机箱漏电怎么办啊的问题分享到这里就结束了,如果解决了您的问题,我们非常高兴。



还没有评论,来说两句吧...