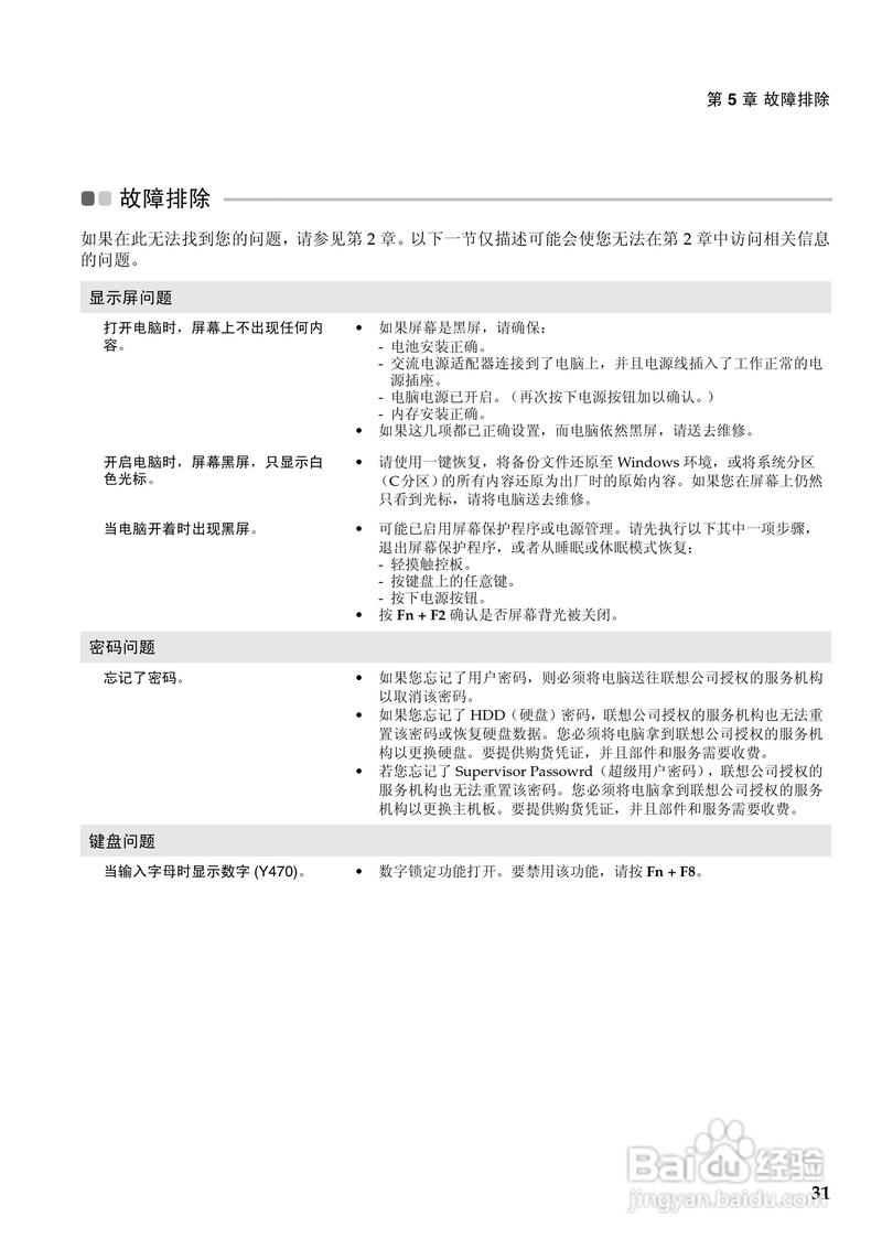
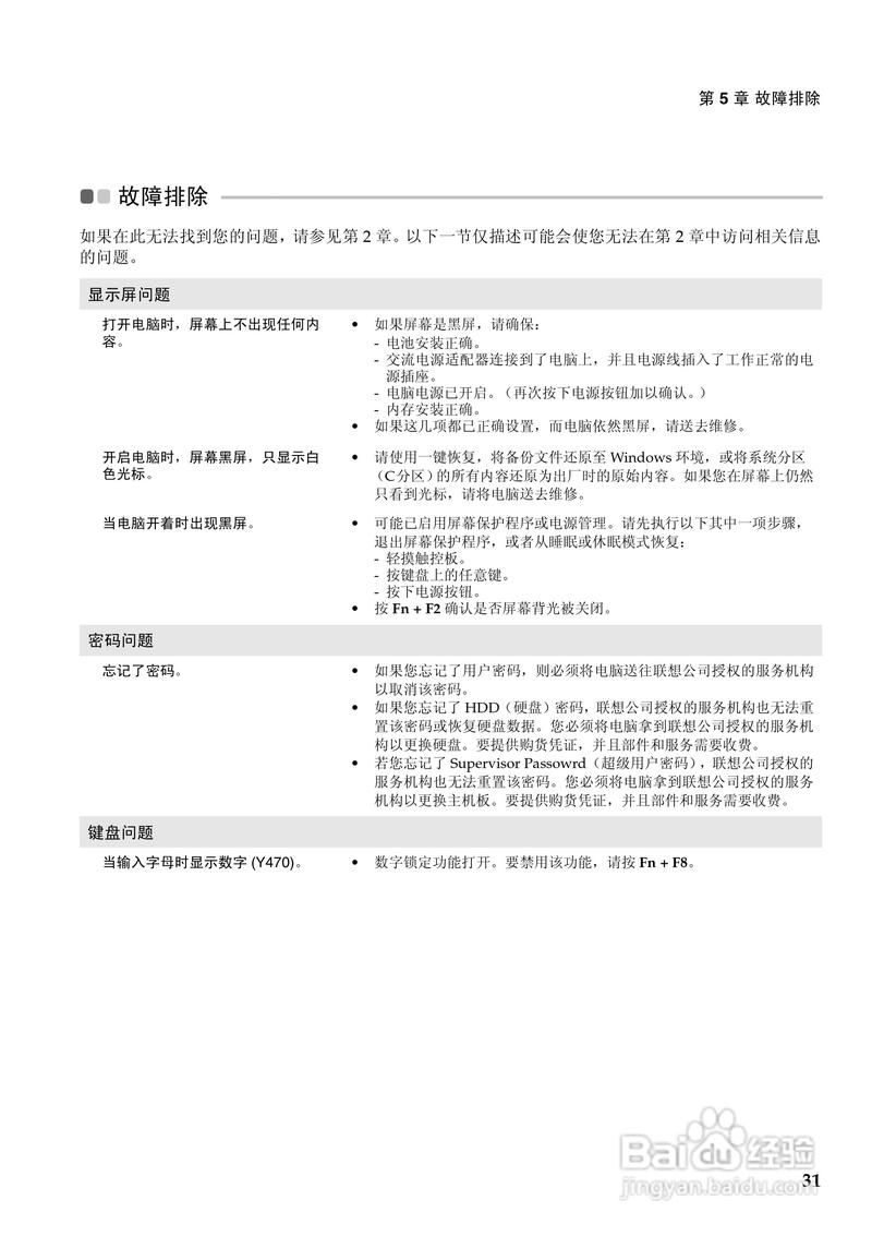
联想y470i52430能上12g内存吗,联想y470需要怎样的内存条和固态硬盘?
本文摘要: 大家好,关于联想y470i52430能上12g内存吗很多朋友都还不太明白,不过没关系,因为今天小编就来为大家分享关于联想y470需要怎样的内存条和固态硬盘的知识点,相信应该可以解决大家的一些困惑和问题,如果碰巧可以解决您的问题,还望关注下本站哦,希望对各位有所帮助!探讨联想y470配置参数联想Y...
大家好,关于联想y470i52430能上12g内存吗很多朋友都还不太明白,不过没关系,因为今天小编就来为大家分享关于联想y470需要怎样的内存条和固态硬盘的知识点,相信应该可以解决大家的一些困惑和问题,如果碰巧可以解决您的问题,还望关注下本站哦,希望对各位有所帮助!
探讨联想y470配置参数
联想Y470是2011年推出的主流性能笔记本电脑,属于Ideapad Y系列游戏娱乐本。
联想Y470采用14英寸LED背光屏,分辨率为1366×768。内存和硬盘:联想Y470内置4GB DDR3内存(最大可扩展至8GB)。硬盘容量有640GB和750GB等不同版本可供选取。其他配置:联想Y470配备了杜比家庭影院音效系统(或JBL专业音响)。拥有200万像素摄像头、HDMI和VGA等扩展接口。
处理器配置:酷睿i5『2』410M:这是联想Y470系列中较为常见的处理器配置。它采用英特尔Sandy Bridge架构,拥有双核心与四线程,默认频率达到3GHz,并支持睿频加速技术,能够根据需要动态调整频率以提升性能。内存配置:Y470i5笔记本通常配备4GB DDR3内存,这足以满足日常办公、学习以及一般娱乐需求。
联想y470笔记本电脑(i3版)的参数如下:处理器:型号:Intel Core i3『2』350M主频:30GHz架构:Sandy Bridge工艺:32nm核心数/线程:双核心/四线程显卡:可选显卡型号包括GT550M和HD7690M,均属于中高端显卡,图形性能良好,可以满足设计、游戏等需求。

联想y470二手值多少钱?
〖One〗、联想Y470二手笔记本的费用因配置和成色不同而有所差异,但一般来说,费用范围大致在几百元到三千元之间。以下是对不同配置和情况下二手联想Y470费用的详细分析:基本费用范围 普遍情况:二手联想Y470的费用普遍不高,千元到三千元是比较常见的费用区间。这主要取决于电脑的配置、成色以及市场需求。
〖Two〗、联想y470的二手费用大概在1500元3000元之间。这一费用范围受到以下因素的影响:配置:联想y470采用第二代英特尔酷睿i52410M处理器,4GB DDR3内存以及NVIDIA GeForce GT 550M独立显卡。不同配置的机型费用会有所不同,高性能硬件的机型相对更贵。使用时长和外观:使用时间较短且外观保存良好的机型费用较高。
〖Three〗、二手联想Y470笔记本的费用大致在1500元左右,但具体价值还需考虑其配置细节。比如处理器型号、显卡类型、内存大小以及硬盘容量等都会影响到二手市场的估价。如果处理器是i5,内存为8GB,独显为2GB,那么这样的配置在二手市场上还是有一定竞争力的。
〖Four〗、在二手市场中,联想Y470的费用大致在五千多元。不过,我建议你不要考虑购买二手产品。二手笔记本电脑的市场存在不少陷阱,比如硬件老化、维修记录不明等问题。如果你真的需要购买,我可以为你推荐几款性价比较高的新品。购买二手设备的风险包括但不限于以下几个方面。
〖Five〗、当前借鉴费用:联想y470近来的二手市场费用大约在2500元左右。这一费用仅供借鉴,实际费用可能因具体配置、成色等因素有所不同。配置与费用关系:较低配置版本:如果联想y470搭载的是较低配置的处理器(如英特尔i5 2410M)、内存(4GB)和硬盘(500GB),费用可能会略低。
〖Six〗、在淘宝、闲鱼等二手平台上,根据卖家提供的信息,联想y470的二手费用大概在1500元『3』000元之间。费用会受到配置、使用时长和外观等因素的影响,其中较新的机型和配备更高性能硬件的机型相对来说会更贵。购买二手电脑需注意的事项 在购买二手电脑时,需注意以下问题。

...学生用的(独立显卡,比较好是图像专业显卡,大内存,高CPU
〖One〗、搞个水货ThinkPad W520吧。专业显卡的移动图站都是超级昂贵。W520的水货在国内比较多。一般的笔记本就别想用专业显卡了。
〖Two〗、配置:i7/R7 + 16GB + 512GB SSD + 独立显卡(如MX450)。适用:理工科生、需运行轻量级专业软件的用户。高性能专业型 配置:i9/R9 + 32GB + 1TB SSD + RTX 3060及以上显卡。适用:计算机图形学、深度学习等对算力要求极高的专业。
〖Three〗、机械硬盘可以作为大容量存储使用,用来存放电影、照片等不经常访问的文件,以降低存储成本。显卡 (GPU):除非学习的是图形设计、视频编辑或游戏开发等专业,需要处理大型图像和视频文件,对显卡性能有较高要求,否则集成显卡就足够了。集成显卡能够满足日常的图形显示需求,且费用相对较低,性价比更高。
〖Four〗、偏向画图,音视频剪辑功能的,建议选取I7 10代以上的cpu,显卡只要不太拖后腿都行,内存8G标配16G比较好,这类本本大约在6000『7』000元左右的售价。推荐华硕灵耀X纵横,X雄图系列,天选air系列偏向3D建模,这类显卡要好,CPU在预算内尽量往I7靠拢,显卡GTX1660ti以上比较好,内存16G标配,32G以上比较好。
〖Five〗、您好,联想笔记本中配备intel i7处理器或AMD A8级以上的均为4核的笔记本。根据您的要求,向您推荐联想Y400N-ISE(T)。

联想Y470的配置是什么?
联想Y470是2011年推出的主流性能笔记本电脑,属于Ideapad Y系列游戏娱乐本。
处理器配置:酷睿i5『2』410M:这是联想Y470系列中较为常见的处理器配置。它采用英特尔Sandy Bridge架构,拥有双核心与四线程,默认频率达到3GHz,并支持睿频加速技术,能够根据需要动态调整频率以提升性能。内存配置:Y470i5笔记本通常配备4GB DDR3内存,这足以满足日常办公、学习以及一般娱乐需求。
联想Y470采用14英寸LED背光屏,分辨率为1366×768。内存和硬盘:联想Y470内置4GB DDR3内存(最大可扩展至8GB)。硬盘容量有640GB和750GB等不同版本可供选取。其他配置:联想Y470配备了杜比家庭影院音效系统(或JBL专业音响)。拥有200万像素摄像头、HDMI和VGA等扩展接口。
联想Y470笔记本电脑在显卡方面采用了AMD Radeon HD 6630M或6750M独立显卡,提供了出色的图形处理能力和游戏性能。同时,它还配备了14英寸LED背光显示屏,分辨率为1366x768,色彩鲜艳、细节清晰。此外,它还支持10/100/1000Mbps以太网卡和8011b/g/n无线网卡,让用户可以随时随地畅游网络世界。

联想y470配置参数
〖One〗、联想Y470是2011年推出的主流性能笔记本电脑,属于Ideapad Y系列游戏娱乐本。
〖Two〗、联想y470笔记本电脑(i3版)的参数如下:处理器:型号:Intel Core i3『2』350M主频:30GHz架构:Sandy Bridge工艺:32nm核心数/线程:双核心/四线程显卡:可选显卡型号包括GT550M和HD7690M,均属于中高端显卡,图形性能良好,可以满足设计、游戏等需求。
〖Three〗、联想Y470采用14英寸LED背光屏,分辨率为1366×768。内存和硬盘:联想Y470内置4GB DDR3内存(最大可扩展至8GB)。硬盘容量有640GB和750GB等不同版本可供选取。其他配置:联想Y470配备了杜比家庭影院音效系统(或JBL专业音响)。拥有200万像素摄像头、HDMI和VGA等扩展接口。
〖Four〗、处理器配置:酷睿i5『2』410M:这是联想Y470系列中较为常见的处理器配置。它采用英特尔Sandy Bridge架构,拥有双核心与四线程,默认频率达到3GHz,并支持睿频加速技术,能够根据需要动态调整频率以提升性能。内存配置:Y470i5笔记本通常配备4GB DDR3内存,这足以满足日常办公、学习以及一般娱乐需求。

联想笔记本y470配置及参数:重要性能指标详解
联想笔记本Y470配置及参数重要性能指标详解:处理器:联想Y470笔记本搭载了Intel Core i5 2330M处理器,其主频为1Ghz,总线速度为1333MHz,三级缓存为3MB。该处理器属于Sandy Bridge核心类型,采用双核心/四线程设计,制程工艺为32nm。这样的处理器配置能够满足日常办公、学习及一般娱乐需求。
联想Y470是2011年推出的主流性能笔记本电脑,属于Ideapad Y系列游戏娱乐本。
联想Y470标配4GB DDR3 1333MHz内存,部分高配版本可扩展至8GB,确保流畅运行各类应用程序。存储:标配500GB硬盘,提供足够的数据存储空间。部分版本可能采用SSD固态硬盘,以加快电脑开机和运行速度。显卡:搭载NVIDIA GeForce GT 550M独立显卡,能够满足日常办公、学习以及轻度游戏的需求。

联想y470笔记本参数介绍
联想Y470是2011年推出的主流性能笔记本电脑,属于Ideapad Y系列游戏娱乐本。
联想Y470采用14英寸LED背光屏,分辨率为1366×768。内存和硬盘:联想Y470内置4GB DDR3内存(最大可扩展至8GB)。硬盘容量有640GB和750GB等不同版本可供选取。其他配置:联想Y470配备了杜比家庭影院音效系统(或JBL专业音响)。拥有200万像素摄像头、HDMI和VGA等扩展接口。
联想y470笔记本电脑(i3版)的参数如下:处理器:型号:Intel Core i3『2』350M主频:30GHz架构:Sandy Bridge工艺:32nm核心数/线程:双核心/四线程显卡:可选显卡型号包括GT550M和HD7690M,均属于中高端显卡,图形性能良好,可以满足设计、游戏等需求。
联想Y470通常搭载第二代或第三代英特尔酷睿i5或i7处理器,如Intel Core i5 2330M、i5 2410M或i7 2630QM、i7 2670QM等。这些处理器具有出色的多线程处理能力和高性能,可以满足多任务处理和复杂计算的需求。内存:联想Y470标配4GB DDR3 1333MHz内存,部分高配版本可扩展至8GB,确保流畅运行各类应用程序。
y470配备6芯锂电池,续航时间约为3『4』小时。使用强度较高时适当缩短,使用强度较低时则可延长。综上所述,联想y470是一款性能优秀、工艺精湛的中高端笔记本电脑。通过详细参数分析,我们不难发现其在多个方面的出色表现。对于寻求高性能与可靠品质的笔记本电脑用户而言,y470无疑是一个值得考虑的选取。
联想Y470笔记本电脑搭载了英特尔第二代酷睿i5『2』410M 3GHz处理器,采用超线程技术,可运行4个物理处理器核心,主频高达9GHz,提升了处理速度和效率。该CPU采用了22nm工艺技术,功耗低,性能优越。

联想y470笔记本电脑参数(联想y470笔记本电脑参数硬盘)
〖One〗、联想Y470是2011年推出的主流性能笔记本电脑,属于Ideapad Y系列游戏娱乐本。
〖Two〗、屏幕:联想Y470采用14英寸LED背光屏,分辨率为1366×768。内存和硬盘:联想Y470内置4GB DDR3内存(最大可扩展至8GB)。硬盘容量有640GB和750GB等不同版本可供选取。其他配置:联想Y470配备了杜比家庭影院音效系统(或JBL专业音响)。拥有200万像素摄像头、HDMI和VGA等扩展接口。
〖Three〗、联想Y470笔记本电脑的硬盘参数为750GB。联想Y470作为一款定位游戏影音本的笔记本电脑,在存储方面表现出色。其硬盘容量达到了750GB,为用户提供了充足的存储空间,无论是存储大型游戏、高清电影还是各类学习工作资料,都能轻松应对。
〖Four〗、联想Y470标配4GB DDR3 1333MHz内存,部分高配版本可扩展至8GB,确保流畅运行各类应用程序。存储:标配500GB硬盘,提供足够的数据存储空间。部分版本可能采用SSD固态硬盘,以加快电脑开机和运行速度。显卡:搭载NVIDIA GeForce GT 550M独立显卡,能够满足日常办公、学习以及轻度游戏的需求。
〖Five〗、联想Y470笔记本电脑的参数如下:处理器:Intel Core i52450M或i72670QM,属于第二代智能英特尔酷睿处理器,性能表现出色且功耗较低。内存:比较高支持16GB DDR3,可轻松应对大型软件和多任务处理。存储:比较高支持750GB 7200转SATA硬盘或128/256GB SSD,用户可根据需求灵活选取。
〖Six〗、联想Y470i5笔记本主要有以下几种配置:处理器配置:酷睿i5『2』410M:这是联想Y470系列中较为常见的处理器配置。它采用英特尔Sandy Bridge架构,拥有双核心与四线程,默认频率达到3GHz,并支持睿频加速技术,能够根据需要动态调整频率以提升性能。
感谢大家聆听我对于联想y470i52430能上12g内存吗的经验分享介绍到此就结束了,希望我的知识可以帮到您。



还没有评论,来说两句吧...