电脑bios怎么设置最佳,电脑bios怎么设置比较好?
本文摘要: 大家好,今天给各位分享电脑bios怎么设置最佳的一些知识,其中也会对电脑bios怎么设置最好进行解释,文章篇幅可能偏长,如果能碰巧解决你现在面临的问题,别忘了关注本站,现在就马上开始吧!BIOS设置如何最佳优化〖One〗、缓存时序与内存延迟:缓存时序:将CacheTiming设为Fastset...
大家好,今天给各位分享电脑bios怎么设置最佳的一些知识,其中也会对电脑bios怎么设置最好进行解释,文章篇幅可能偏长,如果能碰巧解决你现在面临的问题,别忘了关注本站,现在就马上开始吧!
BIOS设置如何最佳优化
〖One〗、缓存时序与内存延迟:缓存时序:将Cache Timing设为Fastset,优化缓存性能。内存延迟:将SDRAM CAS Latency Time设为3,减少内存延迟,提高内存性能。对于内存质量不佳的情况,设成3可以减少死机情况。
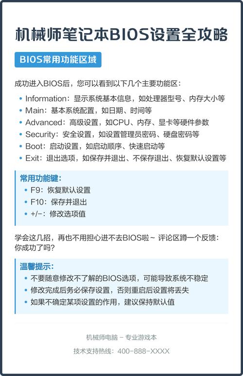
〖Two〗、首先打开电脑,在出现电脑开机logo画面的时候不停地按“F2”按键。然后在弹出来的BIOS模式设置页面中,按左右方向键选取打开“power”设置页面。然后在弹出来的窗口中按上下方向键,选取“CPU Fan Uarning Speed”,回车确定。然后在弹出来的窗口中点击选取“Ignore”,回车确定。
〖Three〗、设置CPU缓存设置,CPU内部的一级缓存和二级缓存,此项设定值有:Disabled和Enabled。 打开CPU高速缓存有助于提高CPU的性能,因此一般都设定为:Enabled。加快系统启动,如果将Fast Boot项设置为:Enabled,系统在启动时会跳过一些检测项目,从而可以提高系统启动速度。 此项设定值有:Disabled和Enabled。
〖Four〗、优化BIOS设置以提升电脑性能的方法如下:Turbo Frequency(Turbo频率):增加时钟速度:可以尝试增加5%到5%的时钟速度,但需注意这可能会超出CPU的负荷能力,引起系统不稳定。如工作正常,会显著提升系统速度。
〖Five〗、技嘉主板BIOS设置最佳性能的方法如下:进入BIOS页面 首先,需要打开计算机并进入技嘉主板的BIOS设置页面。这通常需要在计算机启动时按下特定的按键(如Delete键或F2键),具体按键可能因主板型号而异。

电脑bios怎么设置内存内存怎么发挥最佳性能
首先,我们通过任务管理器中的性能-内存,可以查看到现在电脑的内存频率。如果是没有开启的朋友们,一般显示为 2133 MHz。如果你发现你的内存频率处于低频,那么我们先重新启动电脑。然后在电脑开机的一瞬间,反复的按“DEL”键或者“Delete”键,进入 Bios 设置界面。
开机按“Del”键进入Bios设置菜单(有的按F1或F8键具体情况看电脑)。 Ⅳ 台式机如何设置bios让cpu的功效全部发挥出来 可以在BIOS里进行CPU的超频操作从而发挥CPU的全部性能以及超长发挥性能: 按DEL进入BIOS。
选取内存频率。在内存频率设置选项中,选取内存频率,通常会列出多个可选频率,选取比较高的频率,但需要确保内存条和主板支持该频率。调整性能加速模式。如果希望进一步优化内存性能,可以调整性能加速模式。
在手动模式下,可进一步调整内存的时序参数(如CL、tRCD、tRP等)以达到更好的性能。根据内存型号选取适当的频率:查找内存型号并借鉴制造商提供的规格表,选取适合的内存频率设置。保存并退出BIOS设置界面:完成设置后,保存修改并退出BIOS设置界面,通常界面底部会有相关选项。

电脑开机显示bios三种选项
步骤一:首先,在启动菜单中选取进入BIOS设置。具体方法可能因电脑品牌不同而有所差异,但通常可以通过在启动时按下特定的功能键(如FFDel等)来访问BIOS。步骤二:在BIOS设置菜单中,使用键盘的箭头键移动光标,选取“Save & Exit”选项中的“Load Optimized Defaults”。
第一个是加载最优设置启动,第二个是加载最优化然后重启,第三个是进入BIOS设置。利用CAD技术进行体系结构模拟、逻辑模拟、插件划分、自动布线等,从而大大提高了设计工作的自动化程度。
出现这个提示一般是bios设置错误或者超频失败导致的,前两个一个是否还原优化设置继续引导,一个是还原优化设置重新引导,都可以试试,区别不大的,第三个是进bios设置的选项,一般用前两个就可以了。
开机或重启电脑,当出现自检画面或主板LOGO时,快速而连续地按F2键(不同品牌型号电脑BIOS热键不同,笔记本一般为F2键,台式机一般为DEL键)进入BIOS设置界面。

按f1进入bios怎么设置?
开机按F1键,这是因为你的BIOS设置不当但也能正常引导系统,属非致命性故障,按F1是在问你是否继续。
Dell电脑进入BIOS,先开机,笔记本按右上或者左上角开机按键,台式机直接按主机开机键。出现从上面画面后按F2键,即可进入。mian:这个菜单可对基本的系统配置进行设定,如时间,日期等。也是本本的系统概况,分别是系统BIOS版本号,下面是CPU信息、核心速度;再下面是硬盘、光驱信息。
进入BIOS界面:在电脑开机或重启时,当屏幕显示主板LOGO或自检信息时,快速且连续地按下F1键。对于某些机型,可能需要同时按下Fn+F1键才能进入BIOS。浏览和选取选项:进入BIOS后,使用键盘上的方向键来浏览不同的菜单和选项。

bios怎么设置提高性能
〖One〗、首先打开电脑,在出现电脑开机logo画面的时候不停地按“F2”按键。然后在弹出来的BIOS模式设置页面中,按左右方向键选取打开“power”设置页面。然后在弹出来的窗口中按上下方向键,选取“CPU Fan Uarning Speed”,回车确定。然后在弹出来的窗口中点击选取“Ignore”,回车确定。最后按下“F10”按键进行保存,就完成了。
〖Two〗、选取Non-ECC内存:大多数计算机使用Non-ECC内存,选取此模式以提高兼容性。BIOS Cacheable(系统BIOS缓存):复制BIOS代码到RAM:打开此功能可以显著提高系统性能,但可能引起特定硬件冲突。建议尝试开启,如遇到问题则关闭。
〖Three〗、可以通过以下方式在BIOS设置中调整以提高显卡性能:调整AGP Mode(AGP模式)检查并设置AGP速率:根据显卡和主板的支持情况,选取比较高的AGP速率。例如,如果显卡和主板都支持AGP 8×,则应选取此设置。对于不支持AGP 8×的老旧主板,选取其支持的比较高速率。

电脑开机就进入bios,怎么设置?
进入BIOS设定页面 进行BIOS设定还原。进入[Save & Exit]页面①, 选取[Restore Defaults]②后并选取[Yes]③。 确认开机硬盘是否正确。进入[Boot]页面④,选取[Boot Option #1]⑤并确认是否正确[选取您笔记本电脑的操作系统所使用的硬盘]⑥。
在BIOS界面,通过方向键进【Secure】菜单,通过方向键选取【Secure Boot Control/menu】选项,将 Secure Boot Control设定为 “Disabled”2,通过方向键进入【Boot】菜单,通过方向键选取【Lunch CSM】选项,将其设定为“Enabled”点击F10保存设置 后机器自动重启。
一般出现这样的现象:可以这样处理一下: 按DEL进到BIOS中,选取Load Optimized Defaults ,F10保存退出. 让主板恢复出厂值,一般就可以解决这个问题,重启电脑后,进到BIOS中,设好时间,并设好第一启动项为光驱或者硬盘就OK。
OK,关于电脑bios怎么设置最佳和电脑bios怎么设置最好的内容到此结束了,希望对大家有所帮助。



还没有评论,来说两句吧...