7500芯片引脚功能及应用,7500芯片电路图?
本文摘要: 大家好,7500芯片引脚功能及应用相信很多的网友都不是很明白,包括7500芯片电路图也是一样,不过没有关系,接下来就来为大家分享关于7500芯片引脚功能及应用和7500芯片电路图的一些知识点,大家可以关注收藏,免得下次来找不到哦,下面我们开始吧!KA7500B电路图?KA7500B电路图:KA7...
大家好,7500芯片引脚功能及应用相信很多的网友都不是很明白,包括7500芯片电路图也是一样,不过没有关系,接下来就来为大家分享关于7500芯片引脚功能及应用和7500芯片电路图的一些知识点,大家可以关注收藏,免得下次来找不到哦,下面我们开始吧!
KA7500B电路图?
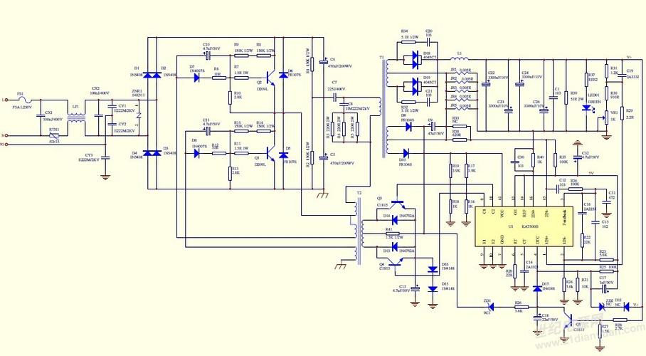
KA7500B电路图:KA7500B和TL494 是同一种芯片,名字不一样而已,是一种开关电源脉宽调制(PWM)控制芯片。TL494的引脚功能简介如下。(1) 11N+(引脚1):误差放大器1的同相输入端。在闭环系统中,被控制量的给定信号将通过该引脚输入误差放大器;而在开环系统中,该引脚需接地或悬空。
其电路图方面,在开关电源电路中,KA7500B 常作为核心控制芯片。电源输入引脚 12 接入合适电压,振荡引脚 6 外接电容和电阻确定振荡频率。反馈信号从误差放大器引脚 2 或 116 输入,经芯片内部处理后,从输出引脚 11 输出 PWM 信号,驱动功率管,实现对输出电压的稳定控制。
KA7500B 是一款常用的脉宽调制(PWM)控制器芯片,有多个引脚且各有功能。1 脚和 2 脚是误差放大器的反相输入端和同相输入端,用于将输出电压与基准电压比较,以调节脉宽 。3 脚为误差放大器输出端与PWM比较器输入端,用于控制输出脉冲宽度。

ka7500b引脚功能的详细说明以及相关电路图是怎样的呢?
相关电路图方面,在开关电源电路中,KA7500B 常作为核心控制芯片。振荡电路由 5 脚和 6 脚外接的电容电阻构成,产生固定频率信号。误差放大器将输出电压采样信号与基准电压比较放大后,送到 3 脚影响脉宽。输出端 8 脚、11 脚、9 脚和 10 脚连接功率管,驱动其按控制信号导通和截止,实现对输出电压的稳定控制。
KA7500B电路图:KA7500B和TL494 是同一种芯片,名字不一样而已,是一种开关电源脉宽调制(PWM)控制芯片。TL494的引脚功能简介如下。(1) 11N+(引脚1):误差放大器1的同相输入端。在闭环系统中,被控制量的给定信号将通过该引脚输入误差放大器;而在开环系统中,该引脚需接地或悬空。
脚为误差放大器的反相和同相输入端,用于反馈信号输入,通过比较实际输出与基准信号来调节脉宽。3 脚是补偿端,外接电容、电阻等元件,用于对误差放大器进行频率补偿,稳定控制环路。4 脚为死区控制端,通过外接电阻、电容设定死区时间,防止功率管同时导通。

ka7500b引脚的功能详情以及电路图是怎样规划的?
KA7500B电路图:KA7500B和TL494 是同一种芯片,名字不一样而已,是一种开关电源脉宽调制(PWM)控制芯片。TL494的引脚功能简介如下。(1) 11N+(引脚1):误差放大器1的同相输入端。在闭环系统中,被控制量的给定信号将通过该引脚输入误差放大器;而在开环系统中,该引脚需接地或悬空。
KA7500B 是一款常用的脉宽调制(PWM)控制器芯片,其引脚功能如下:2 脚为误差放大器的反相和同相输入端,用于反馈信号输入,通过比较实际输出与基准信号来调节脉宽。3 脚是补偿端,外接电容、电阻等元件,用于对误差放大器进行频率补偿,稳定控制环路。
KA7500B 是一款常用的脉宽调制(PWM)控制器芯片,有多个引脚且各有功能。1 脚和 2 脚是误差放大器的反相输入端和同相输入端,用于将输出电压与基准电压比较,以调节脉宽 。3 脚为误差放大器输出端与PWM比较器输入端,用于控制输出脉冲宽度。
其电路图方面,在开关电源电路中,KA7500B 常作为核心控制芯片。电源输入引脚 12 接入合适电压,振荡引脚 6 外接电容和电阻确定振荡频率。反馈信号从误差放大器引脚 2 或 116 输入,经芯片内部处理后,从输出引脚 11 输出 PWM 信号,驱动功率管,实现对输出电压的稳定控制。

能否详细说说ka7500b引脚功能以及与之匹配的电路图情况?
KA7500B电路图:KA7500B和TL494 是同一种芯片,名字不一样而已,是一种开关电源脉宽调制(PWM)控制芯片。TL494的引脚功能简介如下。(1) 11N+(引脚1):误差放大器1的同相输入端。在闭环系统中,被控制量的给定信号将通过该引脚输入误差放大器;而在开环系统中,该引脚需接地或悬空。
脚为误差放大器的反相和同相输入端,用于反馈信号输入,通过比较实际输出与基准信号来调节脉宽。3 脚是补偿端,外接电容、电阻等元件,用于对误差放大器进行频率补偿,稳定控制环路。4 脚为死区控制端,通过外接电阻、电容设定死区时间,防止功率管同时导通。
KA7500B 是一款常用的脉宽调制(PWM)控制器芯片,有 16 个引脚,各引脚功能如下:2 脚为误差放大器 A 的反相和同相输入端,用于反馈信号输入,以控制输出脉宽。3 脚为补偿端,外接 RC 网络,用于改善误差放大器的性能。4 脚为死区时间控制端,通过改变该脚电压可调节死区时间。

可以讲讲ka7500b引脚功能和与之相关的电路图构造吗?
与之相关的电路图构造方面,典型应用电路中,KA7500B 的振荡电路由 6 脚外接的定时元件决定工作频率。误差放大器 A 可用于电压反馈控制,将输出电压采样后送到 1 脚,与 2 脚基准比较,调节输出脉宽来稳定输出电压。误差放大器 B 可用于过流保护等功能,当检测到过流信号时,通过 16 脚输入使芯片调整输出。
KA7500B电路图:KA7500B和TL494 是同一种芯片,名字不一样而已,是一种开关电源脉宽调制(PWM)控制芯片。TL494的引脚功能简介如下。(1) 11N+(引脚1):误差放大器1的同相输入端。在闭环系统中,被控制量的给定信号将通过该引脚输入误差放大器;而在开环系统中,该引脚需接地或悬空。
脚为误差放大器的反相和同相输入端,用于反馈信号输入,通过比较实际输出与基准信号来调节脉宽。3 脚是补偿端,外接电容、电阻等元件,用于对误差放大器进行频率补偿,稳定控制环路。4 脚为死区控制端,通过外接电阻、电容设定死区时间,防止功率管同时导通。
相关电路图方面,在开关电源电路中,KA7500B 常作为核心控制芯片。振荡电路由 5 脚和 6 脚外接的电容电阻构成,产生固定频率信号。误差放大器将输出电压采样信号与基准电压比较放大后,送到 3 脚影响脉宽。
KA7500B 是一款常用的脉宽调制芯片,有多个引脚,各引脚功能不同。2 引脚为误差放大器的反相和同相输入端,用于将反馈信号与基准电压进行比较,以控制输出脉宽。3 引脚是误差放大器输出端,连接到内部的PWM比较器。4 引脚为死区时间控制端,通过改变该引脚电压来调整死区时间。
KA7500B 是一款常用的脉宽调制(PWM)控制器芯片。

ka7500解析故障原因及维修教程,ka7500引脚图及功能
原因:负载电流过大或输入电压偏低。维修教程:首先检查负载是否过大,若负载正常,则检查输入电压是否稳定且符合规格。调整输入电压或减小负载后,再次测量引脚电压。ka7500bd好坏判断:方法:使用万用表1K档,测量KA7500B的特定引脚间电阻。
11N+(引脚1):误差放大器1的同相输入端。在闭环系统中,被控制量的给定信号将通过该引脚输入误差放大器;而在开环系统中,该引脚需接地或悬空。(2) 11N-(引脚2):误差放大器1的反相输入端。
KA7500B 是一款常用的脉宽调制(PWM)控制器芯片,其引脚功能如下:2 脚为误差放大器的反相和同相输入端,用于反馈信号输入,通过比较实际输出与基准信号来调节脉宽。3 脚是补偿端,外接电容、电阻等元件,用于对误差放大器进行频率补偿,稳定控制环路。
KA7500B 是一款常用的脉宽调制(PWM)控制器芯片,有 16 个引脚,各引脚功能如下:2 脚为误差放大器 A 的反相和同相输入端,用于反馈信号输入,以控制输出脉宽。3 脚为补偿端,外接 RC 网络,用于改善误差放大器的性能。4 脚为死区时间控制端,通过改变该脚电压可调节死区时间。
KA7500B 是一款常用的脉宽调制芯片,有多个引脚,各引脚功能不同。2 引脚为误差放大器的反相和同相输入端,用于将反馈信号与基准电压进行比较,以控制输出脉宽。3 引脚是误差放大器输出端,连接到内部的PWM比较器。4 引脚为死区时间控制端,通过改变该引脚电压来调整死区时间。
好了,文章到此结束,希望可以帮助到大家。



还没有评论,来说两句吧...