电脑开机报警3声滴滴滴怎么解决?电脑开机报警3声滴滴滴显示屏不亮
本文摘要: 大家好,关于电脑开机报警3声滴滴滴怎么解决很多朋友都还不太明白,不过没关系,因为今天小编就来为大家分享关于电脑开机报警3声滴滴滴显示屏不亮的知识点,相信应该可以解决大家的一些困惑和问题,如果碰巧可以解决您的问题,还望关注下本站哦,希望对各位有所帮助!电脑黑屏无图启动滴滴响台式电脑开机时主机一直叫嘀...
大家好,关于电脑开机报警3声滴滴滴怎么解决很多朋友都还不太明白,不过没关系,因为今天小编就来为大家分享关于电脑开机报警3声滴滴滴显示屏不亮的知识点,相信应该可以解决大家的一些困惑和问题,如果碰巧可以解决您的问题,还望关注下本站哦,希望对各位有所帮助!
电脑黑屏无图启动滴滴响台式电脑开机时主机一直叫嘀嘀嘀的显示器黑屏...
电脑显示器黑屏,说明主机没有信号传递到显示器,检查下主机和显示器交接线可接好了,或显示器电源线可接好了。主机发出滴滴声,检查下内存条可是松动了,拔下来重插下,或用橡皮擦把内存条擦擦再装上去试试看。
软件导致的黑屏:有时候可能在安装了一些软件或者硬件驱动以后,发现重新启动后,电脑进不了系统,一直黑屏,这种情况就是软件导致的笔记本黑屏。如果是由于软件导致黑屏的话,以 Windows 系统为例,我们可以重新再启动机器,在开机时多按几次 F8 键,调出系统的启动选项菜单。
主机根本就没有启动。解决办法:查看电线插头是否插好。主机 电源是否坏了。解决办法:更换电源盒。CPU接触不好没有工作。解决办法:拆掉风扇和散热片拔出CPU清理灰尘,再放回去即可(注意:CPU有定位的,不可硬放进去)。显卡坏主机的信号没有显示。
电脑开机时主机一直滴滴响,显示器黑屏无法开机,你可以断电关机后把电脑内存拔下来擦一擦金手指重新插入试试,如果不行再把电脑与显示器连接线重新插拔一下,如果还不行那么就是电脑操作系统或者是硬件坏了,需要去电脑维修店检测修理。
电脑的CPU散热不行(风扇与CPU接触不到),CPU的过热自动保护功能生效。G. 台式电脑开机时主机一直叫嘀嘀嘀的 显示器黑屏 嘀嘀嘀的原因:电脑开机时蜂鸣器响是主板报警,说明硬件有故障。主板质量不太好,主板与某一个插件的接触不良。显示器黑屏的原因:硬件的故障。软件的冲突。

电脑开机主机三长三短响电脑开机三短报警声是怎么回事
电脑主机开机后三短一长滴滴叫,这通常是AWARD的BIOS发出的内存错误报警声。针对这一问题,可以采取以下解决方法:重新插拔内存条:首先,关闭电脑并断开电源线。打开机箱,找到内存条并将其拔出。仔细检查内存条的插槽,确保没有灰尘或异物。将内存条重新插入插槽,确保插紧并固定好。
内存故障是导致电脑主机报警三短一长的最常见原因。内存故障可能是由于内存条松动、内存条损坏或内存插槽损坏等原因弓|起的。解决方法是重新插拔内存条,确保内存条插紧,或更换内存条。显卡故障 显卡故障也可能导致电脑主机报警三短-长。显卡故障可能是由于显卡损坏或显卡插槽损坏等原因弓|起的。
硬件故障:如果以上步骤都无法解决问题,可能是电脑的某个硬件部件已经损坏,需要专业维修或更换。系统问题:有时操作系统可能损坏,导致无法正常启动。在这种情况下,建议联系专业的电脑维修服务进行诊断和维修。总结:电脑开机滴滴响,三短一长通常表示内存问题。按照上述步骤逐一排查,通常可以解决问题。
联想台式电脑开机时出现三短一长的报警声,通常意味着在硬件启动检测过程中发现了问题,具体可能是内存检测失败。以下是一些可能的原因及相应的解决方法: 内存条接触不良:长时间使用后,内存条的金手指可能会氧化或积灰,导致接触不良。
- 不断地响(长声):内存条未插紧或损坏。- 不停地响:电源、显示器未和显示卡连接好。- 重复短响:电源有问题。- 无声无显示:电源有问题。- **AMI BIOS**:- 1短:内存刷新失败。更换内存条。- 2短:内存ECC较验错误。- 3短:系统基本内存(第1个64kB)检查失败。更换内存。

为什么电脑开机会有叮叮的声音电脑开机有滴滴滴报警声怎么解决
如果声音只是一短声响,有可能是内存刷新故障。如果声音是快速短声响两次,有可能是内存ECC校验错误。如果声音是快速短声响两次,有可能是系统基本内存检查失败。如果声音是快速短声响四次,有可能是系统时钟出错。如果声音是快速短声响五次,有可能是CPU出现错误。
断电,打开机箱,清理下灰尘,特别是CPU风扇的灰尘,并检查CPU风扇是否正常转动。断电,打开机箱,插拔内存,用橡皮擦拭金手指部分,重新插紧(不要反了)。插拔显卡,用橡皮擦拭金手指部分,重新插紧(卡扣要扣上)。拔掉电源线,抠掉主板纽扣电池,等待三分钟,重新装回主板。
值得注意的是,如果电脑完全没有反应,除了发出“滴滴滴”的声音,还可能是因为电源供应不足、主板故障或其他硬件问题。在这种情况下,先检查电源线是否连接良好,电源适配器是否正常工作。如果电源适配器工作正常,但电脑仍然无法开机,建议检查主板上的电源指示灯是否亮起。
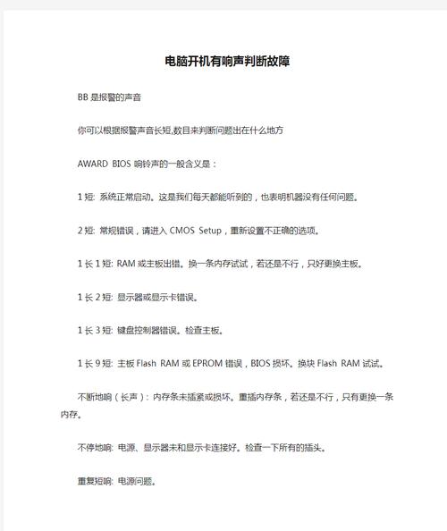
如果无法自己解决,建议寻求专业人员的帮助凳银差。⑧ 电脑开机时听到滴滴滴3短声是什么问题 电脑开机时听到滴滴滴3短声是什么问题 使用Award BIOS的主机板启动时发出的声音资讯及含义如下: 1短:系统正常启动。 2短:CMOS Setup中有引数设定错误。 1长1短:记忆体或主机板上有元件出现故障。

电脑开机响5声电脑开机5声报警怎么解决
不断地响(长声):内存条未插紧或损坏。重插内存条,或更换内存。AMIBIOS1短:内存刷新失败。更换内存条。2短:内存ECC较验错误。在CMOSSetup中将内存关于ECC校验的选项设为Disabled就可以解决,不过最根本的解决办法还是更换一条内存。3短:系统基本内存检查失败。换内存。4短:系统时钟出错。5短:CPU出现错误。
解决方法:主板换电池,可解决关机时的时钟继续走的问题。通过软件同步时钟。开启系统同步时钟功能,只要连互联网就会自动联网。笔记本主板电池没有电了,当主板电池低到6V,而导问至的COMS随机贮储器无法保存数据,这样时间和日期也无法保存,而引起的报警声。处理方法:就是更换主板纽扣电池即可。
修复办法:重新换个cpu,应该不会再出现五声报警声音。
检查硬件:尽管电脑能够正常开机,仍然建议对发出警告的硬件进行检查,确保其正常工作。更新驱动程序:尝试更新相关硬件的驱动程序,以解决可能的兼容性问题。寻求专业帮助:如果警告声持续出现,且无法确定具体原因,比较好联系专业的技术支持人员进行进一步的诊断和维修。
解决方法: 清理内存条:关闭电源,打开电脑机箱,找到内存条,用皮老虎清理主板上的内存条插槽。 擦拭内存条金手指:用橡皮擦轻轻擦拭内存条的金手指部分,去除氧化层和污垢。 重新插回内存条:将擦拭干净的内存条插回主板的内存卡槽中,确保内存条插紧,听到“啪”一声代表放置正确。

电脑开机滴滴滴响三声
⑥ 电脑开机响5声重启 电脑开机响5声重启,一般来说有以下主要原因:一般来说,5声短响是CPU出错,不是内存也不是主板。CPU出错一般是BIOS电池供电不足或者灰尘太大导致温度过高,可以换个电池,再清清灰。打开机箱,将内存条拔下坐下清洁,请检测内存条和显卡是否接触不良,再开机。
电脑的警报声是有讲究的,一长一短是内存或者主板出错,一长二短是键盘控制器错误,应检查主板,一长三短是显示器或者显卡存在问题等等,你的是三声警报,那就是内存出问题。 七 电脑开机一直响三声 电脑开机一直响的主要原因有以下几种: 内存条没有插好拔下再重插就可以了。
台式电脑开机一直响滴滴四声的原因可能是主板内灰尘过多导致的,具体解决方法步骤如下:首先拔下主机电源。拔下主机机箱后面的其它连接线,显卡拔的时候要先把左右两则的螺丝拧开后,再拔下来。⑵ 我的电脑开机时一直滴滴滴的响个不停是怎么回事 内存兼容问题! 短:系统正常启动。

电脑少量进水开机响三声电脑开机报警3声滴滴滴怎么解决
笔记本键盘进水了,不能开机,正确的处置方法是:立即取下电池,切断电源。将笔记本的键盘面向下,轻轻震动,以便让水尽量流出来。使用吹风机,对准键盘和各个散热孔吹风,根据当时进水的量,确定吹风时间。将笔记本电脑放置有光照的通风处凉晒。待确保内部完全干燥后再通电开机。
如果是声音一直滴滴响且无法启动电脑系统是因为内存条没插好或者坏掉了,把内存条拨出来清理一下灰尘或换个插槽重新插上去解决问题。 (4)电脑开机响三声: 电脑在开机的时候其他滴滴响的不同情况 不断地响(长声):内存条未插紧或损坏。重插内存条,若还是不行,只有更换一条内存。
如果是声音一直滴滴响且无法启动电脑系统是因为内存条没插好或者坏掉了,把内存条拨出来清理一下灰尘或换个插槽重新插上去解决问题。(5)电脑开机嘀嘀响3声:不同声音下的状况:一短:系统正常启动。两短:CMOS设置错误,需重新设置。一长一短:内存或主板错误。一长两短: 显示器 或显卡错误。
长声不断响:内存条未插紧。(2)一短:系统正常启动。(3)两短:CMOS设置错误,需重新设置。(4)一长一短:内存或主板错误。(5)一长两短:显示器或显卡错答行配误。(6)一长三短:键盘控制器错误带弊。(7)一清指长九短:主板BIOS的FLASHRAM或EPROM错误。
如果是声音一直滴滴响且无法启动电脑系统是因为内存条没插好或者坏掉了,把内存条拨出来清理一下灰尘或换个插槽重新插上去解决问题。(2)电脑开机嘀嘀嘀三声:不同声音下的状况:一短:系统正常启动。两短:CMOS设置错误,需重新设置。一长一短:内存或主板错误。一长两短: 显示器 或显卡错误。
为了解决这个问题,你可以尝试以下几种方法:首先,关闭电源并打开电脑机箱,将内存条拔出后重新安装,或者更换其它的内存插槽进行测试。这有助于解决因内存松动或接触不良导致的问题。其次,如果内存条有灰尘或污垢,可以使用橡皮轻轻擦拭金手指部分,以去除氧化物和污垢,然后重新安装内存条。

电脑开机嘀嘀响3声电脑开机一直响三声
〖One〗、如果是声音一直滴滴响且无法启动电脑系统是因为内存条没插好或者坏掉了,把内存条拨出来清理一下灰尘或换个插槽重新插上去解决问题。 (4)电脑开机响三声: 电脑在开机的时候其他滴滴响的不同情况 不断地响(长声):内存条未插紧或损坏。重插内存条,若还是不行,只有更换一条内存。 不停地响:电源、显示器未和显示卡连接好。检查一下所有的插头。
〖Two〗、所谓“处理完”,应该是包括电脑内部水分完全蒸发掉这一个过程的,开机有滋滋的声音说明你省了这最重要的一步,应该立即关机等水分彻底干掉。F. 电脑进水以后三声短响 1短:系统正常启动。2短:常规错误。解决方法:重设BIOS。1长1短:RAM或主板出错。1长2短:显示器或显示卡错误。
〖Three〗、不停地响: 电源、显示器未和显示卡连接好。检查一下所有的插头。 重复短响: 电源问题。 无声音无显示: 电源问题。

电脑开机响三声电脑滴滴三声三声响开不开机怎么办
如果是声音一直滴滴响且无法启动电脑系统是因为内存条没插好或者坏掉了,把内存条拨出来清理一下灰尘或换个插槽重新插上去解决问题。 (4)电脑开机响三声: 电脑在开机的时候其他滴滴响的不同情况 不断地响(长声):内存条未插紧或损坏。重插内存条,若还是不行,只有更换一条内存。 不停地响:电源、显示器未和显示卡连接好。检查一下所有的插头。
解决方法是断开键盘连接(如外接键盘拔掉USB接口,内置键盘需拆机断开排线),然后尝试开机。若断开后能正常进入系统,则需更换键盘;若问题依旧,则排除键盘故障,继续排查其他硬件。显卡问题显卡(包括独立显卡和集成显卡)是输出图像信号的关键部件。
可能原因:主板存在故障。处理方法:若以上步骤均无法解决问题,可能是主板故障。此时建议联系专业维修人员检查或更换主板。其他检查:确保所有连接线正确连接:包括数据线、电源线等,确保没有松动或连接错误。笔记本电脑检查电池:如果是笔记本电脑,检查电池是否充满电,或尝试使用电源适配器直接供电开机。
好了,文章到这里就结束啦,如果本次分享的电脑开机报警3声滴滴滴怎么解决和电脑开机报警3声滴滴滴显示屏不亮问题对您有所帮助,还望关注下本站哦!



还没有评论,来说两句吧...