戴尔笔记本电池续航多久?戴尔笔记本电池续航多久正常
本文摘要: 大家好,如果您还对戴尔笔记本电池续航多久不太了解,没有关系,今天就由本站为大家分享戴尔笔记本电池续航多久的知识,包括戴尔笔记本电池续航多久正常的问题都会给大家分析到,还望可以解决大家的问题,下面我们就开始吧!这款商务笔记本的电池续航实测能达到几小时〖One〗、这款商务笔记本的电池续航实测通常在8...
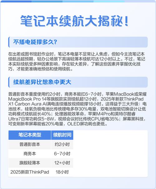
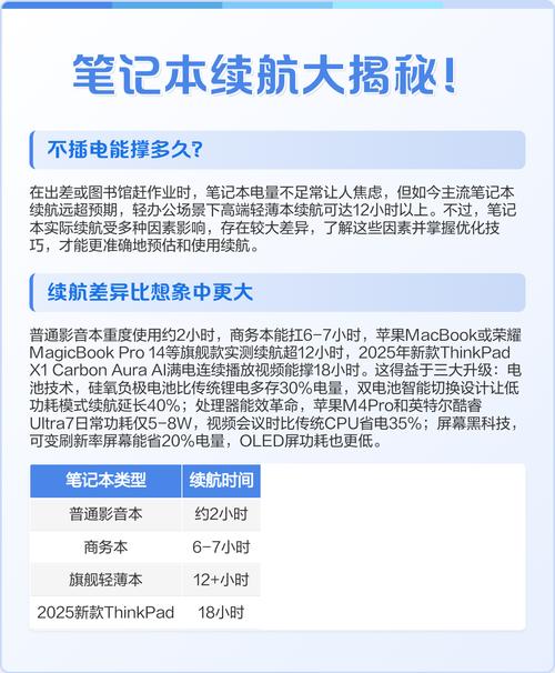
大家好,如果您还对戴尔笔记本电池续航多久不太了解,没有关系,今天就由本站为大家分享戴尔笔记本电池续航多久的知识,包括戴尔笔记本电池续航多久正常的问题都会给大家分析到,还望可以解决大家的问题,下面我们就开始吧!
这款商务笔记本的电池续航实测能达到几小时
〖One〗、这款商务笔记本的电池续航实测通常在8『1』两小时之间,具体取决于使用场景和配置。影响续航的关键因素 硬件配置:高分辨率屏幕、独立显卡、大容量内存会显著增加耗电。 使用场景:视频播放或游戏可能缩短至4『6』小时,而文字处理或轻度办公可达10小时以上。
〖Two〗、商务笔记本的续航时间通常在8『1』5小时之间,具体取决于配置和使用场景。影响续航的关键因素 电池容量:主流商务本电池容量约50『8』0Wh,容量越大续航越长。 屏幕功耗:低功耗1W屏幕或1080P分辨率比4OLED屏省电30%以上。 处理器型号:英特尔酷睿U/P系列或AMD锐龙低电压处理器续航优于标压型号。
〖Three〗、商务办公笔记本的续航时间通常在6『1』两小时之间,具体取决于使用场景和硬件配置。影响续航的关键因素 电池容量:主流商务本电池容量约50『8』0Wh,容量越大续航越长。 屏幕功耗:低功耗IPS屏或OLED屏比普通LCD更省电,分辨率越高耗电越快。
〖Four〗、一般来说,普通办公用途的笔记本电脑,电池续航时间大概在8到1两小时左右。但这只是个大致范围,实际续航会受诸多条件影响。首先是笔记本的电池容量,容量越大,理论上续航时间会越长。比如一些配备大容量电池的商务本,续航能轻松达到10小时以上。
〖Five〗、一般来说,普通办公用途的笔记本电脑续航时间大概在8到1两小时左右。这是比较常见的情况,不过具体时长会受到笔记本的电池容量、屏幕尺寸、处理器性能、使用场景等影响。如果是轻薄型办公笔记本,电池容量较小但功耗低,续航可能在6到10小时。

商务办公笔记本续航时间一般要多久
商务办公笔记本的续航时间通常在6『1』两小时之间,具体取决于使用场景和硬件配置。影响续航的关键因素 电池容量:主流商务本电池容量约50『8』0Wh,容量越大续航越长。 屏幕功耗:低功耗IPS屏或OLED屏比普通LCD更省电,分辨率越高耗电越快。 处理器性能:英特尔酷睿U/P系列或AMD锐龙低电压处理器能效比更高。
商务笔记本:这类笔记本通常更注重便携性和续航能力,电池续航时间一般在6『7』小时左右。如果你的笔记本是商务本但续航只有三小时,那么可能存在一定的问题。苹果笔记本:苹果笔记本以其出色的续航能力而闻名,通常续航能力在1两小时以上。
一般来说,普通办公轻薄本续航时间大概在8到1两小时左右。一些主打长续航的轻薄本,续航时间能达到15小时甚至更长。而游戏本的续航时间相对较短,通常在3到6小时。高性能笔记本由于配置高、功耗大,续航时间可能更短。影响笔记本电脑续航时间的因素有很多。首先是电池容量,容量越大,理论上续航时间越长。

笔记本电脑电池续航时间多久
以IBM笔记本为例,观看电影时大约可以持续3小时左右,而播放音乐则能维持约1小时。至于联想笔记本,如果是6芯电池,在节能模式下观看电影可以持续约两小时,播放音乐则可以达到5小时左右。值得注意的是,实际使用时间还会受到笔记本的配置、运行的应用程序以及使用环境等多种因素的影响。
一般轻薄本在日常办公、简单上网等轻度使用场景下,续航时间能达到8到1两小时甚至更长。比如一些主打长续航的轻薄本,配备低功耗处理器和大容量电池,在节能模式下,持续办公一整天是比较常见的。
一般来说,普通办公轻薄本续航时间大概在8到1两小时左右。一些主打长续航的轻薄本,续航时间能达到15小时甚至更长。而游戏本的续航时间相对较短,通常在3到6小时。高性能笔记本由于配置高、功耗大,续航时间可能更短。影响笔记本电脑续航时间的因素有很多。首先是电池容量,容量越大,理论上续航时间越长。
笔记本电脑的续航时间因多种因素而异。一般来说,普通办公轻薄本续航时间大多能达到8到1两小时左右。一些主打长续航的轻薄本,续航时间甚至可以超过1两小时,比如有的产品能续航15小时以上。而对于游戏本,续航时间通常相对较短,一般在3到6小时。
一般来说,普通办公场景下,续航时间大概在6到1两小时左右。这会受到笔记本电脑的电池容量大小影响,大容量电池往往能支撑更长时间的使用。比如一些配备70Wh及以上电池的笔记本,续航可达8到1两小时甚至更久。笔记本电脑的硬件配置也有作用,低功耗的处理器、集成显卡等相对更节能,能延长续航时间。
笔记本电脑电池续航时间通常在4『1』两小时之间,具体取决于使用场景、硬件配置和电池容量。影响续航的核心因素 电池容量:主流笔记本电池容量约40『1』00Wh,容量越大续航越长。 屏幕功耗:高分辨率(如4K)或高刷新率(120Hz)屏幕耗电更快。

16英寸的笔记本电池续航办公使用实测续航
〖One〗、通过PCMark 10现代办公续航测试,实测续航时间达17小时1分钟。这一结果得益于其低功耗硬件设计及大容量电池,尤其适合需要长时间移动办公或跨区域工作的用户。但需注意,实际续航可能因后台程序、网络连接等变量略有波动。MagicBook Pro 16 2025的续航数据以官方宣称为主。
〖Two〗、苹果续航最长的笔记本为 MacBook Pro 14 英寸和 16 英寸(MM4 Pro 或 M4 Max 芯片),其最长达 24 小时电池续航。
〖Three〗、在Toms Guide的专业电池测试中,M2 Max MacBook Pro 16英寸展现出了出色的续航能力,实际续航时间达到了18小时56分钟。这一测试结果充分证明了Apple芯片在能效方面的卓越表现。
〖Four〗、新款LG gram 16搭载了77Wh大容量电池,在使用PC Mark10跑了现代办公续航场景测试中,打开wifi、60%亮度下实测成绩是16个小时。按照实际使用的话,7『8』小时正常办公是没有问题的。这样的续航成绩对于一整天办公基本上问题不大,对于需要出外勤工作的职场人士来说也大大减少了电量焦虑。

戴尔灵越5490续航时间多久
〖One〗、虽然戴尔灵越5490的官方续航时间长达15小时,但在实际使用中,续航时间可能会受到多种因素的影响,如屏幕亮度、使用场景、软件运行等。因此,用户在使用时,可以根据实际需求调整屏幕亮度、关闭不必要的后台程序等,以进一步延长续航时间。综上所述,戴尔灵越5490凭借其出色的续航能力和高效的节能技术,为用户提供了便捷、持久的移动办公和学习体验。
〖Two〗、一般来说,如果是在正常办公场景下,比如处理文档、浏览网页等,它的续航时间大概能达到5到8小时左右。这是基于其配备的一定容量电池以及相对节能的硬件配置。要是进行一些轻度娱乐活动,像观看在线视频等,续航时间可能会稍有缩短,大概在4到6小时。
〖Three〗、此外,它的续航时间长达10小时,足以满足一整天的学习或工作需求。戴尔灵越5490是一款外观时尚且轻薄便携的笔记本电脑,其14英寸的屏幕和英特尔酷睿i5『1』135G7处理器使得它在性能方面表现出色。同时,它还具备优秀的散热性能和较长的续航时间,能够满足日常使用和轻度游戏的需求。

续航前十的笔记本电脑
〖One〗、荣耀MagicBook Pro 14续航:92Wh大电池,日常办公17小时,本地1080P视频播放17小时,重度办公9小时,在Windows阵营中表现突出。特色:金属一体化机身,16英寸OLED触控屏(4320Hz超高频调光),搭载Ultra9 285H处理器,兼顾性能与护眼需求。
〖Two〗、年笔记本电脑续航时间排名榜中,苹果MacBook Pro 14 M荣耀MagicBook Pro 1荣耀MagicBook X16 Plus锐龙版位列前三,具体表现如下: 苹果MacBook Pro 14 M4续航能力:最长可达24小时(M4芯片优化)。凭借M4芯片的能效比优势,该机型在续航测试中表现突出,尤其适合需要长时间移动办公的用户。
〖Three〗、年大学生笔记本电脑排名榜前十名如下:华硕天选6 Pro(锐龙版/酷睿版):全能通用,处理器搭配RTX 5060显卡,兼顾专业软件与3A游戏,便携机身与长续航适合全专业学生,补贴后7000 - 8500元。

续航10小时以上的笔记本
推荐以下几款大品牌中电池续航能力达到10小时以上的笔记本电脑:联想昭阳K23:续航能力:超强,能够满足10小时以上的使用需求。屏幕尺寸:12寸,便于携带,适合商务人士。品牌:联想,作为知名品牌,其产品质量和售后服务均有保障。其他联想系列:如昭阳R2000S,虽然续航能力约为8小时,但接近10小时,且联想品牌值得信赖。
Acer Swift Asus ZenBook UX480FA:轻薄且性能强劲,借助节能技术,续航超10小时。戴尔XPS 1Lenovo ThinkPad X1 Carbon:电池耐用度高,适合商务人士出差携带。苹果笔记本:MacBook Air电池表现出色,能满足一整天工作需求。华为笔记本:华为MateBook X Pro有出色的续航能力。
联想ThinkPad X1 Carbon是一款商务笔记本电脑,其续航时间长达14小时。这款笔记本电脑采用了轻薄的设计,具有坚固耐用的外壳和良好的散热性能。它还配备了高性能的处理器和显卡,能够满足商务用户的各种需求。此外,X1 Carbon还具有一块支持触控的高清屏幕,可为用户带来更加便捷的操作体验。
OK,本文到此结束,希望对大家有所帮助。



还没有评论,来说两句吧...