电脑无法正常关机怎么办,电脑无法关机是什么问题怎么办
本文摘要: 其实电脑无法正常关机怎么办的问题并不复杂,但是又很多的朋友都不太了解电脑无法关机是什么问题怎么办,因此呢,今天小编就来为大家分享电脑无法正常关机怎么办的一些知识,希望可以帮助到大家,下面我们一起来看看这个问题的分析吧!win7电脑左下角关机无反应Win7无法关机电脑关机没反应怎么办〖One〗、方...
其实电脑无法正常关机怎么办的问题并不复杂,但是又很多的朋友都不太了解电脑无法关机是什么问题怎么办,因此呢,今天小编就来为大家分享电脑无法正常关机怎么办的一些知识,希望可以帮助到大家,下面我们一起来看看这个问题的分析吧!
win7电脑左下角关机无反应Win7无法关机电脑关机没反应怎么办
〖One〗、方法二:误修改关机配置文件致使电脑无法开机,首先点击电脑左下角的开机—运行,在运行的输入框里面输入“regedit”,然后点击确定,找到这个内容:【HKEY-LOCAL- 】接着点击“system”这个文件夹,然后双击右边那个“shutdownwithoutlogon”。
〖Two〗、有时,不兼容或损坏的驱动程序也可能导致关机问题。可以尝试更新或重新安装这些驱动程序。检查病毒和恶意软件:运行防病毒软件进行全面扫描,以确保系统没有受到病毒或恶意软件的感染。通过上述步骤,通常可以解决Win7电脑点击关机没有反应的问题。如果问题仍然存在,建议联系专业的技术支持以获取进一步的帮助。
〖Three〗、方法一:通过修改注册表解决 打开运行窗口:单击屏幕左下角的“开始”图标,在弹出的菜单中点击“运行”。输入注册表编辑器命令:在系统弹出的输入框中输入regedit,然后单击“确定”按钮,以打开注册表编辑器。
〖Four〗、⑸ win7电脑不能关机 在win7系统桌面左下角点击开始菜单,弹出菜单栏,在里面找到“运行”选项,并单击它。在弹出的运行对话框中输入“gpedit.msc”,然后单击“确定”。弹出“本地组策略编辑器”页面,在该页面的右边双击“计算机配置”。页面跳转,选取“管理模板”并双击它。
〖Five〗、win7电脑点关机没反应的解决方法如下:查杀病毒当电脑中病毒时,可能会导致关机功能失效。此时,应首先使用可靠的杀毒软件对电脑进行全面查杀,确保系统安全无病毒。使用注册表修复 打开注册表编辑器:点击“开始”菜单,在搜索框中输入“regedit”,然后按回车键执行,打开注册表编辑器。
〖Six〗、在Win7系统中遇到电脑关机无反应的问题,可通过修改注册表设置解决,具体步骤如下: 打开注册表编辑器点击Win7系统左下角的【开始】菜单,选取【运行】(或直接按快捷键 Win+R),在弹出的输入框中键入 regedit,回车后进入注册表编辑器。此操作需管理员权限,若系统提示权限请求,请选取“允许”。

电脑不能自动关机怎么处理呢?
先查看电脑是否安装第三方的电源管理软件,如果有,卸载。或者以管理员身份运行命令提示符,输入powercfg -h on回车尝试.如果无效,先运行powercfg /restoredefaultpolicies回车,再运行powercfg -h on尝试。如以上方法无效,以管理员身份运行命令提示符,输入sfc /scannow等待扫描完成后再重启电脑。
更新系统驱动程序可以解决软件出错或不兼容的问题,有助于恢复电脑的自动关机功能。可以访问电脑制造商的官方网站或使用驱动程序更新软件来获取最新的驱动程序。 检查硬件问题 确保电脑没有损坏的硬件问题,如电源供应不稳定或主板故障等。如果怀疑硬件问题,请联系售后服务或专业技术人员进行检查和维修。
单击“关机”选项无法正常关闭计算机,因此您可以选取使用命令符号来关机。按住window键+R键打开计算机运行选项,在这里输入“shutdown -s -t 30”点击“确定”;下面,系统将提示关闭提醒,提醒在关闭之前还有30秒。等待30秒后,系统可以关闭。
可能是电脑的电源或电池有问题,具体原因可能是电源没插好或者电源处出现接触不良。解决方法:将电脑所有的电源线路都检查一遍,并重新插好。可能是电脑主机中的显卡或内存条接触不良。解决方法:尝试将电脑主机内的显卡或者内存条拆卸下来,并用橡皮擦拭金属处,之后再重新插上。

电脑不能强制关机怎么办啊?
如果修补文件仍然不能解决问题,只能重新安装系统。而运行“rundll32 user.exe,exitwindows”也不能正常关机,则可能是****作系统中某些系统程序有缺陷,但是处理办法仍然是修补系统或者重新安装系统。病毒和某些有缺陷的应用程序或者系统任务有可能造成关机失败。首先查杀病毒,在关机之前关闭所有的应用程序。
如果电脑强制关机无法成功,可以尝试以下几种方法来解决: 启用高级电源管理功能: 点击“开始”菜单,进入“设置”,然后选取“控制面板”。 在控制面板中,找到并点击“电源选项”。 选取“高级电源管理”,如果你的电脑支持此功能,勾选“启用高级电源管理支持”。
如果电脑强制关机无法成功,可以尝试以下方法来解决问题:启用高级电源管理功能 点击“开始”菜单,进入“设置”,然后选取“控制面板”。 在控制面板中,找到并点击“电源选项”。 如果你的电脑支持高级电源管理功能,请在电源选项中选取“高级电源管理”,并启用此功能。
使用cmd命令关机。开始菜单,用鼠标选取运择按扭。输入“cmd”回车进入命令行;“shutdown -s -t 0”:“-s”表示shutdown,关机;“-t”表示time,关机操作执行前等待的时间,秒为单位。

电脑重启或关机怎么办?
你可能需要送修了。不用跑冤枉路这样检查你不用花冤枉钱更换电源或光驱。也不用跑冤枉路借助别的电脑来测试。借助好的电脑当然,最终判别式电源还是光驱的毛病,比较好还是借助一台好的电脑来测试你的光驱,如果另一台好的电脑也被它搞重启,那肯定就是光驱坏喽;反之,则证明是你电源的带负载能力不足,需要更换。
命令行关机首先保存任何没有关闭的文件,然后按win+R快捷键,系统会弹出运行对话框。最后在对话框中输入“cmd”,并按回车执行。长按Power键当命令行关机失效的时候,系统一般都处于死机状态了,这个时候我们可以使用长按电源键的做法来关机。这种关机的方法非常简单,当也非常粗暴。
台式机重启一般有两种方式,即冷启动和热启动。冷启动关机状态下按电源键启动计算机,叫做冷启动。热启动通过开始菜单、任务管理器或者快捷键,重新启动计算机,叫热启动。RESET按纽按机箱上的RESET按纽来启动,即按复位键重启,一般在电源键的旁边,相比电源键较小的一个按钮。
排除室内电压和插排质量的问题,电脑关机主要是电源功率不够或者硬件温度高造成的。本文将为大家介绍电脑关机的原因及解决方法。电源功率不够电源功率不够是电脑关机的主要原因之一,需要更换电源。普通电源市价80元,好一点的会再贵些。
原因:硬盘出现坏道或其他故障,可能导致系统运行不正常,从而强制重新启动计算机。解决办法:定期维护硬盘,清理磁盘碎片文件,以延长硬盘寿命,并减少重启或关机现象。 电压不稳定 原因:电压不稳定,尤其是在夏季大量使用空调等电器时,容易导致电脑重启或关机。
本文将为你分析电脑关机的原因,帮助你解决这一问题。过热警告!如果CPU温度过高,主板的自动保护功能就会启动,让你的电脑自动关机。赶紧检查CPU是否太热了,是否风扇架子不稳,或是风扇散热能力不够?电压不稳?主板电容变形可能是因为电压不稳,赶紧更换一下,看看问题能不能解决。

电脑长按电源键不关机
〖One〗、电脑长按电源键不关机原因如下:电源线松了,或电源插板松动,又或者插板不通电。主机电源坏了。电脑的主板坏了。主机面的开关按钮坏了,或者按钮卡住了。解决方法:把电源线插紧,检查插板上的插头,确认插板通电。
〖Two〗、命令行关机首先保存任何没有关闭的文件,然后按win+R快捷键,系统会弹出运行对话框。最后在对话框中输入“cmd”,并按回车执行。长按Power键当命令行关机失效的时候,系统一般都处于死机状态了,这个时候我们可以使用长按电源键的做法来关机。这种关机的方法非常简单,当也非常粗暴。
〖Three〗、电脑长按电源键不关机可能是由于系统设置、软件冲突、硬件故障或电源键本身问题导致的。电脑长按电源键本应触发紧急关机机制,但在某些情况下,这一操作可能无法使电脑关机。一个可能的原因是系统设置问题。部分电脑允许用户自定义电源键的行为,若被设置为不执行关机操作,长按电源键自然无法使电脑关机。

电脑黑屏了连关机都关不上电脑黑屏不能关机怎么办
〖One〗、如果在不操作的情况下自动关机或待机,可能是设置的问题。右击桌面选属性/屏幕保护程序/电源/在电源使用方案中的下拉列表中选取一项适合你的方案,在下面将关闭监视器、关闭硬盘、系统待机、这三个内容的列表中设置为“从不”按应用(或设置合适的时间)。
〖Two〗、强制关机并重启 首先,可以尝试强制关机。方法是按住电脑的电源按钮,长按约5秒钟,直到电脑完全关闭。然后再重新启动电脑,看是否能恢复正常。检查电源线和显示器 检查电源线:确保电脑的电源线插头连接牢固,没有松动。同时,检查电源线本身是否完好,没有破损或断裂。
〖Three〗、电源线松了,或电源插板松动,又或者插板不通电。主机电源坏了。电脑的主板坏了。主机面的开关按钮坏了,或者按钮卡住了。解决方法:把电源线插紧,检查插板上的插头,确认插板通电。
〖Four〗、如果不会操作,那么简单一点:踢机箱一脚就可以了(注意位置:机箱左右侧外壳中后面没有接口的那侧外壳的正中央)。如是笔记本那就不能踢了,但其它操作一样。x0dx0a如果上述操作无效,则关机断电开机箱,重新插拔慧物滑显卡,并插紧显示器与显卡之间的数据线。
〖Five〗、当电脑黑屏且无法关机时,可以尝试以下步骤解决:使用键盘快捷键强制关机:对于大多数Windows系统的电脑,可以尝试同时按下“Ctrl+Alt+Delete”组合键,尝试唤醒系统并选取关机或重启。长按电源键强制关机:如果“Ctrl+Alt+Delete”无效,可以尝试长按电脑的电源键来强制关机。
〖Six〗、**强制关机**:最直接的方法是长按电脑电源键5秒钟或更长时间,直到电脑完全关闭。但请注意,这种方法可能会导致数据丢失或系统受损,因此应作为最后的手段使用。 **检查电源连接**:确保电脑的电源线连接稳固,避免因电源问题导致的黑屏和无法关机。

win10电脑无法关机重启win10系统电脑关机关不了4个解决方法
可能是快速启动导致无法关机,需要关闭,win10系统电脑无法关机和重启解决方法 长按电脑关机键(约10秒),等待电脑关闭之后再松开。Ⅲ win10电脑关不了机则么办 键盘上按win+i快捷键打开设置窗口,点击系统。左侧点击电源和睡眠,选取其他电源设置。然后点击选取电源按钮的功能。
Win10系统电脑关机关不了的4个解决方法 方法一:通过开始菜单关机或重启 步骤:首先,点击屏幕左下角的“开始”菜单按钮。接着,在开始菜单中选取“电源”选项,此时会弹出一个子菜单,从中选取“关机”或“重启”即可。
解决办法:先查看电脑是否安装第三方的电源管理软件,如果有,卸载。或者以管理员身份运行命令提示符,输入powercfg -h on回车尝试.如果无效,先运行powercfg /restoredefaultpolicies回车,再运行powercfg -h on尝试。
解决win10系统电脑无法关机问题的方法主要有以下几种:方法一:取消自动重新启动功能 步骤一:进入电脑桌面,鼠标右键单击“计算机”图标,在弹出的菜单栏中点击“属性”选项。步骤二:在“属性”页面中,点击“高级系统设置”选项,进入“高级属性”页面后点击“设置”选项。
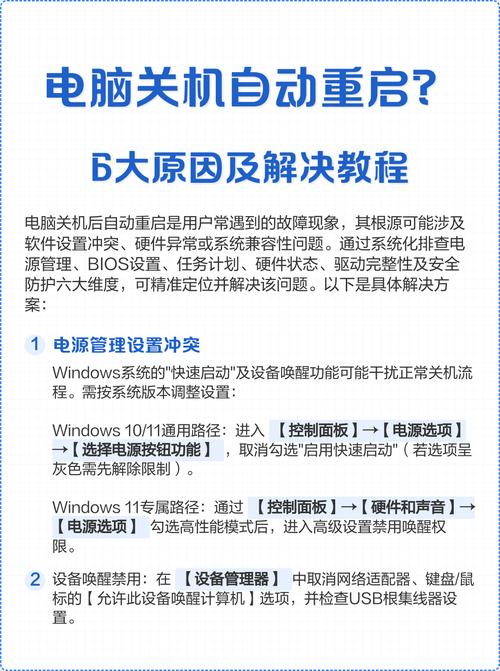
方法三:关闭快速启动功能快速启动虽能提升开机速度,但可能导致关机异常。关闭步骤如下:打开控制面板→电源选项,点击左侧的“选取电源按钮的功能”。点击“更改当前不可用的设置”,取消勾选“启用快速启动”,保存设置。总结Win10无法关机多与系统策略、驱动冲突或电源管理有关。
当Win10系统无法正常关机时,可以尝试以下几种方法来解决这一问题:方法一:调整电源设置和注册表 调整电源设置 打开设置:键盘上按win+i快捷键打开设置窗口,点击“系统”。进入电源设置:在左侧点击“电源和睡眠”,然后选取“其他电源设置”。选取电源按钮功能:点击“选取电源按钮的功能”。
好了,文章到这里就结束啦,如果本次分享的电脑无法正常关机怎么办和电脑无法关机是什么问题怎么办问题对您有所帮助,还望关注下本站哦!



还没有评论,来说两句吧...