台式电脑老是自动重启是什么原因,台式电脑不断自动重启是什么原因
本文摘要: 大家好,今天来为大家分享台式电脑老是自动重启是什么原因的一些知识点,和台式电脑不断自动重启是什么原因的问题解析,大家要是都明白,那么可以忽略,如果不太清楚的话可以看看本篇文章,相信很大概率可以解决您的问题,接下来我们就一起来看看吧!电脑开机自动重启的几种原因及解决方法第四种就是:显卡的显存集成块...
大家好,今天来为大家分享台式电脑老是自动重启是什么原因的一些知识点,和台式电脑不断自动重启是什么原因的问题解析,大家要是都明白,那么可以忽略,如果不太清楚的话可以看看本篇文章,相信很大概率可以解决您的问题,接下来我们就一起来看看吧!
电脑开机自动重启的几种原因及解决方法
第四种就是:显卡的显存集成块存在虚焊,造成加电后,和主板接触不良,就会自动重启,处理方法就是:就是给显存加焊才可以解决,或者换显卡。
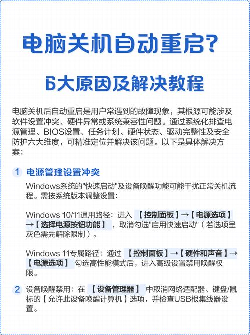
原因:服务eventlog被禁用。措施:右击我的电脑—管理—服务—找到Eventlog -设为自动,然后重启。原因:软件冲突,例如装了两个不兼容的杀毒软件。措施:进入安全模式,卸载掉一个即可。原因:硬件出现问题。措施:扣出主板电池放电,插拔内存、给显卡清灰,再检查硬盘是否存在问题。
电脑开机自动重启的原因及解决方法如下:原因 硬件故障:内存条、硬盘、显卡等硬件设备的故障可能导致系统不稳定,引发重启问题。软件冲突:新安装的软件可能与系统或其他软件不兼容,导致系统崩溃或重启。电源问题:不稳定的电源供应可能导致系统无法正常运行,引发重启。
解决方法:可以检查电源是否正常工作,当遇到这种情况时,更换更高功率的电源或者将电脑连接到其他可靠的电源上。软件或驱动程序冲突导致的自动重启 当两个软件或者驱动程序使用的不兼容或者不兼容时,软件或者驱动程序之间的冲突也是导致电脑开机自动重启的原因之从而导致系统重启,就会出现冲突。
遇到这种情况,可以使用最后一次正确配置或重新安装系统的办法,就可以解决此类问题,重新安装系统是最彻底的办法。硬件问题 正常情况下,电脑是不会出现无故重启的情况,尤其是一些新电脑。但如果出现这类情况,我们可以使用排除法来解决,最常见的故障原因是电源。
电脑开机不到10分钟就自动重启的解决方法 软件 病毒破坏 比较典型的就是对全球计算机造成严重破坏的“冲击波”病毒,发作时还会提示系统将在600秒后自动启动。对于是否属于病毒破坏,我们可以使用最新版的杀毒软件进行杀毒,还有一种可能是当你上网时被人恶意侵入了你的计算机,并放置了木马程序。

电脑自动重启的原因及解决方法
〖One〗、电源故障和电压不稳也可引起自动重启。硬件故障CPU或其它硬件温度过高、内存、显卡不兼容或故障引起的。硬盘问题硬盘有坏道了,请用系统自带的功能或软件修复磁盘,或格式化硬盘重新分区重装系统。
〖Two〗、CPU温度过高导致开启自动保护。现在主流的主板上BIOS上基本都有cpu过热保护机制,一般都有CPU过热保护机制,如果cpu温度过高就会启动该机制,从而电脑会自动断电。也会出现断电保护动作。解决方法:可以通过检查CPU散热、换装CPU风扇等方法来解决问题。机箱电源按钮故障机箱开机电源按钮故障。
〖Three〗、电脑突然重启,你是否感到困惑?别担心,我们来一起分析分析。本文将为你分析电脑重启的原因,并提供解决方案,帮助你解决电脑重启的问题。软件或硬件不兼容电脑重启可能是由于某个程序或系统与其它东西不兼容,或者硬件问题导致的。我们可以试试还原系统或者重装,或者检查CPU、内存、显卡、电源等硬件是否正常。
〖Four〗、系统方面原因及解决方法:系统出错自动重启设置在Windows系统中,若“系统失败”选项启用了“自动重新启动”,会导致关机后重启。解决方法:右键点击“计算机”,选取“属性”→“高级系统设置”→切换到“高级”选项卡→点击“启动和故障恢复”设置→取消勾选“自动重新启动”→点击“确定”。
〖Five〗、第一就是:一个电脑自动重启,百分之六十是电源出问题了,哪就是电源的大电容漏电,供电不足造成的,这个就要换一个电源就可以解决了。

台式电脑隔一会就重启一次
台式电脑隔一会就重启,可从以下方面排查解决:硬件问题排查CPU或硬件过热:CPU风扇积灰、老化或硅脂干涸会致散热不良,触发保护性重启。可清理风扇灰尘并添加润滑油;更换老化风扇或重新涂抹硅脂;台式机还可加装机箱风扇辅助散热。电源故障或供电不足:电源功率不足、电压不稳或内部元件老化都可能引发问题。
电脑重启可能是电源电压不稳定造成的,当用电量比较大的时候,电脑在启动的瞬间电压是比较大的,可以给电脑配置一个不间断电源,进行调压持续供电。CPU温度过高特别是在炎夏,外界温度比较高,电脑的风扇出现了毛病的时候,CPU散热不充分,就会自动保护起来,重启了,换个风扇就可以了。
首先,检查是否开启了系统出错功能。你可以通过右击“我的电脑”-“属性”-“系统属性高级”-“启动和故障恢复”-“设置”-“启动和故障恢复”-在“系统失败”栏目中将“自动重新启动”选项去掉。这一步骤能够帮助你避免系统在检测到错误时自动重启。
电源老化或损坏:电源是电脑稳定运行的基础,如果电源老化或内部元件损坏,可能导致供电不稳定,从而使电脑在启动后不久就自动关机并尝试重启。内存问题:内存条故障:内存条出现故障时,可能导致电脑在启动过程中无法正确加载系统或数据,从而引起自动重启的现象。
在“系统设置”界面中,切换到“常规”选项卡,勾选“诊断启动”项,点击“确定”按钮,重启一下计算机。当系统重启完成后,再次进入“系统配置”界面,切换到“服务”选项卡,勾选“隐藏Windows服务”项, 同时勾选想要随系统自启动的项,点击“确定”即可完成。
内存问题:内存接触不良或损坏会导致启动失败后反复重启。断电后拆下内存条,用橡皮擦拭金手指,重新安装时确保两侧对齐并听到卡扣声。若问题依旧,尝试单根内存或更换插槽测试,确认内存损坏后需更换新内存。

台式电脑无缘无故频繁重启
第四种原因: 电压不稳,就是低于170V ,高于240V,达不到启动电压和超过规定电压,都会使电脑重启。 第五种原因:主板的开机电路出问题了,比如CPU供电,复位,时钟,MOS管出现问题,都会导致反复重启,并且开不了机。 第六种原因:电脑中毒破坏了引导区和系统,开机的时候无法找到引导区,历哪就自然反复重启了。
内存或硬件接触不良:内存条松动、氧化或与插槽接触不良,以及独立显卡、网卡等硬件接口接触问题都可能导致重启。需断电后重插内存并更换插槽;用橡皮擦拭金手指去除氧化层;检查显卡、USB设备等是否插紧。软件与系统问题病毒或恶意软件感染:病毒破坏系统文件或触发远程重启指令。
内存问题:内存接触不良或损坏会导致启动失败后反复重启。断电后拆下内存条,用橡皮擦拭金手指,重新安装时确保两侧对齐并听到卡扣声。若问题依旧,尝试单根内存或更换插槽测试,确认内存损坏后需更换新内存。

为什么我的台式电脑老是自动重启
Windows 电脑自动重启可能由多种原因造成,包括软件冲突、驱动程序问题、系统更新、硬件故障等。以下是解决自动重启问题的一些步骤:1,关闭自动重启功能 打开控制面板,选取“系统”。在左侧选取“高级系统设置”。在“启动和故障恢复”部分,点击“设置”。取消选中“系统故障”下的“自动重新启动”选项。
系统文件损坏 系统文件的损坏是导致电脑自动重启的常见原因之一。当系统关键文件缺失或损坏时,电脑可能无法稳定运行,从而自动重启以尝试修复问题。解决方法:重装系统:这是最直接且有效的解决方法。在重装系统前,如果电脑中有重要文件需要备份,可以使用启动光盘进入系统,完成备份后再进行重装。
台式电脑隔一会就重启,可从以下方面排查解决:硬件问题排查CPU或硬件过热:CPU风扇积灰、老化或硅脂干涸会致散热不良,触发保护性重启。可清理风扇灰尘并添加润滑油;更换老化风扇或重新涂抹硅脂;台式机还可加装机箱风扇辅助散热。电源故障或供电不足:电源功率不足、电压不稳或内部元件老化都可能引发问题。
电脑老是自动重启 或者反复重启的原因有六种:第一种原因就是:一般电脑一开机就自动重启,百分之六十是主机电源出问题了,当电源的滤波电容出现鼓包和漏液,造成电源供电不足,就会形成电脑自动重启,处理方法,更换电源 第二种原因就是:你的电脑上的CPU风扇出问题,或者散热器的卡子松了。
一:硬件问题引起的频繁自动重启 有时,台式电脑频繁自动重启可能是由于硬件故障引起的。电源供应器过载或损坏、内存条不兼容或损坏、散热问题导致的过热等。通过检查这些硬件部件,更换损坏的零部件或增加散热设备,可以解决这类问题。 二:软件冲突导致的频繁自动重启 有时,台式电脑频繁自动重启可能是由于软件冲突引起的。

台式电脑频繁重启是什么原因造成的
这个问题可能有多种原因,让我们一一排查。硬件故障主机散热不良、供电故障或主板故障都可能导致电脑自动关机或反复重启。首先检查硬件是否有问题,重点检查主板、CPU风扇、主机电源供电情况,以及电源插座等。病毒木马病毒木马也可能破坏系统核心组件,导致电脑自动关机。解决病毒木马问题,修复受损的系统文件。
台式电脑隔一会就重启,可从以下方面排查解决:硬件问题排查CPU或硬件过热:CPU风扇积灰、老化或硅脂干涸会致散热不良,触发保护性重启。可清理风扇灰尘并添加润滑油;更换老化风扇或重新涂抹硅脂;台式机还可加装机箱风扇辅助散热。电源故障或供电不足:电源功率不足、电压不稳或内部元件老化都可能引发问题。
Windows 电脑自动重启可能由多种原因造成,包括软件冲突、驱动程序问题、系统更新、硬件故障等。以下是解决自动重启问题的一些步骤:1,关闭自动重启功能 打开控制面板,选取“系统”。在左侧选取“高级系统设置”。在“启动和故障恢复”部分,点击“设置”。取消选中“系统故障”下的“自动重新启动”选项。
电脑自动重启是很多电脑用户都会遇到的问题,它会给我们的工作和生活带来很大的困扰。本文将为大家介绍电脑自动重启的原因及解决方法,希望能够帮助大家解决这一问题。电源故障和电压不稳电源故障和电压不稳也可引起自动重启。硬件故障CPU或其它硬件温度过高、内存、显卡不兼容或故障引起的。
台式电脑无缘无故频繁重启的原因及处理方法如下:原因:系统或程序不兼容:操作系统与某些安装的程序之间可能存在不兼容的情况,这会导致电脑频繁重启。硬件温度过高:CPU、内存、显卡等硬件在运行过程中如果散热不良,温度过高,可能会触发电脑的保护机制,导致重启。

台式电脑自动重启什么原因解决方法
台式电脑自动重启的原因及解决方法 电压不稳定 电脑自动重启可能是由于电源电压不稳定造成的。在用电量较大的时候,电脑启动瞬间的电压需求较大,可能导致电脑重启。解决方法是给电脑配置一个不间断电源(UPS),它可以提供稳定的电压并持续供电,从而避免电压波动导致的电脑重启问题。
综上所述,台式电脑自动重启的原因可能包括系统文件损坏、内存条接触不良以及主板电池电量不足等。针对不同原因,可以采取重装系统、内存拔插法以及电池放电等解决方法。
首先,检查是否开启了系统出错功能。你可以通过右击“我的电脑”-“属性”-“系统属性高级”-“启动和故障恢复”-“设置”-“启动和故障恢复”-在“系统失败”栏目中将“自动重新启动”选项去掉。这一步骤能够帮助你避免系统在检测到错误时自动重启。
首先,检查病毒感染情况。在Windows系统中,病毒感染可能会导致频繁的自动重启。可以通过使用杀毒软件对电脑进行全面扫描,查看是否存在病毒文件。如果发现病毒文件,需要及时删除并更新杀毒软件,以确保病毒被彻底清除。其次,检查散热情况。台式电脑长时间使用或散热不良可能会导致硬件过热,从而触发自动重启机制。
Windows 电脑自动重启可能由多种原因造成,包括软件冲突、驱动程序问题、系统更新、硬件故障等。以下是解决自动重启问题的一些步骤:1,关闭自动重启功能 打开控制面板,选取“系统”。在左侧选取“高级系统设置”。在“启动和故障恢复”部分,点击“设置”。取消选中“系统故障”下的“自动重新启动”选项。
台式电脑隔一会就重启,可从以下方面排查解决:硬件问题排查CPU或硬件过热:CPU风扇积灰、老化或硅脂干涸会致散热不良,触发保护性重启。可清理风扇灰尘并添加润滑油;更换老化风扇或重新涂抹硅脂;台式机还可加装机箱风扇辅助散热。电源故障或供电不足:电源功率不足、电压不稳或内部元件老化都可能引发问题。
好了,文章到这里就结束啦,如果本次分享的台式电脑老是自动重启是什么原因和台式电脑不断自动重启是什么原因问题对您有所帮助,还望关注下本站哦!



还没有评论,来说两句吧...