笔记本电源适配器烫手正常吗,笔记本电源适配器烫手正常吗怎么办
本文摘要: 大家好,笔记本电源适配器烫手正常吗相信很多的网友都不是很明白,包括笔记本电源适配器烫手正常吗怎么办也是一样,不过没有关系,接下来就来为大家分享关于笔记本电源适配器烫手正常吗和笔记本电源适配器烫手正常吗怎么办的一些知识点,大家可以关注收藏,免得下次来找不到哦,下面我们开始吧!笔记本电源适配器很烫会不...
大家好,笔记本电源适配器烫手正常吗相信很多的网友都不是很明白,包括笔记本电源适配器烫手正常吗怎么办也是一样,不过没有关系,接下来就来为大家分享关于笔记本电源适配器烫手正常吗和笔记本电源适配器烫手正常吗怎么办的一些知识点,大家可以关注收藏,免得下次来找不到哦,下面我们开始吧!
笔记本电源适配器很烫会不会烧坏
〖One〗、综上所述,虽然笔记本电源适配器在工作时会发烫,但由于其外壳耐高温、内部设计安全,因此一般不会烧坏。不过,为了确保电源适配器的长期稳定运行,建议在使用时注意通风散热,避免长时间过载使用。
〖Two〗、笔记本电源适配器很烫存在烧坏风险,但概率与使用场景密切相关。正常情况下,适配器因电能转换会产生一定热量,但若温度过高且持续时间长,可能导致内部元件损坏,甚至引发安全隐患。
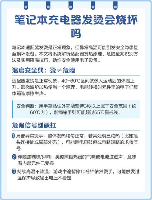
〖Three〗、笔记本电源适配器很烫不一定代表会烧坏,但长期处于发烫状态可能存在风险,需根据实际情况判定。正常发热情况部分笔记本电脑在峰值耗电状态时,适配器发烫属于正常现象。充电器在充电时,其作用是将220V交流电转换成直流电,转换过程中必然会产生热量。一般情况下,温度会略微高于人体温度,在40℃左右。
〖Four〗、笔记本电源适配器很烫不一定会烧坏,但存在潜在风险。以下是关于此问题的详细解 发热原因:正常散热:电源适配器在工作时,由于内部元器件的电能转换,会产生一定的热量,这是正常现象。
〖Five〗、笔记本适配器很烫一般不会烧坏。以下是具体原因: 正常发热现象:- 笔记本电源适配器是一种开关电源适配器,其主要功能是将220v的交流市电转换为低压直流电,为笔记本电脑提供稳定的电力。

笔记本充电很烫正常吗?
〖One〗、电源适配器将交流电变为直流电并将电压调节到指定电压然后输出给笔记本充电模块,电池充电模块会根据电脑设定的充电比例控制适配器与电池的接通情况,如果没达到电池电量比例,则会给电池充电,在这个过程中会产生一定功耗,于是产生热量,属正常情况。如过热影响使用,建议至服务中心检测下。
〖Two〗、笔记本电脑长时间没用后充电电池发烫是一种正常现象,但如果温度过高,需要采取相应措施。原因:笔记本电脑的电池在充电时会进行耗能和储能的过程,耗能会产生一定的热量。充电器自身在充电过程中也会产生热量,导致整个充电器都有可能变得比较热。
〖Three〗、惠普游戏本充电器摸着烫手,在一定情况下是正常的。正常发热情况 充电器在工作时,会将220V的交流电转换成适合笔记本使用的低压直流电。这个转换过程中,由于能量损耗,部分能量会以热量的形式散发出来,导致充电器表面温度升高。
〖Four〗、联想电脑充电器在充电使用时会进行电流传输,出现发热发烫现象是正常的,电池充满后就不会发热了。但如果充电器烫手或异常高热,一般为充电器非原装出现了不适配发热和充电器电容鼓包这两个原因导致的,更换一个新的原装充电器即可解决。
〖Five〗、笔记本充电器特别烫正常的。笔记本充电器发烫,代表它处于负载状态,如果长期处于“发烫”状态,轻则损伤充电器,重则引发自燃,但“发烫”不一定代表充电器有问题,需根据笔记本电脑的实际使用状态进行判定,部分笔记本电脑在峰值耗电状态时,就是会发烫,属于正常现象。
〖Six〗、联想笔记本充电口很烫可能是由以下多种因素导致的:正常现象:充电过程中,电源适配器将交流电转换为直流电,传输到电池中,由于能量转换效率非百分之百,会有部分能量以热量形式散失,导致充电口发热。如果仅是温热且无其他异常,通常属正常范围。

笔记本充电器特别烫正常吗?
〖One〗、笔记本充电器特别烫属于正常情况。如果温度特别高的话,手触碰就会感觉很烫手,那么就需要注意了,建议暂时停止充电,等充电器温度降下去了在继续充电,或者等电脑充满电以后再看充电器是否还会发烫,一般充电器充满电以后充电器就会停止工作,也就不会再烫了。正常适配器表面温度不超过60℃是正常的,特别是匹配的充电器是功率较低的型号。
〖Two〗、电源适配器将交流电变为直流电并将电压调节到指定电压然后输出给笔记本充电模块,电池充电模块会根据电脑设定的充电比例控制适配器与电池的接通情况,如果没达到电池电量比例,则会给电池充电,在这个过程中会产生一定功耗,于是产生热量,属正常情况。如过热影响使用,建议至服务中心检测下。
〖Three〗、笔记本充电器特别烫正常的。笔记本充电器发烫,代表它处于负载状态,如果长期处于“发烫”状态,轻则损伤充电器,重则引发自燃,但“发烫”不一定代表充电器有问题,需根据笔记本电脑的实际使用状态进行判定,部分笔记本电脑在峰值耗电状态时,就是会发烫,属于正常现象。
〖Four〗、在充电过程中,笔记本充电器产生一定的热量是正常的,但如果充电器特别烫,则需要引起注意。本文将详细分析充电器发烫的原因,并提供相应的解决方法。笔记本充电器特别烫的原因 电源适配器故障 电源适配器是充电器的重要组成部分,如果其发生故障,会导致充电过程中发热量过大。
〖Five〗、笔记本充电器在使用过程中发热是正常现象,但特别烫可能表示存在一些问题。以下是对这一现象的详细解释:正常发热情况 能量转换:充电器在工作时,会将输入的电能转换为笔记本所需的直流电。这个过程中,由于电阻、电感等元件的存在,会产生一定的热量,导致充电器发热。

笔记本电脑电源适配器很烫怎么办?
〖One〗、观察异常:如果发现电源适配器异常发热,烫手且有焦味,应立即停止充电并拔下电源适配器。这可能是内部零件故障或损坏的迹象,需要及时进行维修或更换。定期清洁:电源适配器表面和散热孔容易积聚灰尘和杂物,定期用干布或吹风机(冷风)清理这些区域,可以保持散热通道的畅通,提高散热效率。
〖Two〗、解决方案如下:设备关机充电时,充电速度优先,设备发热是正常的。待充电完成,半小时左右设备温度会恢复正常。华为笔记本电脑出厂前经过严格的温度测试,不会有安全隐患。且电脑内部均有高温安全保护机制,极限情况下会自动关机进行自我保护,请您放心使用。
〖Three〗、此时,建议使用电源线直接连接笔记本和电源插座,避免因接触不良等问题导致过度发热。同时,要检查适配器接口和笔记本充电口是否损坏,如果存在损坏情况,可考虑更换适配器或进行维修。长期处于“发烫”状态,轻则损伤充电器,缩短其使用寿命,重则可能引发自燃等严重后果,因此不能忽视适配器的异常发热情况。
〖Four〗、笔记本电源适配器发烫是正常现象,但可以采取措施进行降温。原因: 电源适配器在进行电压转换时,部分能量会以热能形式散发,导致适配器温度升高。 笔记本电源适配器内部工作负荷重,且缺乏散热孔和风扇,使得其温度较高。降温措施: 选用质量好的电源适配器:选取压降小、损耗低的开关元器件,并增大散热面积。

笔记本充电器特别烫没事吧?
笔记本充电器特别烫属于正常情况。如果温度特别高的话,手触碰就会感觉很烫手,那么就需要注意了,建议暂时停止充电,等充电器温度降下去了在继续充电,或者等电脑充满电以后再看充电器是否还会发烫,一般充电器充满电以后充电器就会停止工作,也就不会再烫了。正常适配器表面温度不超过60℃是正常的,特别是匹配的充电器是功率较低的型号。
电源适配器将交流电变为直流电并将电压调节到指定电压然后输出给笔记本充电模块,电池充电模块会根据电脑设定的充电比例控制适配器与电池的接通情况,如果没达到电池电量比例,则会给电池充电,在这个过程中会产生一定功耗,于是产生热量,属正常情况。如过热影响使用,建议至服务中心检测下。
笔记本充电器特别烫正常的。笔记本充电器发烫,代表它处于负载状态,如果长期处于“发烫”状态,轻则损伤充电器,重则引发自燃,但“发烫”不一定代表充电器有问题,需根据笔记本电脑的实际使用状态进行判定,部分笔记本电脑在峰值耗电状态时,就是会发烫,属于正常现象。
玩游戏时笔记本电脑充电器异常发热是常见现象,但请确保充电器未超过安全温度。正常工作的充电器在25℃环境下,最大外壳温度应不超过77℃,连续工作两小时后稳定。超过此温度则非合格产品,可以退货。了解充电器工作的原理和标准非常重要。充电器在负载增加时会发热,这是正常现象。
笔记本充电器在使用过程中发热是正常现象,但特别烫可能表示存在一些问题。以下是对这一现象的详细解释:正常发热情况 能量转换:充电器在工作时,会将输入的电能转换为笔记本所需的直流电。这个过程中,由于电阻、电感等元件的存在,会产生一定的热量,导致充电器发热。
笔记本充电器特别烫的原因 电源适配器故障 电源适配器是充电器的重要组成部分,如果其发生故障,会导致充电过程中发热量过大。常见的电源适配器故障包括电容损坏、电感不良等。 电池老化 随着使用时间的增加,电池会逐渐老化,这会导致电池内阻增大,充电时电池发热量增加。

笔记本电源发烫是什么情况
〖One〗、笔记本电源适配器发热属于正常现象,主要原因如下:工作原理导致发热电源适配器内部采用开关电源设计,需将高电压交流电转换为低电压直流电,为笔记本供电并同时为电池充电。这一过程中,电子元件(如电感、电容、功率管等)在高电压、大电流状态下工作,能量转换效率无法达到100%,未被有效利用的电能会以热能形式释放。
〖Two〗、电源适配器将交流电变为直流电并将电压调节到指定电压然后输出给笔记本充电模块,电池充电模块会根据电脑设定的充电比例控制适配器与电池的接通情况,如果没达到电池电量比例,则会给电池充电,在这个过程中会产生一定功耗,于是产生热量,属正常情况。如过热影响使用,建议至服务中心检测下。
〖Three〗、手摸上去感觉笔记本电池电源很烫,这通常意味着温度可能在40摄氏度到50摄氏度之间,对于大多数电池而言,这个温度是安全的,不会对设备造成损害。然而,如果温度达到了57摄氏度或更高,这可能表明电池过热,需要采取措施。过热可能是由于电池老化、内部短路或其他故障引起的。
〖Four〗、无电池管理软件时减少电池使用若笔记本无电池管理软件,长期带电池使用会导致电源适配器快速发热。建议在使用外接电源时取出电池,避免电池充电与电脑功耗叠加增加适配器负担。此操作可降低适配器发热量,同时减少电池循环次数以延长寿命。

电源适配器发烫正常吗
轻微的烫手感是正常的,尤其是在高负载或长时间工作的情况下。如果电源适配器异常发烫,甚至达到无法触摸的程度,或者伴随有烧焦味等异常情况,那么可能是电源适配器内部出现故障或损坏,此时应立即停止使用并寻求专业维修或更换。使用建议:确保电源适配器放置在通风良好的环境中,避免长时间覆盖或包裹,以利于散热。定期检查电源适配器的外观和连接线,如有破损或异常应及时更换。
电源适配器发烫是正常现象 笔记本电源适配器是一种开关电源适配器,它可以将220v的交流市电转换为低压直流电,为笔记本电脑提供稳定的电力。在转换电压的过程中,由于电源适配器的转换效率只有75%『8』5%左右,因此会有一部分能量损耗掉,这部分能量通常以热能的形式散发出来,导致电源适配器发烫。
综上所述,电源适配器烫手在一定范围内是正常的,但使用过程中仍需注意安全使用,避免过度发热和安全隐患。
电源适配器在工作时,由于其内部进行的能量转换会产生一定的热量,这是正常的物理现象。适度的发热并不会对设备或电源适配器本身造成损害。但是,如果电源适配器过热,如温度过高、烫手或散发出烧焦味,那就需要引起注意。
正常发热情况部分笔记本电脑在峰值耗电状态时,适配器发烫属于正常现象。充电器在充电时,其作用是将220V交流电转换成直流电,转换过程中必然会产生热量。一般情况下,温度会略微高于人体温度,在40℃左右。这是因为交流电输出功率恒定,正常工作温度不会太高。
正常发热:电源适配器在工作过程中会将电能转换为直流电供给笔记本电脑使用,这个过程中会产生一定的热量。因此,轻微的发热是正常的。异常发热:如果电源适配器异常发热,可能是由于内部电路设计问题、元件老化或损坏等原因导致的。这种情况下,应及时联系售后服务或专业维修人员进行检修。
好了,本文到此结束,如果可以帮助到大家,还望关注本站哦!



还没有评论,来说两句吧...