伺服驱动器参数设置步骤?伺服驱动器功能参数设置与实操训练
本文摘要: 大家好,今天来为大家分享伺服驱动器参数设置步骤的一些知识点,和伺服驱动器功能参数设置与实操训练的问题解析,大家要是都明白,那么可以忽略,如果不太清楚的话可以看看本篇文章,相信很大概率可以解决您的问题,接下来我们就一起来看看吧!伺服驱动器参数怎样设置〖One〗、打开MR2软件,连接伺服驱动器,读取...
大家好,今天来为大家分享伺服驱动器参数设置步骤的一些知识点,和伺服驱动器功能参数设置与实操训练的问题解析,大家要是都明白,那么可以忽略,如果不太清楚的话可以看看本篇文章,相信很大概率可以解决您的问题,接下来我们就一起来看看吧!
伺服驱动器参数怎样设置
〖One〗、打开MR2软件,连接伺服驱动器,读取参数,显示如下图,在参数设置,列表显示栏,只有三项,有些隐藏参数默认被隐藏了,无法显示出来。在右边的列表显示栏,找到参数pa19,“参数禁止写入”,将参数值更改为ABCD。伺服驱动器启动后,电脑重新连接驱动器,列表显示栏多出了几个参数项,隐藏的参数被显示出来,下面就恢复伺服驱动器出厂参数。
〖Two〗、首先设置驱动器参数Pr0.01为0,表示选取位置控制模式。然后根据需要,调整Pr0.0Pr0.0Pr0.04等参数,以达到所需的控制性能,其中,Pr0.02是设定实时自动调整的参数,Pr0.03是实时自动调整机器刚性设定的参数,Pr0.04是惯量比参数。
〖Three〗、当配合KND-SD100伺服驱动器时,KND系统的电子齿轮比应当设置为CMR/CMD=1:1。具体来说,KND-SD100伺服驱动器的电子齿轮比可以通过以下公式计算得出:位置指令脉冲分频分子(PA12)/位置指令脉冲分频分母(PA13)=4×2500(编码器条纹数)/带轮比×丝杠螺距×1000。分子分母可以简化为整数。
〖Four〗、伺服驱动器的参数设置需结合具体的伺服系统型号和负载情况来确定,以下是一些关键参数的设置方法: 位置比例增益:设定位置环调节器的比例增益,设置值越大,增益越高,刚度越大,位置滞后量越小,但数值过大可能引发振荡或超调。
〖Five〗、汇川伺服驱动器参数设置方法 明确答案 汇川伺服驱动器的参数设置方法主要包括以下几个步骤:开机初始化、设置基本参数、配置网络参数和应用参数。详细解释 开机初始化 在进行参数设置之前,首先要对伺服驱动器进行开机初始化操作。

松下伺服驱动怎么设置参数?
松下MBDHT2510E伺服驱动设置参数是要将驱动器上电后按一次设置键S进入d01.spd。按模式键m一次进入参数知识设置模式par.000,用上、下、左键选取要修改的参数,按设置键s输入参数的设置值。
首先设置驱动器参数Pr0.01为0,表示选取位置控制模式。然后根据需要,调整Pr0.0Pr0.0Pr0.04等参数,以达到所需的控制性能,其中,Pr0.02是设定实时自动调整的参数,Pr0.03是实时自动调整机器刚性设定的参数,Pr0.04是惯量比参数。
连接硬件:将伺服驱动器正确连接到电源和电机,确保所有连接稳固可靠。配置参数:利用松下提供的参数配置软件与驱动器建立连接。在软件中详细输入电机的类型、功率、最大转速等关键参数。设定电机参数:根据电机的具体规格和类型,在软件中进行相应的配置。
.松下baiMBDHT2510E伺服驱动器的设置参数为给驱动器通电,按设置键daoS进入D01.SPD。2.按模式m进入参数设置模式par.000一次,选取要修改的参数,按下、左键,按设置键S进入参数设置值。3.修改相应参数设定值后,再按设置键S进行设置约2秒,界面自动回到相应参数设置模式PAr.***。

伺服驱动器怎么设置参数
首先设置驱动器参数Pr0.01为0,表示选取位置控制模式。然后根据需要,调整Pr0.0Pr0.0Pr0.04等参数,以达到所需的控制性能,其中,Pr0.02是设定实时自动调整的参数,Pr0.03是实时自动调整机器刚性设定的参数,Pr0.04是惯量比参数。然后设置Pr28参数为6,以监测脉冲数的接发是否正确。
松下MBDHT2510E伺服驱动设置参数是要将驱动器上电后按一次设置键S进入d01.spd。按模式键m一次进入参数知识设置模式par.000,用上、下、左键选取要修改的参数,按设置键s输入参数的设置值。
打开MR2软件,连接伺服驱动器,读取参数,显示如下图,在参数设置,列表显示栏,只有三项,有些隐藏参数默认被隐藏了,无法显示出来。在右边的列表显示栏,找到参数pa19,“参数禁止写入”,将参数值更改为ABCD。
明确答案 汇川伺服驱动器的参数设置方法主要包括以下几个步骤:开机初始化、设置基本参数、配置网络参数和应用参数。详细解释 开机初始化 在进行参数设置之前,首先要对伺服驱动器进行开机初始化操作。这一步骤是为了确保驱动器处于可配置状态,并且能够正确识别和控制后续的参数设置。
伺服驱动器的参数设置需结合具体的伺服系统型号和负载情况来确定,以下是一些关键参数的设置方法: 位置比例增益:设定位置环调节器的比例增益,设置值越大,增益越高,刚度越大,位置滞后量越小,但数值过大可能引发振荡或超调。
当配合KND-SD100伺服驱动器时,KND系统的电子齿轮比应当设置为CMR/CMD=1:1。具体来说,KND-SD100伺服驱动器的电子齿轮比可以通过以下公式计算得出:位置指令脉冲分频分子(PA12)/位置指令脉冲分频分母(PA13)=4×2500(编码器条纹数)/带轮比×丝杠螺距×1000。分子分母可以简化为整数。

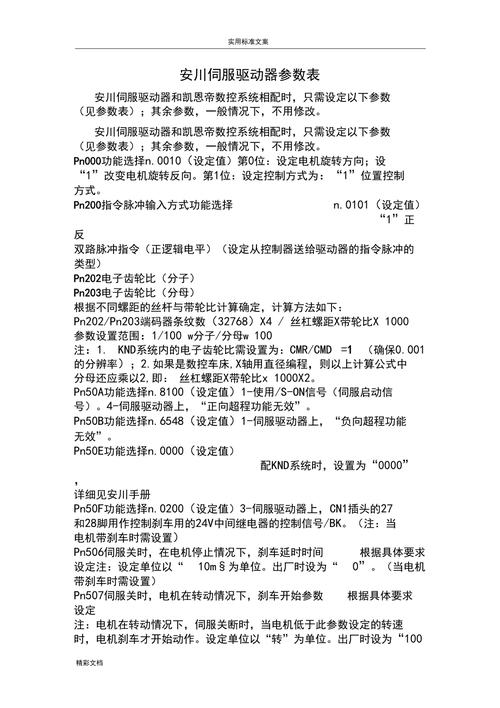
安川伺服驱动器如何设置参数
准备工作确保驱动器与电机线路连接正确,断开电源后准备好操作面板或安装好DriveWorksEZ上位机软件。检查通讯线(如USB或RS232)可用性,上位机设置需提前完成驱动程序安装。
首要步骤是确保电脑与安川伺服驱动器之间的连接是正常且可靠的。启动参数设置软件:启动用于参数设置的软件,并选取正确的伺服驱动器型号以及通信方式。确保软件正确识别并连接到驱动器。设置关键参数:在软件界面中,逐项设置速度、加速度、位置偏差等关键参数。参数的选取和设定需基于实际应用需求和场景。
还有,Pn50A=***一般情况下,要先设置Pn000。设置为位置模式:例如安川SGDS+SGMAH n0000调整为n0010(位置模式),否则也不会工作。这是两个最重要的参数(为此困扰我50天时间)我的安川是SGDS-02A01A+SGMAH-02ACA21。

汇川伺服驱动器怎样设置参数?
〖One〗、汇川伺服驱动器的参数设置方法主要包括以下几个步骤:开机初始化、设置基本参数、配置网络参数和应用参数。详细解释 开机初始化 在进行参数设置之前,首先要对伺服驱动器进行开机初始化操作。这一步骤是为了确保驱动器处于可配置状态,并且能够正确识别和控制后续的参数设置。
〖Two〗、把H02『3』1设置为1,然后断电重启驱动器。伺服驱动器脉冲指令形式设置为CW+CCW。伺服电机H05『1』5设置为3,设置完之后断电重启驱动器。在使用有刹车的伺服电机时需将H0408的值设为9,然后断电重启即可。汇川技术伺服系统是由汇川技术研发、生产、销售的伺服系统。
〖Three〗、进入参数设置界面。打开汇川伺服系统软件,连接伺服控制器,在软件界面点击“参数设置”按钮进入参数设置界面。设置从站号。从站号里的数字要与“汇川伺服驱动器”的实际从站号相同。设置索引和子索引。索引“Index“里输入6091,子索引“Sublndex”里输入。4设置数据大小。“size”里输入4。
〖Four〗、调节器上的指示灯会提示原点设置进程,等待几秒钟后,设备将自动回到原点位置。此时,系统会自动将Pn050参数设置为当前位置,即原点位置。步骤四:退出设置模式。原点设置完成后,按照说明书或相关资料中的指示退出设置模式,以确保设备能够正常运行。

台达伺服驱动器的参数设置
〖One〗、参数:P2『1』6 设置值:123 备注:AL015为正向运行禁止报警,设置后解除该报警。恢复使能 参数:P2『1』0 设置值:001 备注:恢复使能后才能运行伺服驱动器。
〖Two〗、在完成台达伺服驱动器的参数设置后,按下SET按钮返回到pr__菜单。 再次按下MODE按钮,出现EE-SEE菜单。 接着按下SET按钮,进入EEP---菜单。 按住向上的方向键约5秒钟,直到出现finishe或reset提示。
〖Three〗、台达伺服驱动器参数设置较为关键且复杂,不同应用场景下参数有不同侧重。 基本参数设置:首先要设置控制模式参数,如位置控制、速度控制或转矩控制模式,需依据实际需求选取。例如在机床加工中多采用位置控制模式。

松下伺服驱动器要怎么设置参数?
松下MBDHT2510E伺服驱动设置参数是要将驱动器上电后按一次设置键S进入d01.spd。按模式键m一次进入参数知识设置模式par.000,用上、下、左键选取要修改的参数,按设置键s输入参数的设置值。
首先设置驱动器参数Pr0.01为0,表示选取位置控制模式。然后根据需要,调整Pr0.0Pr0.0Pr0.04等参数,以达到所需的控制性能,其中,Pr0.02是设定实时自动调整的参数,Pr0.03是实时自动调整机器刚性设定的参数,Pr0.04是惯量比参数。
选取运动模式:根据具体应用需求选取速度模式、位置模式或转矩模式。例如,在需要精确控制位置的应用中,选取位置模式,并设置相关参数以确保定位精度。调整控制参数:调整加速度、减速度、反馈控制方式等参数。这些参数的合理设置将直接影响驱动器的动态响应和稳定性。
在松下伺服驱动器出厂设置时,位置控制的参数需要进行精确的配置,以确保设备运行的准确性和高效性。其中,一个关键的设置是选取指令脉冲输入方式。具体来说,将pr007设置为3,意味着选取了直接脉冲输入模式。这一设置适用于大多数需要精确脉冲控制的应用场景。此外,电子齿轮比的设定同样重要。
.松下baiMBDHT2510E伺服驱动器的设置参数为给驱动器通电,按设置键daoS进入D01.SPD。2.按模式m进入参数设置模式par.000一次,选取要修改的参数,按下、左键,按设置键S进入参数设置值。3.修改相应参数设定值后,再按设置键S进行设置约2秒,界面自动回到相应参数设置模式PAr.***。
伺服驱动:ASDA-B2 第一次上电报警AL013紧急停止。查阅资料,设置:P2『1』5,P2『1』6,P2『1』7 三个参数百位数为警报解除。

伺服器参数禁止写入?
打开MR2软件,连接伺服驱动器,读取参数,显示如下图,在参数设置,列表显示栏,只有三项,有些隐藏参数默认被隐藏了,无法显示出来。在右边的列表显示栏,找到参数pa19,“参数禁止写入”,将参数值更改为ABCD。伺服驱动器启动后,电脑重新连接驱动器,列表显示栏多出了几个参数项,隐藏的参数被显示出来,下面就恢复伺服驱动器出厂参数。
题主是否想询问“三菱伺服怎么恢复出厂设置参数”?首先,打开MR2软件,连接伺服驱动器,读取参数。其次,在参数设置中,找到“禁止写入参数”,并将参数值更改为ABCD。最后,重启电源后,在右侧的列表显示栏中找到PH17,将其参数值改为5012。
首先,启动MR2软件,通过连接伺服驱动器,你可以读取并查看一些基础参数。在参数设置界面,通常显示三个明显项目,但可能隐藏了一些默认隐藏的参数,如步骤1所示。接着,进入第二步,定位到参数pa19,这个通常表示禁止写入参数。
松下plc设置了禁止写入读取如何破解方法打开安装好的松下伺服软件PANATERM ver.0,选取与驱动器通信,点击OK。确认后进入主画面,点击第二项“参数”选项卡。进入参数设置,通常PLC采用的是脉冲加方向的模式控制,因此将参数007号的“指令脉冲输入模式”改为3,确认后点击左上角传送按钮即可。
如果你还想了解更多这方面的信息,记得收藏关注本站。



还没有评论,来说两句吧...