主板诊断卡怎么用?主板诊断卡插在哪里
本文摘要: 大家好,今天小编来为大家解答主板诊断卡怎么用这个问题,主板诊断卡插在哪里很多人还不知道,现在让我们一起来看看吧!诊断卡代码98怎么处理〖One〗、首先关闭电脑电源,然后取出电脑中的所有扩展卡(显卡、键盘、硬盘、内存等)。将主板诊断卡插入ISA槽或PCI插槽中。接着打开电源,观察各个发光二极...
大家好,今天小编来为大家解答主板诊断卡怎么用这个问题,主板诊断卡插在哪里很多人还不知道,现在让我们一起来看看吧!
诊断卡代码98怎么处理
〖One〗、首先关闭电脑电源,然后取出电脑中的所有扩展卡(显卡、键盘、硬盘、内存等)。将 主板诊断卡 插入ISA槽或PCI插槽中。接着打开电源,观察各个发光 二极管 指示是否正常,如果不正常,关闭电源,根据显示的结果判断故障发生的部件,并排除故障。注意: 主板诊断卡 的的元件面朝向电源。
〖Two〗、代码98:表示某种故障,具体故障部件需根据诊断卡的其他指示来判断。解决方法:关闭电源:取出所有扩展卡,插入主板诊断卡。观察二极管指示:判断故障部件并排除。逐步排查:如果二极管指示正常,根据诊断卡代码逐步排查并修复故障。对于八喜壁挂炉:故障码e98:表示面板排线故障。解决方法:联系售后服务进行维修。
〖Three〗、插检测卡后在开打电源,这里检测卡出现了ffff,出现了ffff之后就可以断定是主板坏了,更换主板就可以了。

主板诊断卡怎么用主板诊断卡使用步骤介绍
〖One〗、如果没发现异常,再利用硬件最小系统法,将主板诊断卡插在ISA或PCI槽上(如主板带ISA槽,建议先选取ISA槽;如没有ISA槽,再选取PCI槽。
〖Two〗、四位主板诊断卡使用说明 启动故障检测:将四位主板诊断卡插入主板的相应插槽中,并启动电脑。诊断卡将自动进入故障检测功能。故障检测代码:诊断卡会显示四位数字代码,用于指示当前系统的状态或存在的故障。
〖Three〗、电脑主板诊断卡的使用步骤如下:准备阶段:关闭电脑,并断开所有外部设备的连接。打开电脑主机箱,找到主板上的PCI插槽。插入诊断卡:将电脑主板诊断卡插入主板上的PCI插槽中。确保诊断卡插入稳固,金手指部分与插槽接触良好。启动电脑:重新连接电脑的电源线和外部设备。
〖Four〗、准备工作 诊断显示代码:主板诊断卡通过显示代码来反映主板BIOS自检的结果。插入诊断卡 关闭电源:首先确保电脑已完全关闭,并断开电源。取出扩展插卡:为了避免干扰,取出所有非必要的扩展插卡。插入诊断卡:将诊断卡插入主板的ISA槽或PCI槽中。注意,诊断卡的元件面应朝向电源。
〖Five〗、主板检测卡使用方法:断电检查:首先断开电源,检查电脑主机各部件的外观情况,确认没有硬件损坏或连接不良。插入检测卡:将主板诊断卡插在ISA或PCI槽上(建议使用靠中间的PCI槽以避免兼容性问题),注意确保连线正确。接通电源:确认主板诊断卡插入完毕后,接通电源,准备启动最小系统。
〖Six〗、主板诊断卡(POST卡)是维修主板的必备工具,其使用方法如下: 诊断准备 诊断显示代码:主板诊断卡通过显示代码来反映主板BIOS自检的结果。 插入诊断卡 关闭电源:在操作前,确保电脑已完全关闭并断开电源。取出扩展插卡:为了避免干扰,先取出所有扩展插卡。

如何使用带中文提示的主板诊断卡进行故障诊断?
使用带中文提示的主板诊断卡进行故障诊断的步骤如下:连接诊断卡:将主板诊断卡插入主板的PCI插槽或ISA插槽中。确保诊断卡与主板连接牢固,避免在测试过程中松动导致诊断不准确。启动电脑:接通电脑电源,启动电脑。此时,主板诊断卡将开始工作,对系统组件进行严格测试。
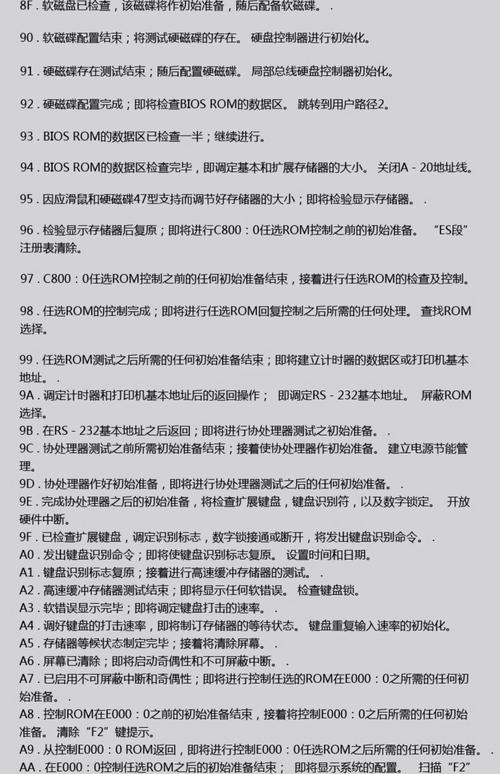
关键步骤:确保主板诊断卡已正确插入ISA或PCI插槽中。操作:关闭电源,移除所有扩展插卡,然后开机。观察:仔细观察诊断卡上显示的POST代码,以及RUN、CLK、BIOS、IRAY、FRAME、OSC、RST和各种电压指示灯的状态。分析POST代码含义:关键步骤:根据诊断卡手册或在线资源,了解每个POST代码的具体含义。
如果没发现异常,再利用硬件最小系统法,将主板诊断卡插在ISA或PCI槽上(如主板带ISA槽,建议先选取ISA槽;如没有ISA槽,再选取PCI槽。
以下是通用的使用步骤:诊断显示代码:首先,确保电脑断电,移除所有扩展插卡,将诊断卡正确插入ISA或PCI槽,元件面朝电源。电源检查:开机后,注意各指示灯的状态,如RUN灯(总线脉冲)、CLK灯(总线时钟)、BIOS信号灯等,它们会反映出BIOS的读写操作和系统初始化情况。
当我们拿到一块主板时,第一步是插入诊断卡,然后观察主板的启动状态。如果主板接通电源,诊断卡的电源指示灯亮起,这表明电源电路没有问题。如果复位指示灯开始闪烁,这说明复位电路工作正常。如果指示灯没有响应,则表明可能存在短路问题。下面,我们需要检查CPU是否正常工作。
诊断准备 诊断显示代码:主板诊断卡通过显示代码来反映主板BIOS自检的结果。 插入诊断卡 关闭电源:在操作前,确保电脑已完全关闭并断开电源。取出扩展插卡:为了避免干扰,先取出所有扩展插卡。插入诊断卡:将诊断卡插入ISA槽或PCI槽(注意元件面朝向电源,插反虽不会损坏硬件,但无法正常工作)。

主板四位诊断卡使用与代码说明
〖One〗、四位主板诊断卡使用与代码说明:四位主板诊断卡使用说明 启动故障检测:将四位主板诊断卡插入主板的相应插槽中,并启动电脑。诊断卡将自动进入故障检测功能。故障检测代码:诊断卡会显示四位数字代码,用于指示当前系统的状态或存在的故障。
〖Two〗、代码含义:四位诊断卡上的代码代表不同的硬件状态或错误信息。这些代码通常由数字和字母组成,用于指示特定的硬件组件(如CPU、内存、显卡等)的工作状态或故障情况。代码解读:由于不同品牌和型号的主板诊断卡可能使用不同的代码系统,因此具体的代码含义需要借鉴该诊断卡的用户手册或官方文档进行解读。
〖Three〗、四位主板诊断卡代码说明 “5888”代码:含义:当诊断卡显示“5888”时,表示诊断卡自身的故障检测功能已通过,即诊断卡本身工作正常,无故障。“0000”代码:含义:若诊断卡显示“0000”,则表示诊断卡自身的故障检测未通过,可能存在诊断卡错误。

电脑主板诊断卡怎么使用呀?
〖One〗、首先把电脑关机,然后如下图所显示,打开机箱,然后在拔开电源线。如下图拔开电源线。如下图就是检测卡。然后在把检测卡插到如下图槽上,这里要注意了,一定要插稳才可以。插检测卡后在开打电源,这里检测卡出现了ffff,出现了ffff之后就可以断定是主板坏了,更换主板就可以了。
〖Two〗、将电脑主板诊断卡插入主板上的PCI插槽中。确保诊断卡插入稳固,金手指部分与插槽接触良好。启动电脑:重新连接电脑的电源线和外部设备。启动电脑,诊断卡上的LED灯会显示出不同的代码。读取并解析代码:根据诊断卡上显示的代码,查找相关的故障信息。常见的代码可能表示内存故障、显卡故障、处理器故障等。
〖Three〗、使用电脑主板诊断卡的方法如下:关电源,取出所有扩展插卡。将诊断卡插入ISA槽或PCI槽(注意:诊断卡的的元件面朝向电源。若插反,本卡和主板不会损坏,但都不工作)。开电源,检查各发光二极管指示是否正常(其中BIOS信号灯可能闪烁)。如果不正常,关电源,参照指示灯功能速查表排错。
〖Four〗、①将电脑关机(台式电脑);②将主板诊断卡,插在主板的PCI插槽;③开机,然后查看主板诊断卡显示的代码,通过代码即可定位电脑故障了。总的来说,主板诊断卡使用非常简单,复杂的是代汉含义的理解,以下是主板诊断卡代码与指示灯状态见诊断卡说明书。
〖Five〗、解决方法:此时,用户应首先检查诊断卡是否正确插入主板插槽,以及插槽是否干净、无异物。若问题依旧存在,建议关闭电源,重新拔插诊断卡或更换插槽尝试。若仍无法解决,则可能是诊断卡本身存在故障,需要更换新的诊断卡。
〖Six〗、主板检测卡使用方法:断电检查:首先断开电源,检查电脑主机各部件的外观情况,确认没有硬件损坏或连接不良。插入检测卡:将主板诊断卡插在ISA或PCI槽上(建议使用靠中间的PCI槽以避免兼容性问题),注意确保连线正确。接通电源:确认主板诊断卡插入完毕后,接通电源,准备启动最小系统。

维修主板的必备工具主板诊断卡的使用方法
主板诊断卡(POST卡)是维修主板的必备工具,其使用方法如下:准备工作 诊断显示代码:主板诊断卡通过显示代码来反映主板BIOS自检的结果。插入诊断卡 关闭电源:首先确保电脑已完全关闭,并断开电源。取出扩展插卡:为了避免干扰,取出所有非必要的扩展插卡。插入诊断卡:将诊断卡插入主板的ISA槽或PCI槽中。
诊断准备 诊断显示代码:主板诊断卡通过显示代码来反映主板BIOS自检的结果。 插入诊断卡 关闭电源:在操作前,确保电脑已完全关闭并断开电源。取出扩展插卡:为了避免干扰,先取出所有扩展插卡。插入诊断卡:将诊断卡插入ISA槽或PCI槽(注意元件面朝向电源,插反虽不会损坏硬件,但无法正常工作)。
主板诊断卡的使用方法如下:准备阶段:诊断显示代码:了解主板诊断卡上的显示代码与主板故障之间的对应关系。插入诊断卡:关闭电源:确保电脑完全关闭,并断开电源线。取出扩展插卡:从主板上取出所有扩展插卡,以避免干扰诊断过程。
RUN灯(总线脉冲)——若主板运行指令,此灯会闪亮,否则不亮。CLK灯(总线时钟)——台式机的ISA、PCI或笔记本电脑的MiniPCI总线的CLK信号。BIOS(BIOS读信号)——当诊断卡插在ISA总线槽上时,主板运行时对BIOS有读操作时就闪亮。而四码诊断卡则与此相反。
四位主板诊断卡使用方法 四位主板诊断卡是一种用于检测电脑主板故障的工具。使用时,需将其插入主板上的相应插槽中,并开启电脑电源。诊断卡会根据主板的运行状态显示相应的代码,从而帮助用户判断主板及相关硬件是否存在故障。
使用带中文提示的主板诊断卡进行故障诊断的步骤如下:连接诊断卡:将主板诊断卡插入主板的PCI插槽或ISA插槽中。确保诊断卡与主板连接牢固,避免在测试过程中松动导致诊断不准确。启动电脑:接通电脑电源,启动电脑。此时,主板诊断卡将开始工作,对系统组件进行严格测试。

主板检测卡怎么使用教程详细介绍!主板检测卡代码?
主板检测卡使用方法:断电检查:首先断开电源,检查电脑主机各部件的外观情况,确认没有硬件损坏或连接不良。插入检测卡:将主板诊断卡插在ISA或PCI槽上(建议使用靠中间的PCI槽以避免兼容性问题),注意确保连线正确。接通电源:确认主板诊断卡插入完毕后,接通电源,准备启动最小系统。此时注意观察主板诊断卡显示的代码。
四位主板诊断卡使用方法 四位主板诊断卡是一种用于检测电脑主板故障的工具。使用时,需将其插入主板上的相应插槽中,并开启电脑电源。诊断卡会根据主板的运行状态显示相应的代码,从而帮助用户判断主板及相关硬件是否存在故障。
四位主板诊断卡使用说明 启动故障检测:将四位主板诊断卡插入主板的相应插槽中,并启动电脑。诊断卡将自动进入故障检测功能。故障检测代码:诊断卡会显示四位数字代码,用于指示当前系统的状态或存在的故障。
主板诊断卡怎么用的介绍就聊到这里吧,感谢你花时间阅读本站内容,更多关于主板诊断卡插在哪里、主板诊断卡怎么用的信息别忘了在本站进行查找哦。



还没有评论,来说两句吧...