电脑故障维修大全3000,电脑故障维修大全免费版
本文摘要: 各位老铁们,大家好,今天由我来为大家分享电脑故障维修大全3000,以及电脑故障维修大全免费版的相关问题知识,希望对大家有所帮助。如果可以帮助到大家,还望关注收藏下本站,您的支持是我们最大的动力,谢谢大家了哈,下面我们开始吧!电脑常见故障维修技巧大全硬盘MBR错误硬盘MBR错误可以用DiskGen...
各位老铁们,大家好,今天由我来为大家分享电脑故障维修大全3000,以及电脑故障维修大全免费版的相关问题知识,希望对大家有所帮助。如果可以帮助到大家,还望关注收藏下本站,您的支持是我们最大的动力,谢谢大家了哈,下面我们开始吧!
电脑常见故障维修技巧大全
硬盘MBR错误硬盘MBR错误可以用DiskGenius重置MBR。外置设备问题取出光驱、U盘、软盘等外置设备并尝试开机。最近一次正确配置按F8进入模式,选取最近一次正确配置或者正常启动。硬件问题台式电脑拆开机箱,将硬盘线拔了重新接上,看是否可以启动;开机过程注意听并用手触摸下硬盘转动是否正常。
具体方法是首先检查硬盘的数据线及电源线是否正确安装;其次检查跳线设置是否正确,如果一个IDE数据线上接了双硬盘(或一个硬盘一个光驱),是否将两个都设置为主盘或两个都设置为从盘;最后检查IDE接口或SATA接口是否发生故障。 如果问题仍未解决,可断定硬盘出现物理故障,需更换硬盘。
定期清理灰尘:保持电脑横机良好的通风环境,定期清理灰尘以防止过热。定期杀毒与清理:定期杀毒和清理垃圾文件,保持系统清洁。合理使用:避免过度使用和频繁开关机,以延长电脑横机的使用寿命。在遇到复杂故障或没有相关维修经验时,建议联系专业维修人员处理,以确保电脑横机的正常运行和延长使用寿命。
焊接式电池:用电烙铁重新焊上一颗新电池即可。钮扣式电池:直接更换。芯片式:更换此芯片比较好采用相同型号芯片替换。如果更换电池后时间不长又出现同样现象的话,很可能是主板漏电,可检查主板上的二极管或电容是否损坏,也可以跳线使用外接电池。
解决方法:安装或更新外设的驱动程序。检查USB接口是否插紧,接口是否损坏。使用其他USB接口测试,以判断是否为USB接口问题。使用其他相同型号的外设测试,以判断是否为外设本身问题。总结:电脑故障种类繁多,但大多数故障都可以通过仔细检查和排查来找到原因并解决。
常见的电脑故障及其解决方法如下:内存故障 故障表现:电脑时不时自动重启,发出滴滴滴的蜂鸣声,或者系统运行不正常,报错。解决方法:关机并切断电源。打开机箱后盖,将内存取出。清理内存金手指及插槽的灰尘。将内存插回原来的槽里,确保插紧。重新开机。

电脑常见故障维修方法
BIOS启动盘设置错误。解决方法:开机按F2/F10/F12/Delete(视主板而定)进入BIOS把第一启动项的 First Boot Device 的【USB】改成Hard Deice并依次按F10—Y保存设置。硬盘MBR错误硬盘MBR错误可以用DiskGenius重置MBR。外置设备问题取出光驱、U盘、软盘等外置设备并尝试开机。
恢复bios默认值如果出现电脑开机时无法进入系统的情况,建议恢复bios默认值试一试。内存问题当电脑开机时出现蓝屏或死机等情况时,可能是计算机中的一个或多个内存条损坏或者内存配置不兼容。建议你先找一条可用的内存条换到你的电脑上,以确定是否内存条的问题。
因此,我们需要尝试进入安全模式或者恢复系统来修复这个问题。如果无法修复,我们可能需要重新安装操作系统或者升级驱动程序来解决这个问题。总之,电脑启动后屏幕黑屏是一个比较常见的问题,但我们可以采取以上措施来进行排查和修复。如果以上方法都无法解决问题,那么我们需要考虑将电脑送到专业的维修中心进行检修。
电脑蓝屏是很多人都遇到过的问题,它会让你的电脑无法正常使用。本文将为大家介绍几种常见的故障排除方法,帮助大家解决电脑蓝屏问题。最后一次正确的配置重新启动计算机,当出现可用的操作系统列表时,按F8键,在Windows高级选项菜单屏幕上,选取最后一次正确的配置,按回车键。

电脑电池维修故障大全(电脑电池坏了是什么原因)
〖One〗、原因:电池或充电器的线路出现松动,导致连接不牢。解决方法:检查电池和充电器的线路,确保连接牢固。充电器电路板故障:原因:充电器的电路板出现故障。解决方法:更换充电器,测试是否能正常充电。电脑内部回路板故障:原因:电脑内部的回路板出现故障。解决方法:送至专业维修店进行检测维修。
〖Two〗、电池坏了,需要更换。、电池接口有问题。电脑主板的供电部分出问题了。可以通过以下方法确认一下:右击我的电脑——管理——设备管理器——查看电池是否是停用状态的。如果是停用的就启用,就可以了。如果不是,继续在电脑在桌面上右击——属性——屏幕保护程序——电源,看看里面的设置是否正确。
〖Three〗、拆卸掉笔记本背面的电池,只用电源适配器连接电脑,尝试开机,如开机正常,那么就是电池接触不良或电池故障导致的。只用电池,不接电源适配器,开机如正常,那么应该是电源适配器出现了问题或笔记本电源接口短路导致的。拔掉电源线,拆卸电池,长按开机键30秒不要松手。

电脑开机黑屏按F8没用?问题解决大全
〖One〗、确认F8键是否失灵,如有问题,维修或更换键盘。检查硬件故障:电脑硬件故障(如主板损坏)可能导致无法通过F8进入高级选项,此时需要维修硬件,建议售后检测维修。清理机箱内部:电脑机箱内部灰尘过多可能导致硬件接触不良或产生静电,清理机箱内部可能解决问题。使用U盘重装系统:如果软件问题导致黑屏,可以尝试使用U盘重装系统。
〖Two〗、电脑黑屏无法进入系统且按F8无效时,可以尝试以下步骤进行排查和解决:检查电源和连接线:确保电脑电源已经插好,并且电源开关处于打开状态。检查显示器、显卡、显示器线缆和电源线是否连接牢固,确保没有松动或损坏。尝试进入安全模式:重启电脑,在开机时快速按下电源按钮强制关机,然后再次开机。
〖Three〗、在黑屏问题中,按了f8之后首先尝试按下“安全模式”或“修复我的电脑”选项。如果这两个选项仍然无法解决问题,可以求助专业人员进行处理。安全模式是一种简化版的Windows系统,它可以规避掉某些启动时的功能,仅保留必要的系统服务和驱动程序运行,以确保电脑可以正常启动运行。
〖Four〗、首先要考虑的是硬件故障、在电脑开机黑屏时。电源板故障等,可能是电源供应的问题、例如电源线松动。并尝试更换电源线、此时、我们可以先检查电源线是否牢固连接。软件冲突——显卡驱动问题 显卡驱动程序的冲突也是导致电脑开机黑屏的常见原因之一。
〖Five〗、电脑重装系统后黑屏,按F8无效,可以尝试以下解决方法:启动任务管理器:电脑黑屏可能是Explorer资源管理器没有启动。此时可以尝试先启动任务管理器(通常通过Ctrl+Alt+Delete或Ctrl+Shift+Esc组合键),再手动启动Explorer资源管理器。
〖Six〗、⑹ 为什么电脑开机一直黑屏,按F8没有反应 原因 显示器接触不好会黑屏 解决方法:你把显示器接主机箱后面的接口拆下来并清理干净,再接好了试试,注意不要把接口接反了。如果接触没问题还不行,比较好换一台显示器试试,以便确定是否显示器有问题。

电脑常见问题与故障有哪些怎么解决
〖One〗、BIOS启动盘设置错误。解决方法:开机按F2/F10/F12/Delete(视主板而定)进入BIOS把第一启动项的 First Boot Device 的【USB】改成Hard Deice并依次按F10—Y保存设置。硬盘MBR错误硬盘MBR错误可以用DiskGenius重置MBR。外置设备问题取出光驱、U盘、软盘等外置设备并尝试开机。
〖Two〗、恢复bios默认值如果出现电脑开机时无法进入系统的情况,建议恢复bios默认值试一试。内存问题当电脑开机时出现蓝屏或死机等情况时,可能是计算机中的一个或多个内存条损坏或者内存配置不兼容。建议你先找一条可用的内存条换到你的电脑上,以确定是否内存条的问题。
〖Three〗、解决方法:更新或重新安装音频驱动程序。检查音箱或耳机是否连接正确,是否损坏。使用其他音频设备测试,以判断是否为声卡问题。外设无法使用 原因:外设驱动未安装或安装不正确、USB接口故障、外设本身问题等。解决方法:安装或更新外设的驱动程序。检查USB接口是否插紧,接口是否损坏。

电脑键盘维修故障大全(电脑键盘维修故障大全图解)
〖One〗、电脑键盘维修故障大全 键盘指示灯不亮 原因:键盘上的Caps Lock、Num Lock、Scroll Lock指示灯不亮,可能是因为键盘线与电脑主板接口连接不可靠,或者主板和接口损坏,连接线断裂,也可能是键盘灯已损坏。
〖Two〗、更换文档程序测试,新建Word或TXT文档,若个别的软件出现该问题,考虑个别软件问题。2,进入系统的安全模式测试是否可以使用。若安全模式下可以使用,考虑是系统或软件问题。对系统进行彻底的杀毒。4,若上述方法测试无效,备份重要数据还原或者格式化重装系统。5,键盘出故障了,需要检测键盘或更换键盘。
〖Three〗、调出软键盘应急:若键盘连接无问题但无法打字,可按下 Ctrl + Win + O 组合键调出电脑软键盘,通过鼠标点击软键盘输入字符,解决紧急打字需求。检查键盘驱动:右键点击桌面“此电脑”,选取“管理”,打开计算机管理界面。在左侧菜单中点击“设备管理器”,展开右侧“键盘”选项。

电脑开机各种“滴”声引起的电脑故障解析大全
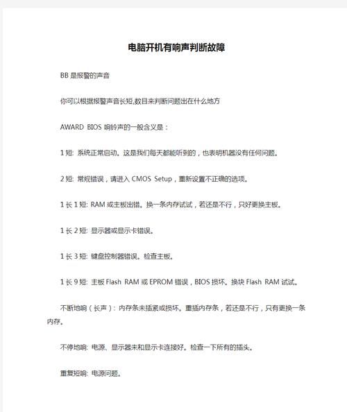
短:系统启动正常。多种组合短响:表示不同类型的硬件错误,如主板、内存、显示、键盘控制器等错误。特殊声音解析 “嘀嘀…”连续的短音:常见于电源问题,输出电压偏低可能导致硬盘丢失、光驱读盘性能差、经常死机。注意在特定主板上可能是内存故障报警。
短:系统正常启动,无故障。2短:常规错误,需进入CMOS Setup重新设置。1长1短:RAM或主板出错,可尝试更换内存或主板。1长2短:显示器或显示卡错误,检查并更换相关硬件。1长3短:键盘控制器错误,检查主板。1长9短:主板Flash RAM或EPROM错误,BIOS损坏,需更换Flash RAM。
电脑开机响5声重启,一般来说有以下主要原因:一般来说,5声短响是CPU出错,不是内存也不是主板。CPU出错一般是BIOS电池供电不足或者灰尘太大导致温度过高,可以换个电池,再清清灰。打开机箱,将内存条拔下坐下清洁,请检测内存条和显卡是否接触不良,再开机。
长声不断响:内存条未插紧。一短:系统正常启动。两短:CMOS设置错误,需重新设置。一长一短:内存或主板错误。一长两短:显示器或显卡错误。一长三短:键盘控制器错误。一长九短:主板BIOS的FLASH RAM或EPROM错误。而AMI BIOS的报警声含义则为:一短:内存刷新故障。两短:内存ECC校验错误。
台式电脑开机一直响滴滴四声的原因可能是主板内灰尘过多导致的,具体解决方法步骤如下:首先拔下主机电源。拔下主机机箱后面的其它连接线,显卡拔的时候要先把左右两则的螺丝拧开后,再拔下来。⑵ 我的电脑开机时一直滴滴滴的响个不停是怎么回事 内存兼容问题! 短:系统正常启动。

电脑故障维修方法
〖One〗、反复开关机试试反复开关机试试,放一段时间试试,确实不可以就重装系统吧,如果自己重装不了,到维修那里找维修的人帮助您。突然关机怎么办如果用什么方法都开不了机,这是突然关机,造成了磁盘受损引起的,一个是扣出主板电池放一下电,一个是放一段时间在开机试试,还是不可以就修修去吧。
〖Two〗、如果故障仍然存在,可能是内存卡、显卡、CPU或主板的问题。试试更换这些硬件,看能否解决问题。6隔离法测试如果其他都正常,试试将BIOS放电,用隔离法测试。将主板放在机箱外,接上必要的设备进行测试。如果能显示,再将主板装回机箱内。如果还是有问题,可能需要将主板送回厂家修理。
〖Three〗、清理内存金手指及插槽的灰尘。将内存插回原来的槽里,确保插紧。重新开机。显卡故障 故障表现:电脑声音正常,但显示器突然不显示,或花屏。解决方法:关闭电脑并断开电源。取出显卡,用橡皮擦拭金手指部位。用毛笔或其他工具清除显卡上的灰尘。将显卡插回主板,确保固定好。重新开机。
〖Four〗、使用重装系统工具:如果电脑出现系统故障,如无法进入系统,可以尝试使用如“小白一键重装系统”等工具进行重装,以恢复系统正常运行。这种方法适用于解决大多数软件问题。
〖Five〗、应急维修电脑电源方法:清除灰尘。在电路板下面放好纸板,接通电源线。注意这时候电路板有电,注意不要乱摸元件。因为是单独电源,没有负载,也没有开关。电源是没有工作的,所以就把电源输出排线中的黑线和绿色线短接。这时可以看见电源风扇转动几下就停止了。
〖Six〗、电脑故障排除的一般方法包括以下步骤:先软后硬优先排查软件问题,例如系统崩溃、驱动冲突或病毒感染。可通过重启电脑、更新系统/驱动、杀毒扫描或重装系统解决。若软件调整无效,再考虑硬件故障(如内存条损坏、硬盘故障)。
关于电脑故障维修大全3000和电脑故障维修大全免费版的介绍到此就结束了,不知道你从中找到你需要的信息了吗 ?如果你还想了解更多这方面的信息,记得收藏关注本站。



还没有评论,来说两句吧...