笔记本电脑怎样使用对电池好?笔记本电脑如何电池用得好
本文摘要: 其实笔记本电脑怎样使用对电池好的问题并不复杂,但是又很多的朋友都不太了解笔记本电脑如何电池用得好,因此呢,今天小编就来为大家分享笔记本电脑怎样使用对电池好的一些知识,希望可以帮助到大家,下面我们一起来看看这个问题的分析吧!新买的电脑,电池应该怎么用?定期用光电池,以确保进行完全充电。若需要完全用...
其实笔记本电脑怎样使用对电池好的问题并不复杂,但是又很多的朋友都不太了解笔记本电脑如何电池用得好,因此呢,今天小编就来为大家分享笔记本电脑怎样使用对电池好的一些知识,希望可以帮助到大家,下面我们一起来看看这个问题的分析吧!
新买的电脑,电池应该怎么用?
定期用光电池,以确保进行完全充电。若需要完全用光电池中的电能,具体做法是:在Power Management对话框中,选取Battery Drain这种特定电源模式,将其所有的三个Running on Batteries选项均设置为Never,这样笔记本是电脑就会持续运行。
新买的笔记本电脑要把电用完才能充电,充电需要注意一下几点:买回电脑第一件事就是将笔记本中的电池使用干净,不要看到电池里的点不多了就开始充电,这样是不对的。笔记本带的出厂电量是为了保护电池的,一定要将其用尽后才可以充电。
新买电脑的电池使用方法:首次使用前充电:检查电量:新笔记本电池在第一次开机时,通常应具有超过70%的电量,这是厂商出厂检测的标准做法。如果发现电池电量已经充满或超过70%,说明电池已经过检测。首次充电:在首次使用时,应先将电池充满电,且充电时间需超过1两小时。

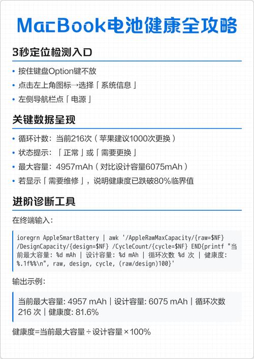
电脑电池无法使用?如何确保你的笔记本电脑电池健康持久
长期维护建议每月一次完整充放电:为校准电池电量显示,每月可进行一次从20%充至80%的完整循环,但无需频繁深度充放电。更新系统与驱动:厂商会通过系统更新优化电池管理策略,及时升级可提升电池效率。通过以上方法,可显著延缓电池容量衰减,通常锂电池在正确使用下可维持2『3』年健康状态,远超滥用情况下的1年寿命。
保持凉爽环境:将笔记本电脑保持在凉爽的环境中,避免高温对电池产生不利影响。尽量不要在高温天气或高温环境中使用笔记本,比如户外太阳暴晒的环境下或夏日汽车内。使用散热工具:为了避免热量堆积对电池造成损坏,可以搭配散热器或者散热支架来使用笔记本电脑,适时给电脑进行降温。
笔记本电脑或手机平板产品时,长时间连接AC电源供应器,需至少每二周将电池放电至50%一次,减少电池长期处于高电量的状态,容易减少电池寿命。笔记本电脑用户可以透过MyASUS华硕电池健康充电(ASUS Battery Health Charging)软件来延长电池寿命。
保养好笔记本电脑的电池,可以从以下几个方面入手:远离过高温环境高温会加速电池内部化学反应,导致容量衰减和寿命缩短。应避免将笔记本电脑长时间暴露在阳光直射、车内高温环境或靠近暖气等热源处。若在高温环境下使用,建议通过散热支架或风扇辅助降温。

笔记本买回来后需要对电池进行充放电吗
〖One〗、笔记本买回来后,需要对电池进行充放电吗?新买的笔记本电脑要把电用完才能充电,充电需要注意一下几点:买回电脑第一件事就是将笔记本中的电池使用干净,不要看到电池里的点不多了就开始充电,这样是不对的。笔记本带的出厂电量是为了保护电池的,一定要将其用尽后才可以充电。
〖Two〗、所以从电池方面说,比较好的方式就是电池满插电使用,此时不经过电池也就没有电池损耗,而且从锂电池原理上说,浮动充电要比深放电更加节省寿命,也就是说没电了就充充,不要用光再充。
〖Three〗、新购买的笔记本在初次使用时,建议进行三次的完全充放电,这样有助于充分激活电池,从而确保电池的性能达到最佳状态。如果你的外接电源相对稳定,建议在连接外接电源时将电池取出,因为每次连接外接电源都相当于进行一次充电。如果每天如此操作,800次充放电周期很快就会用完,这意味着电池寿命可能不到两年。
〖Four〗、有,对于刚刚买回来的新笔记本,由于厂商测试时经过了第一次充电,因而首次开机时电池应带有3%的电量,此时不要马上使用外接电源,而是将剩余的3%电量用尽直至关机,然后再用外接电源充电,充电时不要开机。
〖Five〗、新购机的电池需要您进行三次的完全充放电,也就是说前三次充电要6『7』个小时,充满后将适配器拿下来进行使用,比较好使用的只有1%『5』%电量时再进行充电,如此反复三次,以后则不用这样了。您机器上的电池充电指示灯如果不亮了,表示电池充电完成。希望以上回复能够对您有所帮助。
〖Six〗、不需要用到没电了再充电。事实上,深度放电对锂离子电池的寿命是有害的。因此,为了最大程度地延长笔记本电脑电池的寿命,建议在电池电量下降到约20%~30%左右时,就开始充电。另外,如果长时间不使用笔记本电脑,建议将电池充满,然后在存放之前将其取出,以避免电池电量耗尽并进入休眠状态。

如何正确保护笔记本电脑电池!!!
〖One〗、避免深度放电:不要将电池用到完全没电再去充电。现在的笔记本电脑和手机一样,不需要进行放电操作。在电量快耗尽时及时进行充电,减少自动关机的次数,有助于延长电池寿命。调节屏幕亮度:屏幕的亮度与电量使用密切相关。使用笔记本键盘上的亮度调节按钮,将亮度设置得低一些,可以显著减少电量消耗。
〖Two〗、控制充电量,避免过充日常使用交流电源时,建议将电池电量充至90%后停止充电,而非完全充满。长期保持100%电量会加速电池老化,缩短使用寿命。
〖Three〗、定期使用电池:每个月比较好把电池拿出来用一次,既能保证电池良好的保存状态,又不至于让电量完全流失而损坏电池。延长电池工作时间的措施调低屏幕亮度:可使用fn+向下/向上组合键快速调整亮度(具体按键因笔记本而异)。
〖Four〗、要有效保护笔记本电脑的电池,延长其使用寿命,可以从以下几个方面着手:尽量减少使用电池的次数 电池的充放电次数直接关系到其寿命。每充一次电,电池就向退役前进了一步。因此,建议尽量使用外接电源,并在使用外接电源时将电池取下。
〖Five〗、定期维护与校准清理内部灰尘:每6『1』2个月清理一次散热风扇和散热鳍片,防止灰尘堆积导致高温,间接保护电池。执行电池校准:每月进行一次完整充放电循环(从20%充至100%,再放电至20%),帮助系统准确估算电量。

笔记本电脑电池要如何保养比较好详细介绍
〖One〗、笔记本电脑电池保养的详细介绍如下:注意使用环境 避免暴晒与受潮:在使用笔记本电脑时,应避免电池长时间暴露在强烈阳光下或受潮,这些环境因素都可能对电池造成损害。远离化学液体:确保电池不接触任何化学液体,以防止发生化学反应,损害电池性能。
〖Two〗、定期使用电池:每个月比较好把电池拿出来用一次,既能保证电池良好的保存状态,又不至于让电量完全流失而损坏电池。延长电池工作时间的措施调低屏幕亮度:可使用fn+向下/向上组合键快速调整亮度(具体按键因笔记本而异)。
〖Three〗、保养好笔记本电脑的电池,可以从以下几个方面入手:远离过高温环境高温会加速电池内部化学反应,导致容量衰减和寿命缩短。应避免将笔记本电脑长时间暴露在阳光直射、车内高温环境或靠近暖气等热源处。若在高温环境下使用,建议通过散热支架或风扇辅助降温。
〖Four〗、笔记本电脑电池保养需注意初次充电、充电时机、减少使用、存放环境及定期使用等方面,具体如下:初次使用前充电:笔记本电池初次使用之前,比较好进行一次充电,且时间尽量久一点,这样可以达到将新电池唤醒的目的。

笔记本插电用好还是不插电
插电用的话,电脑可以发挥更好的性能哦!就像在家吃饭一样,稳定供电能让电脑“吃”得更饱,干活也更带劲~() 但是呢,如果不插电用的话,可以延长电池的寿命哦!出门在外,没有插座的时候,电池续航就很重要啦~像出门旅行一样,带足干粮才能走得更远!(。
建议插电使用。在办公室或家里等固定场所,笔记本很少移动时,插电使用是没问题的。此时,笔记本主要靠电源直接供电,电池只是备用,不会一直处于充电状态。插电使用还能保证笔记本性能更稳定,特别是在进行玩游戏、剪视频等高性能任务时,插电能让笔记本火力全开。如果经常带着笔记本出门:建议不插电使用。
笔记本电脑是需要插着电使用的。能插电尽量一定要插电,而且插电用电脑的性能才会完全释放。以下是对该问题的详细解笔记本电脑为何需要插电使用笔记本电脑在插电使用时,可以直接通过电源适配器供电,而无需依赖电池。
在晚上不用电脑时,是否应该插着电,这个问题没有统一的答案,它取决于您的具体使用情况和电脑类型。对于笔记本电脑和台式电脑来说,通常建议在不使用时插上电源,开启休眠模式。这样做不仅有助于保护电池寿命,还能减少不必要的电能消耗。
笔记本电脑不用的时候是可以一直插着电源的。偶尔忘掉拔电源,对电脑都不会有损坏。不过,在笔记本不使用的时候,建议尽量记住把电源拔掉。其实,笔记本电脑电池是带芯片的,有自动控制的功能。因此,笔记本电源适配器一直插上也没有关系。在关机状态下,如果正在充电,充电指示灯一般会呈现橙色或者闪烁。
OK,本文到此结束,希望对大家有所帮助。



还没有评论,来说两句吧...