电脑错误711怎么修复,电脑出现错误代码711怎么修复
本文摘要: 各位老铁们,大家好,今天由我来为大家分享电脑错误711怎么修复,以及电脑出现错误代码711怎么修复的相关问题知识,希望对大家有所帮助。如果可以帮助到大家,还望关注收藏下本站,您的支持是我们最大的动力,谢谢大家了哈,下面我们开始吧!电脑网络711错误解决方法电脑网络711错误的解决方法主要包括以下...
各位老铁们,大家好,今天由我来为大家分享电脑错误711怎么修复,以及电脑出现错误代码711怎么修复的相关问题知识,希望对大家有所帮助。如果可以帮助到大家,还望关注收藏下本站,您的支持是我们最大的动力,谢谢大家了哈,下面我们开始吧!
电脑网络711错误解决方法
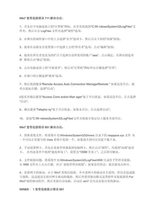
电脑网络711错误的解决方法主要包括以下几种: 启用相关服务: 步骤:右键点击桌面上的“计算机”图标,选取“管理”。在计算机管理窗口中,选取“服务和应用程序”下的“服务”。
电脑711错误怎么办:首先打开C:\Windows\System32\LogFiles文件夹右击选取属性。然后在LogFiles属性界面,切换到“安全”选项,点击“高级”。在高级安全设置属性界面,切换到“所有者”选项,点击“编辑”。选取你的账户,然后点击确定。在弹出来的Windows安全窗口点击确定。
win7宽带连接错误711的解决方法如下:获取C:WindowsSystem32LogFiles文件夹权限 打开“计算机”:在Windows7系统中,首先找到并打开“计算机”或“我的电脑”。定位到LogFiles文件夹:导航到C:WindowsSystem32LogFiles文件夹。修改文件夹属性:右键点击LogFiles文件夹,选取“属性”。
- 重新连接网络:完成上述设置后,重新连接网络,错误711应得到解决。方法二:- 访问LogFiles文件夹:在桌面双击“计算机”图标,在地址栏中输入“C:/Windows/System32/LogFiles”,或按照路径逐步点击进入。- 修改文件夹属性:右键点击“LogFiles”文件夹,选取“属性”。

错误711最简单解决方法
错误711最简单的解决方法如下:修改服务启动类型:Windows Event Log服务:右键点击“此电脑”,选取“管理”,展开“服务和应用程序”选项,点击“服务”。在右侧窗口中找到“Windows Event Log”服务,双击打开,将启动类型改为“自动”,点击“应用”后“确定”。
错误711最简单的解决方法如下:修改服务启动类型:步骤:在桌面上右键点击“此电脑”,选取“管理”,然后展开“服务和应用程序”选项,点击“服务”。在右侧窗口中找到“Windows Event Log”服务,双击打开。将启动类型改为“自动”,然后点击“应用”并“确定”。
错误711的最简单解决方法如下:调整相关服务启动类型并启动服务 打开服务管理器:在桌面右键点击“此电脑”,选取“管理”。展开“服务和应用程序”选项,点击“服务”。设置Windows Event Log服务:在右侧窗口中找到“Windows Event Log”服务,双击打开。
首先打开计算机,打开C:WindowsSystem32LogFiles文件夹之后右键单击,再弹出的选项栏内找到“属性”选项并单击。在LogFiles属性界面,切换到“安全”选项,点击“高级(V)“选项。在LogFiles的高级安全设置属性界面,切换到“所有者”选项,点击“编辑(E)”选项。

电脑提示错误711是什么意思啊?
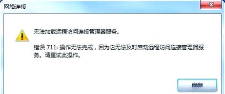
〖One〗、电脑提示错误711表示远程访问连接管理器服务没有运行。这个错误通常出现在尝试建立宽带连接、VPN连接或其他类型的网络连接时。以下是关于错误711的详细解释及解决方法:错误原因 服务未运行:远程访问连接管理器服务是Windows系统中的一个关键组件,负责管理和控制网络连接的建立和断开。
〖Two〗、电脑突然提示错误711是由于系统配置出现问题导致的,可以通过重新安装操作系统的方法来解决。
〖Three〗、连接失败错误711是指关闭了系统中的网络服务。解决办法如下:获取文件夹权限:打开计算机,找到相关文件夹,点击“属性”选项。点击“安全”选项卡,然后点击“高级”选项。在弹出的窗口中,点击“所有者”标签页,然后点击“编辑”按钮。选取电脑账户作为所有者,并勾选“替换子容器和对象的所有者”选项。

电脑错误711怎么解决
〖One〗、解决Win7错误711无法加载远程访问连接管理器服务的方法如下:修改服务启动类型并启动服务 打开计算机管理:右键点击桌面上的“计算机”图标,选取“管理”,打开计算机管理窗口。找到服务:在计算机管理窗口中,找到并点击“服务和应用程序”,然后选取“服务”。
〖Two〗、错误711最简单的解决方法如下:修改服务启动类型:Windows Event Log服务:右键点击“此电脑”,选取“管理”,展开“服务和应用程序”选项,点击“服务”。在右侧窗口中找到“Windows Event Log”服务,双击打开,将启动类型改为“自动”,点击“应用”后“确定”。
〖Three〗、错误711最简单的解决方法如下:修改服务启动类型:步骤:在桌面上右键点击“此电脑”,选取“管理”,然后展开“服务和应用程序”选项,点击“服务”。在右侧窗口中找到“Windows Event Log”服务,双击打开。将启动类型改为“自动”,然后点击“应用”并“确定”。
〖Four〗、电脑网络711错误的解决方法主要包括以下几种: 启用相关服务: 步骤:右键点击桌面上的“计算机”图标,选取“管理”。在计算机管理窗口中,选取“服务和应用程序”下的“服务”。 操作:在右侧的服务项目中找到“Remote Access Auto Connection Manager”和“Telephony”服务,确保这些服务已被启用。

电脑出现错误711怎么办
下面是一些可能导致错误711的原因以及如何解决的方法: 未启动Remote Access Connection Manager服务:打开“服务管理器”,确保“远程访问连接管理器”服务已经启动。 Telephony服务未运行:在服务管理器中,查找并启动“电话”服务。
如果错误代码711是在安装某个软件或驱动程序后出现的,可以考虑使用系统还原功能。将系统恢复到出现错误之前的状态,看是否能消除错误。检查系统文件:使用“系统文件检查器”(SFC)来修复可能损坏的系统文件。打开命令提示符(以管理员身份),输入sfc /scannow并按回车执行检查。
电脑出现错误711的解决方法如下:进入系统管理界面:点击“开始”按钮。右键单击“我的电脑”或“计算机”。选取“管理”进入系统管理界面。定位并设置“电话服务”:双击“服务和应用程序”。双击“服务”。在服务列表中,找到并右键点击“电话服务”。选取“属性”进入服务属性设置界面。
当Win7电脑显示宽带连接错误711时,可以采取以下步骤进行解决:访问LogFiles文件夹:双击桌面上的“计算机”图标。在地址栏中输入C:/Windows/System32/LogFiles,然后按回车键或点击地址栏右侧的箭头进入该文件夹。修改LogFiles文件夹属性:在文件夹列表中找到并右键点击“LogFiles”文件夹。选取“属性”选项。
尝试启动网络连接服务 如果你的网络连接服务正在停止或未启动,你可能会遇到电脑错误711。在这种情况下,你可以尝试启动该服务以解决问题。以下是一些步骤来启动服务:步骤1:按下 Windows + R 键,打开运行对话框。步骤2:输入services.msc并按下 Enter 键。

解决电脑错误711的方法排查和修复电脑错误711的步骤
〖One〗、重置网络适配器设置:重新设置网络适配器设置可能有助于解决错误711。打开命令提示符:选取命令提示符(管理员)、右键单击开始按钮。执行命令:输入以下命令并按回车键执行:netshintipreset 重启计算机:检查是否仍然出现错误71重启计算机后。检查网络连接属性:错误711可能是由于网络连接属性的配置错误引起的、有时。
〖Two〗、电脑网络711错误的解决方法主要包括以下几种: 启用相关服务: 步骤:右键点击桌面上的“计算机”图标,选取“管理”。在计算机管理窗口中,选取“服务和应用程序”下的“服务”。 操作:在右侧的服务项目中找到“Remote Access Auto Connection Manager”和“Telephony”服务,确保这些服务已被启用。
〖Three〗、错误711最简单的解决方法如下:修改服务启动类型:步骤:在桌面上右键点击“此电脑”,选取“管理”,然后展开“服务和应用程序”选项,点击“服务”。在右侧窗口中找到“Windows Event Log”服务,双击打开。将启动类型改为“自动”,然后点击“应用”并“确定”。
〖Four〗、检查并开启关键服务 遇到711错误时,首先需要检查并确保几个关键服务已经开启。这些服务通常与远程访问和拨号连接相关。可以通过“服务”管理器来检查和启动这些服务。具体需要检查和开启的服务可能包括“Remote Access Connection Manager”、“Remote Access Auto Connection Manager”等。
〖Five〗、第一种方法:通过DOS命令重置网络设置。首先,点击“开始”按钮,在搜索框中输入“运行”,然后选取“运行(R)”选项。在弹出的对话框中,输入“CMD”,点击“确定”或按下回车键,以打开DOS命令窗口。在命令提示符下,输入“netsh winsockreset”命令,并按下回车键。

电脑突然错误711,怎样解决,最简单的办法
〖One〗、电脑网络711错误的解决方法主要包括以下几种: 启用相关服务: 步骤:右键点击桌面上的“计算机”图标,选取“管理”。在计算机管理窗口中,选取“服务和应用程序”下的“服务”。
〖Two〗、电脑突然提示错误711是由于系统配置出现问题导致的,可以通过重新安装操作系统的方法来解决。
〖Three〗、错误711最简单的解决方法如下:修改服务启动类型:Windows Event Log服务:右键点击“此电脑”,选取“管理”,展开“服务和应用程序”选项,点击“服务”。在右侧窗口中找到“Windows Event Log”服务,双击打开,将启动类型改为“自动”,点击“应用”后“确定”。
〖Four〗、win7宽带连接错误711的解决方法如下:获取C:WindowsSystem32LogFiles文件夹权限 打开“计算机”:在Windows7系统中,首先找到并打开“计算机”或“我的电脑”。定位到LogFiles文件夹:导航到C:WindowsSystem32LogFiles文件夹。修改文件夹属性:右键点击LogFiles文件夹,选取“属性”。
好了,本文到此结束,如果可以帮助到大家,还望关注本站哦!



还没有评论,来说两句吧...