惠普笔记本电脑开机密码忘了怎么办,惠普笔记本开机密码忘记了怎么办windows8
本文摘要: 大家好,今天给各位分享惠普笔记本电脑开机密码忘了怎么办的一些知识,其中也会对惠普笔记本开机密码忘记了怎么办windows8进行解释,文章篇幅可能偏长,如果能碰巧解决你现在面临的问题,别忘了关注本站,现在就马上开始吧!惠普hp电脑开机密码忘记了?如果您在开机时没有看到管理员(Administrat...
大家好,今天给各位分享惠普笔记本电脑开机密码忘了怎么办的一些知识,其中也会对惠普笔记本开机密码忘记了怎么办windows8进行解释,文章篇幅可能偏长,如果能碰巧解决你现在面临的问题,别忘了关注本站,现在就马上开始吧!
惠普hp电脑开机密码忘记了?
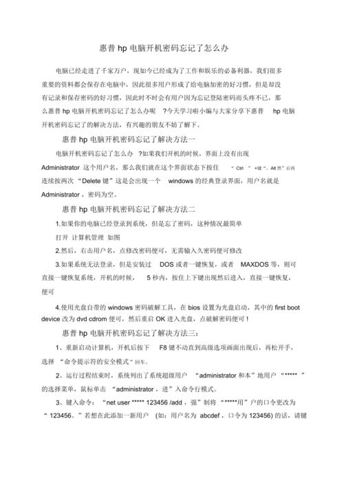
如果您在开机时没有看到管理员(Administrator)用户名,可以尝试按住“Ctrl + Alt”键,然后连续按两次“Delete”键。这将带您进入Windows的经典登录界面,用户名为Administrator,密码默认为空。
如果忘记了惠普(HP)电脑的开机密码,可以尝试以下几种方法来解决:使用Windows密码重置盘:前提:之前已创建Windows密码重置盘。
**使用管理员账户**:- 重启电脑,在启动屏幕上按下Ctrl+Alt+Delete键。- 保持按住这三个键,直到出现Windows经典登录界面。- 在用户名栏输入“Administrator”,密码栏留空。- 按Enter键,如果需要,手动输入正确的管理员密码。
如果我们开机的时候,界面上没有出现Administrator这个用户名,那么我们就在这个界面状态下按住“Ctr+“Alt键,然后再连续按两次“Delete键这是会出现一个windows的经典登录界面,用户名就是Administrator,密码为空。
如果您的电脑已经登录到系统,但忘记了密码,您可以通过“计算机管理”来修改密码。右击用户名并选取“修改密码”,无需输入旧密码即可更改。 如果系统无法登录,但您安装过DOS、一键恢复或MAXDOS等工具,您可以通过这些工具进行系统恢复。在启动时,按相应的键进入工具,然后选取恢复系统。
如果用户忘记主板初始密码,通常可以通过重置CMOS设置或联系惠普技术支持来解决。 重置CMOS设置可以通过调整主板上的跳线或使用BIOS按钮来实现,这将清除所有密码设置并恢复到默认状态。 用户还可以联系惠普技术支持团队,提供主板序列号和相关证明文件以获取密码重置帮助。

惠普电脑开机时忘记了开机密码该怎么办?
如果您在开机时没有看到管理员(Administrator)用户名,可以尝试按住“Ctrl + Alt”键,然后连续按两次“Delete”键。这将带您进入Windows的经典登录界面,用户名为Administrator,密码默认为空。
如果忘记了惠普(HP)电脑的开机密码,可以尝试以下几种方法来解决:使用Windows密码重置盘:前提:之前已创建Windows密码重置盘。
如果您的电脑已经登录到系统,但忘记了密码,您可以通过“计算机管理”来修改密码。右击用户名并选取“修改密码”,无需输入旧密码即可更改。 如果系统无法登录,但您安装过DOS、一键恢复或MAXDOS等工具,您可以通过这些工具进行系统恢复。在启动时,按相应的键进入工具,然后选取恢复系统。
如果你的惠普电脑在开机后要求输入用户名和密码,但你忘记了密码和用户名,可以尝试以下步骤来解决问题:- 首先,重新启动电脑,并在系统登录界面出现时,同时按下Ctrl和Alt键,然后连续点击Del键两次。这将显示一个新的登录界面。
如果您忘记了惠普HP电脑的开机密码,以下是一些取消或重置密码的步骤: **使用管理员账户**:- 重启电脑,在启动屏幕上按下Ctrl+Alt+Delete键。- 保持按住这三个键,直到出现Windows经典登录界面。- 在用户名栏输入“Administrator”,密码栏留空。- 按Enter键,如果需要,手动输入正确的管理员密码。

惠普HP笔记本开机密码忘记了怎么办?
〖One〗、如果您在开机时没有看到管理员(Administrator)用户名,可以尝试按住“Ctrl + Alt”键,然后连续按两次“Delete”键。这将带您进入Windows的经典登录界面,用户名为Administrator,密码默认为空。
〖Two〗、使用光盘自带的windows密码破解工具,在bios设置为光盘启动,其中的firstbootdevice改为dvdcdrom便可,然后重启OK进入光盘,点破解密码便可!惠普hp电脑开机密码忘记了解决方法三:重新启动计算机,开机后按下F8键不动直到高级选项画面出现后,再松开手,选取“命令提示符的安全模式”回车。
〖Three〗、如果忘记了惠普(HP)电脑的开机密码,可以尝试以下几种方法来解决:使用Windows密码重置盘:前提:之前已创建Windows密码重置盘。
〖Four〗、- 重启电脑,在启动屏幕上按下Ctrl+Alt+Delete键。- 保持按住这三个键,直到出现Windows经典登录界面。- 在用户名栏输入“Administrator”,密码栏留空。- 按Enter键,如果需要,手动输入正确的管理员密码。 **修改用户密码**:- 如果已经登录到系统,右键点击“开始”按钮,选取“计算机管理”。
〖Five〗、如果您忘记了HP笔记本电脑密码,您可以尝试以下几种方法来解决这个问题。使用HP官方工具重置密码:HP官方提供了一款名为HPPasswordReset的工具,可以帮助您重置密码。您可以在HP官方网站下载该工具,将其制作成U盘启动盘,然后按照步骤操作进行密码重置。

我的惠普笔记本忘了开机密码了不知道怎么办了
〖One〗、如果您的电脑是一开机就需要输入密码的(也就是屏幕锁),忘记了密码,您可以尝试给主板放电的方法。操作步骤是:关闭电脑,拔掉电源线,打开主机箱,取出主板电池,等待十秒钟后重新安装回主板。这样做通常会使电脑主板的BIOS恢复到出厂设置,从而清除密码。
〖Two〗、WinXP/2000下对策:删除系统安装目录\system32 \lconfig 下的SAM文件,重新启动,此时管理员Administrator账号已经没有密码了,用Administrator帐户登陆系统,不用输入任何密码,进入系统后再重新设置登陆帐户密码即可。如果是CMOS密码忘了:将主板电池扣出来,等10分钟在反装进去即可。
〖Three〗、如果系统中没有其他管理员账户,那么可能需要考虑更换纯净版系统并重新安装。重新安装系统可以清除原系统中的开机密码,但请注意,这也会导致原系统中的所有数据丢失。在进行重新安装之前,请务必备份重要数据。注意事项:在进行任何操作之前,请确保了解并接受可能带来的数据丢失风险。

惠普hp电脑开机密码忘记了怎么处理
如果您在开机时没有看到管理员(Administrator)用户名,可以尝试按住“Ctrl + Alt”键,然后连续按两次“Delete”键。这将带您进入Windows的经典登录界面,用户名为Administrator,密码默认为空。
如果忘记了惠普(HP)电脑的开机密码,可以尝试以下几种方法来解决:使用Windows密码重置盘:前提:之前已创建Windows密码重置盘。
使用光盘自带的windows密码破解工具,在bios设置为光盘启动,其中的firstbootdevice改为dvdcdrom便可,然后重启OK进入光盘,点破解密码便可!惠普hp电脑开机密码忘记了解决方法三:重新启动计算机,开机后按下F8键不动直到高级选项画面出现后,再松开手,选取“命令提示符的安全模式”回车。
- 重启电脑,在启动屏幕上按下Ctrl+Alt+Delete键。- 保持按住这三个键,直到出现Windows经典登录界面。- 在用户名栏输入“Administrator”,密码栏留空。- 按Enter键,如果需要,手动输入正确的管理员密码。 **修改用户密码**:- 如果已经登录到系统,右键点击“开始”按钮,选取“计算机管理”。
如果是普通账户电脑开机密码忘了方法步骤如下:①重新启动电脑,启动到系统登录界面时,同时按住Ctrl+Alt键,然后连击Del键两次,会出现新的登录界面,用户名处输入“Administrator”密码为空,回车即可登录。
如果您忘记了HP笔记本电脑密码,您可以尝试以下几种方法来解决这个问题。使用HP官方工具重置密码:HP官方提供了一款名为HPPasswordReset的工具,可以帮助您重置密码。您可以在HP官方网站下载该工具,将其制作成U盘启动盘,然后按照步骤操作进行密码重置。

惠普笔记本电脑开机密码忘记了怎么办啊?
〖One〗、如果您在开机时没有看到管理员(Administrator)用户名,可以尝试按住“Ctrl + Alt”键,然后连续按两次“Delete”键。这将带您进入Windows的经典登录界面,用户名为Administrator,密码默认为空。 如果您的电脑已经登录到系统,但忘记了密码,可以按照以下步骤操作:a. 打开“计算机管理”。
〖Two〗、你的电脑在启动后要求输入用户名和密码,但你忘记了它们。 对于Windows XP系统,在登录界面按下Ctrl+Alt+Delete键两次,然后输入管理员账户名称“Administrator”,如果没有设置密码,可以直接进入系统。 如果你使用的是Windows Vista系统,可以尝试使用EBCD工具来破解密码。
〖Three〗、一)如果是一开机就要密码的(也就是屏幕锁,也叫硬盘锁),忘了密码,一般遇上这种情况,可以这样处理:通常是给主板放电,关掉电脑,拨掉电源,然后打开主机,接着是取下电脑主板的电池,过十秒再安装回电脑的主板,哪么电脑主板BIOS就会恢复出厂值。也就是说没有密码了。

惠普笔记本电脑忘记开机密码,怎么办?
〖One〗、如果您在开机时没有看到管理员(Administrator)用户名,可以尝试按住“Ctrl + Alt”键,然后连续按两次“Delete”键。这将带您进入Windows的经典登录界面,用户名为Administrator,密码默认为空。
〖Two〗、惠普hp电脑开机密码忘记了解决方法五 WinXP/2000下对策:删除系统安装目录\system32 \lconfig 下的SAM文件,重新启动,此时管理员Administrator账号已经没有密码了,用Administrator帐户登陆系统,不用输入任何密码,进入系统后再重新设置登陆帐户密码即可。
〖Three〗、如果在开机时没有出现“Administrator”用户名,您可以按住“Ctrl”+“Alt”键,然后连续按两次“Delete”键。这将带您进入经典的Windows登录界面,用户名为“Administrator”,密码为空。方法二: 如果您的电脑已经登录到系统,但忘记了密码,您可以通过“计算机管理”来修改密码。
〖Four〗、如果忘记了惠普(HP)电脑的开机密码,可以尝试以下几种方法来解决:使用Windows密码重置盘:前提:之前已创建Windows密码重置盘。
〖Five〗、如果您的电脑是一开机就需要输入密码的(也就是屏幕锁),忘记了密码,您可以尝试给主板放电的方法。操作步骤是:关闭电脑,拔掉电源线,打开主机箱,取出主板电池,等待十秒钟后重新安装回主板。这样做通常会使电脑主板的BIOS恢复到出厂设置,从而清除密码。
惠普笔记本电脑开机密码忘了怎么办的介绍就聊到这里吧,感谢你花时间阅读本站内容,更多关于惠普笔记本开机密码忘记了怎么办windows8、惠普笔记本电脑开机密码忘了怎么办的信息别忘了在本站进行查找哦。

windows系统开机密码忘记了怎么办,windows电脑开机密码忘了怎么办
电脑windows密码忘记了怎么办,电脑windows密码忘了怎么办最简单的方法
电脑windows密码忘记了怎么办,电脑windows密码忘了怎么解除
电脑windows密码忘记了怎么办?电脑windows密码忘了怎么办最简单的方法
忘记电脑开机密码怎么办??忘记电脑开机密码怎么办Windows7
苹果台式电脑开机密码忘记了怎么办,苹果台式电脑开机密码忘记了怎么办啊
windows平板电脑忘记密码怎么办,windows平板忘记密码怎样解锁?
电脑开机密码忘记了怎么重置密码,win7电脑开机密码忘记了怎么重置密码


还没有评论,来说两句吧...