usbhub芯片的作用?usbc芯片
本文摘要: 各位老铁们好,相信很多人对usbhub芯片的作用都不是特别的了解,因此呢,今天就来为大家分享下关于usbhub芯片的作用以及usbc芯片的问题知识,还望可以帮助大家,解决大家的一些困惑,下面一起来看看吧!我的笔记本总是蓝屏,查出来是usbhub.sys这个文件引起的,怎么解决?〖One〗、可以到...
各位老铁们好,相信很多人对usbhub芯片的作用都不是特别的了解,因此呢,今天就来为大家分享下关于usbhub芯片的作用以及usbc芯片的问题知识,还望可以帮助大家,解决大家的一些困惑,下面一起来看看吧!
我的笔记本总是蓝屏,查出来是usbhub.sys这个文件引起的,怎么解决?
〖One〗、可以到官方网站下载芯片组驱动和USB驱动,读卡器驱动。安装后,重启机器尝试。
〖Two〗、usbhub.sys错误:通常的原因:无法从分页文件将内核数据所需的页面读取到内存中。(通常是由于分页文件上的故障,病毒,磁盘控制器错误或由故障的RAM引起的)。解决方法:使用反病毒软件的最新版本,检查计算机上是否存在病毒。如果找到病毒。
〖Three〗、bugcode_usb_driver蓝屏可能是由于usbhub.sys,winusb.sys或usbport.sys系统驱动程序文件的问题导致的,可以尝试以下解决方法:更新USB控制器驱动程序:可以先从制造商官方网站将主板和USB驱动程序更新到最新版本,尝试重置BIOS。从WinX菜单中打开设备管理器,展开标记为通用串行总线控制器的条目。
〖Four〗、检查Windows更新您应确保您的计算机已安装Microsoft的所有最新更新。因为,您需要在Win10专业版上的“设置”应用中检查更新。现在,如果您有可用的更新,请下载并安装它们。另外,转到另一种方法。
〖Five〗、不过既然提示了usbhub.sys 这个驱动文件出错,笔记本经常出现的错误,不是软件和病毒引起的,要从硬件入手了,下面介绍2种方法可以试试:点击开始--运行,输入cmd,回车---输入chkdsk /f /r,回车,提示是否重新启动计算机是,输入y,回车。重启后自动检测,请不要按任意键退出。

switch底座的usb接口有什么用啊?
〖One〗、Switch电视底座的USB接口主要用于连接多种外部设备。主要用途包括:连接转接器使用其他品牌手柄:Switch电视底座的USB接口可以连接转接器,这样玩家就可以使用其他品牌的手柄,如PS4或Xbox的手柄,来享受游戏。这对于那些习惯了特定品牌手柄的玩家来说,是一个非常方便的功能。
〖Two〗、switchusb接口有啥用:连接switchpro手柄,连接之后可以使用switchpro手柄玩游戏,还能顺便给switchpro手柄充电。连接usb网卡(有线上网),steam默认使用的是无线网络,但是使用它可以让我们连接有线网络。外接键盘,连接之后,可以让我们使用键盘进行打字、操控。
〖Three〗、Switch 2底座可以外接鼠标键盘。外接键盘 Switch 2支持通过USB接口外接键盘。这一功能在系统的设置里有所体现,存在专门的“USB键盘”选项,供用户进行配置和使用。外接键盘的加入,无疑将提升Switch 2在文本输入、游戏操作等方面的便捷性和效率。
〖Four〗、任天堂Switch引入了USB TYPEC接口,这一接口不仅支持高速数据传输,还实现了充电和视频输出的双重功能,使得Switch能够在掌机与主机模式之间灵活切换。便携性提升:相较于原装底座的笨重,TypeC底座方案极大提升了便携性。例如,CFORCE推出的CF001转接器,其信用卡大小的设计使得玩家可以更加轻松地携带和使用。
〖Five〗、第一次购买的游戏手柄,需要通过USB接口进行一次配对,这个过程类似于PS4手柄的操作方式。手柄的包装盒上明确标注,USB接口用于给手柄充电,连接到底座。在使用过程中,玩家通常会发现手柄上的USB接口不仅用于初次配对,还能够用于给手柄充电。
〖Six〗、Switch主要有以下几种接口:底座背面的接口 电源接口:用于连接电源适配器,为Switch提供电力。HDMI接口:高清多媒体接口,用于将Switch的视频信号传输到电视或其他HDMI兼容的显示设备上。

TF储存卡或U盘是怎么储存数据的?
〖One〗、均采用闪存技术:U盘、SD卡和TF卡都使用闪存技术进行数据存储。闪存是一种非易失性存储器,能够在断电后保持存储的数据,同时支持随机访问,提供高效的数据存取速度。存储原理相似:这些存储设备在存储数据时,都是将数据以电荷的形式存储在闪存单元的浮栅中。读取数据时,通过检测闪存单元的阈值电压来判断存储的数据值。
〖Two〗、U盘:是一种超大容量移动存储产品,其使用没有物理驱动器的USB接口,并通过USB接口连接到计算机以进行即插即用。TF卡:是基于半导体闪存的新一代存储设备。成分不同 U盘:机芯包括一块PCB+USB主芯片+晶体+芯片电阻器,电容器+USB接口+贴片LED(并非所有U盘)+FLASH(闪存)芯片。
〖Three〗、早期的存储设备多为机械式的,利用磁性原理或机械烧蚀来表现二进制数字0或1,比如机械硬盘等。而近来都已转向了闪存式,这有很多类型,近来日常比较常见的包括优盘、固态硬盘、TF卡、CF卡等等,而这些存储介质的本质就是电子芯片。

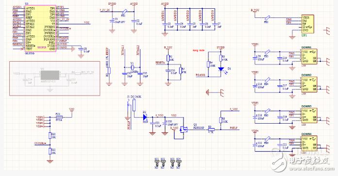
gl850g芯片引脚电压
〖One〗、V。GL850G是一款单片式的USBHUB控制器芯片,支持USB0规范,能够管理比较多7个外设的USB连接,在芯片设计过程中,为了保证工作稳定性及可靠性,内部电路采用了3V电压的数字电路设计,并配合3V的稳压器进行供电。
〖Two〗、采用高纹波抑制率的电源芯片:选用XC6206P252MR芯片,将电脑输入的5V电压转换为3V,为整个模块提供稳定可靠的电源。USB集线器设计:选用合适的USB集线器芯片:采用GL850GHHY22芯片,该芯片具有低耗电、温度低和多功能特性。
〖Three〗、如果需要实现6路、8路、12路、16路等更多数量的串口,可以使用GL850G这款USB 0 HUB芯片。GL850G比较多可以把1个USB口扩展为4个USB口,然后在扩展出的每个USB口上,再加一片USB-TTL芯片(如CH340/CH341系列、FT23PL230CP2102等)或多路串口芯片(如CH934CH9344等)。
〖Four〗、适用场景:适用于需要灵活扩展至六路、八路甚至更多串口的场景。特点:GL850G USB Hub芯片是关键组件,配合USBTTL芯片使用,可以灵活扩展串口数量。应用:例如,使用GL850G扩展两路串口和一个USB接口,方便级联或连接其他设备。在选取方案时,需考虑以下因素:芯片费用:根据预算选取合适的芯片方案。
〖Five〗、外接电源是为了驱动移动硬盘之类的大负载设备,毕竟USB本身只有500mA。需要特别注意的是:外接供电地线需要跟GL850G共地即可。
〖Six〗、NUVOTON NCT6687D为监控芯片,一大颗intel B760芯片组,左下角GL850G芯片提供USB0 HUB,右下角WINBOND华邦BIOS芯片。4条DDR5插槽标注MEMORY BOOST,预示提供超频功能。声卡隔离区域背面为6层PCB板,独立的AX211模块提供WIFI6E+蓝牙3功能。

unknowndevice驱动下载下载PCI设备驱动程序
下载驱动程序向导并在安装后自动扫描。只需重新安装相机驱动程序。求教unknowndevice设备受限usb设备无法识别搜到一些简单方法还是...首先确定安装了驱动,然后试试看在其他电脑上能不能用,确定是否方向盘。如果确定方向盘不错,可以换个USB口试试。不要用前面的USB,用机箱后面的。
现在大家都喜欢省事,下载安装鲁大师或者是驱动精灵之类的,让他们自动搜索,看是否能识别出来。
依次打开设备管理器--图像设备--HP WEBCAM—鼠标右键点击它,选取更新驱动程序,下一步。(2)选取“浏览计算机以查找驱动程序软件”下一步。(3)选取“从计算机的设备驱动列表中选取”,下一步。
到设备管理器下人体学输入设备里把所有的unknown device都卸载,然后换个usb接口试试,不行的话换个键盘试试,如果不行的话,说明是你电脑usb接口的问题了。。
unknown device驱动是款专业有效的计算机硬件识别程序。unknown device驱动能够自动辨别上万种usb设备、IEEE1394设备、ISA总线的即插即用型设备,辨识几乎所有的PCI和AGP总线的板卡(包括主版集成)设备。
原因可能是:主板usb controller未启用,解决办法: 在电脑主板BIOS中启用此功能 usb controller已经启用但运行不正常,解决办法: 在设备管理器中删除”通用串行控制器”下的相关设备并刷新。
好了,关于usbhub芯片的作用和usbc芯片的问题到这里结束啦,希望可以解决您的问题哈!



还没有评论,来说两句吧...