台式电脑主机噪音大怎么办,台式电脑主机噪音大是怎么回事?
本文摘要: 老铁们,大家好,相信还有很多朋友对于台式电脑主机噪音大怎么办和台式电脑主机噪音大是怎么回事的相关问题不太懂,没关系,今天就由我来为大家分享分享台式电脑主机噪音大怎么办以及台式电脑主机噪音大是怎么回事的问题,文章篇幅可能偏长,希望可以帮助到大家,下面一起来看看吧!为什么电脑主机声音很大电脑主机的声音...
老铁们,大家好,相信还有很多朋友对于台式电脑主机噪音大怎么办和台式电脑主机噪音大是怎么回事的相关问题不太懂,没关系,今天就由我来为大家分享分享台式电脑主机噪音大怎么办以及台式电脑主机噪音大是怎么回事的问题,文章篇幅可能偏长,希望可以帮助到大家,下面一起来看看吧!
为什么电脑主机声音很大电脑主机的声音很大怎么解决
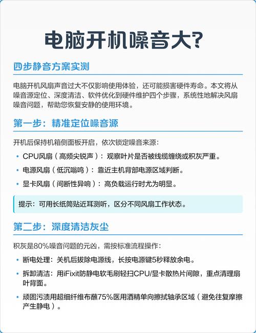
拆开电脑主机进行清洁 首先,将电脑的主机拆开,以便能够接触到内部的小电扇。拆开主机时,请确保已经断开电源,以防触电。准备好刷子,例如软毛刷或吹风机(使用冷风模式),对主机内的小电扇进行彻底的清洁处理。
硬盘老化导致的电脑主机声音大 硬盘使用时间长了也会老化并发出“疙瘩、疙瘩”的响声,不过声音不是很大。更换新硬盘即可。 主要特点 机箱的外观、用料 外观和用料是一个机箱最基本的特性,外观直接决定一款机箱能否被用户接受的第一个条件,因此外观也逐渐偏向多元化发展,因此在我们的测试中也占有一定的比率。
电脑主机声音大,可以通过清理灰尘、更换静音配件或调整硬件设置来解决。详细解释: 清理灰尘 电脑主机在长时间使用后,风扇和散热器可能会积聚灰尘,导致散热效率下降,进而增加噪音。解决方法是定期打开主机箱,使用吹风机或软毛刷清理风扇和散热器上的灰尘。这样不仅可以降低噪音,还能提高电脑的散热效率。
遇到电脑开机时主机声音较大的问题,可以尝试以下几种方法。首先,清理电脑主机内部,尤其是在夏季,温度较高时,可以将机箱盖打开,有助于散热。其次,定期对风扇进行润滑处理,并清除积聚的灰尘,确保风扇能够顺畅运转。最后,可以考虑给CPU涂抹一些硅胶,这有助于提高CPU的散热效果。
电脑主机声音大,可以采取以下措施进行解决:清理灰尘 首先,应仔细观察电脑主机,特别是风扇部位,查看是否有灰尘积累。灰尘是电脑主机噪音增大的常见原因之一,它可能会堵塞风扇叶片,导致风扇转动不畅,从而产生噪音。

电脑主机声音大怎么办
〖One〗、电脑主机杂音很大,可以尝试以下几种解决方法:梳理内部线材 电脑主机内部的硬盘数据线、电源线等如果与CPU风扇或显卡风扇产生接触,可能会因为震动而产生较大的噪音。此时,可以打开机箱,检查并梳理这些线材,确保它们不会触碰到风扇叶片。这样能有效减少因线材与风扇摩擦而产生的噪音。
〖Two〗、电脑主机声音大,可以尝试以下几种方法来减小噪音: 清洁主机内部定期清理电脑主机内部的灰尘和杂物至关重要。灰尘积累会导致风扇和散热器运转不畅,进而产生噪音。可以使用压缩气罐或吸尘器轻轻吹除或吸走灰尘,确保风扇和散热器表面干净,减少运转时的噪音。
〖Three〗、如果清理灰尘后,电脑主机的声音仍然较大,那么可能是CPU散热器老化或散热效果不佳导致的。此时,可以考虑更换一个新的CPU散热器。新的散热器通常具有更好的散热性能和更低的噪音水平,能够有效降低电脑主机的噪音。

用了1的电脑机箱竖着放噪音大,而平放声音就小了。是什么原因?
〖One〗、电脑机箱竖着放噪音大,而平放声音就小了的原因可能是:风扇轴承问题:台式电脑有CPU风扇、显卡风扇(安装独立显卡的台式机才有)、电源风扇。
〖Two〗、那是应为 你的机器里有个风扇的轴承磨坏了2头晃,横放 他平了 晃的幅度小就不响。可以暂时 横放、没什么影响,就是散热,和灰的问题。在有就是美观问题。
〖Three〗、可能电脑用的时间长了,不常保养可加点机油在风扇中间的轴承里,起润滑作用。还有卡屏、画面和分辨率变色,这就应了上面的问题,你显卡有问题,怪不得会响,画面和分辨率都变色,这是何等大问题,你的显卡危险了。
〖Four〗、电源风扇的音量老给力了,CPU和显卡上的咱们自己插插还是可以解决一点儿问题的,但是那个电源风扇就不行了,现在少说都是8和12CM的风扇,扇他妈两年,在风扇扇叶上有一层油腻的东西,你用刷子都刷不掉。

台式电脑主板声音很大电脑主机嗡嗡响怎么办
〖One〗、第一,更换风扇,这种方法最直接。台式机CPU电脑风扇,费用从十几元到几百元,在各地的电子城都有,建议选用静音风扇。显卡风扇费用也不高,从十几元到几十元都有。
〖Two〗、可以将风扇拆下来,清理灰尘,然后重新安装并固定紧。若风扇老化严重,动手能力强的话可拆下风扇清灰并加点机油,也可直接更换新风扇。内存条问题:内存条未正确插入、接触不良或卡槽有灰尘,会使电脑发出蜂鸣声且无法开机。
〖Three〗、电脑主机嗡嗡响,是因为CPU风扇或显卡风扇出问题了。解决办法有二种:第一,更换风扇,这种方法最直接。台式机CPU电脑风扇,费用从十几元到几百元,在各地的电子城都有,建议选用静音风扇。显卡风扇费用也不高,从十几元到几十元都有。
〖Four〗、检查并清理硬件散热不良 主机箱嗡嗡响很可能是由于硬件散热不良导致的。此时,你可以:准备工具:毛刷、皮老虎或电吹风。打开主机:仔细检查各个部件,特别是CPU、显卡和内存卡,查看是否有过热现象。针对具体问题进行处理 CPU过热:如果CPU过热,可能是风扇散热效果不佳。

台式机开机时声音大怎么办
〖One〗、台式机开机时声音大,可以尝试以下几种方法来解决:检查并清理灰尘:长期使用电脑过程中,风扇和散热片内部会积聚大量灰尘,导致风扇转速提高,产生较大噪音。可以关闭电脑并拔掉电源线,拆开主机箱侧盖,使用电吹风(冷风模式)对风扇、散热片和电源风扇进行除尘。如果风扇叶片上有大量污渍,可用棉签蘸酒精轻擦。
〖Two〗、电脑中的某个风扇(包括电源风扇)有问题了,坏了。肯定是开机时响得大,后面慢慢就变好了,这是因为风扇的轴承没油了,刚开机的时候轴承和外面的套子缝隙很紧密,导致声音过于大,转动了一段时间之后,由于热胀冷缩使得空隙增大了,声音就小了。
〖Three〗、拔下主机电源。拔下主机机箱后面的其它连接线:Ⅳ 电脑开机像风扇一样的很大声音,也开不开机,是哪里坏了 电脑开机不了,主机风扇一直嗡嗡的响,可以按照以下方法排查。

装个系统电脑风扇响声大台式电脑主机运行的时候风扇声音很大怎么办
风扇转运最主要的部件就是轴承,时间长了缺乏润滑油,这样高速转动时就会产生噪声。因此只需要在风扇轴承上滴几滴润滑油,如果没有使用缝纫机机代替也可以,禁用食用油来替代, 因其颗粒较大,更容易对轴承产生伤害。
你可以先感受一下吹的风热不热,如果不热的话,那就可能是你的系统电源选项设置没设置好,在控制面板硬件和声音电源选项更改计划设置更改高级电源设置CPU设置散热方式:都选取被动。还有可能就是你的电脑主板设置有问题,主板型号这么多就不好说了,你可以网络一下你的主板型号的电源设置。
如果是类似于嗡嗡嗡的这种声音,那多半是主机风扇转到发出来的,这种情况就比较容易解决,只要拆开风扇清理一下灰尘,再弄一下润滑油上去,就能减少散热风扇发出来的噪音了。电脑 如果是类似于什么东西卡住的声音,那可能是里面的电源线或者某个硬件松开了,和里面的散热风扇发生碰撞导致的。

电脑主机燥声大什么原因
〖One〗、原因:风扇缺油会导致运转时噪音增大。解决方法:打开电脑主机,找到发出噪音的风扇。轻轻揭开风扇中间的标签一部分,露出轴承。在轴承中滴加少许润滑油,然后将标签封严。 清理灰尘 原因:风扇积尘也会导致噪音增大。解决方法:找到发出噪音的风扇,使用软刷或吹风机等工具,将风扇上面以及中间轴承部分的灰尘清理干净。
〖Two〗、电脑主机的噪音比较大是因为电脑的风扇有噪音,电脑最容易产生噪音的地方就是风扇,电脑需要散热,装风扇是最方便的散热手段,但是风扇的声音一般比较大,有些人可能听起来就很吵,这是正常的现象,其他配件在损坏的情况下也会产生噪音,不过这样的可能性比较少。
〖Three〗、硬件问题 新电脑主机声音大可能是由于硬件问题导致的。例如,风扇运转不良或老化,可能产生噪音。此外,硬盘驱动器的问题也可能引起嗡嗡声。散热问题 电脑主机在运行过程中会产生大量热量,为了保持正常运行,硬件需要散热。如果散热不良,风扇会加速运转以尝试散热,从而发出更大的声音。
〖Four〗、电脑主机声音大,嗡嗡响的原因是风扇噪声、硬件问题、线材问题等。风扇噪声 电脑主机通常会装有散热风扇,这些风扇会不断地运转来维持主机的温度,如果风扇有损坏、积尘严重或者脱落,就会发出嗡嗡声。

台式电脑主机噪音太大怎么降低
〖One〗、若风扇老化、缺油或损坏,会产生异常噪音,可考虑更换新的风扇。再者,优化机箱内部走线,杂乱的线路可能会与风扇等部件产生摩擦,导致噪音,将线路总结好并固定,能减少这种情况发生。另外,调整电脑的性能模式,比如将其设置为节能模式,可能会降低风扇转速,从而减少噪音。
〖Two〗、电脑主机杂音很大,可以尝试以下几种解决方法:梳理内部线材 电脑主机内部的硬盘数据线、电源线等如果与CPU风扇或显卡风扇产生接触,可能会因为震动而产生较大的噪音。此时,可以打开机箱,检查并梳理这些线材,确保它们不会触碰到风扇叶片。这样能有效减少因线材与风扇摩擦而产生的噪音。
〖Three〗、可以通过设置调整电脑风扇转速来控制噪音。以下是Win10系统下调整显卡风扇速度的步骤:进入系统和安全设置:首先,打开Win10系统的“控制面板”,然后选取“系统和安全”。选取电源选项:在“系统和安全”界面中,点击“电源选项”。
〖Four〗、台式电脑主机运行风扇声音很大,可以尝试清理风扇灰尘、更换静音风扇或者调整风扇位置等方法来解决。清理风扇灰尘:电脑主机风扇长时间运行时,会吸附大量灰尘,导致风扇转速降低,噪音增大。解决方法是定期清理风扇及其周围的灰尘。
关于台式电脑主机噪音大怎么办的内容到此结束,希望对大家有所帮助。



还没有评论,来说两句吧...