电脑主机噪音大什么原因,电脑主机噪音大什么原因造成的
本文摘要: 各位老铁们,大家好,今天由我来为大家分享电脑主机噪音大什么原因,以及电脑主机噪音大什么原因造成的的相关问题知识,希望对大家有所帮助。如果可以帮助到大家,还望关注收藏下本站,您的支持是我们最大的动力,谢谢大家了哈,下面我们开始吧!电脑开机后主机噪音大是什么原因?假如说是你的电脑开机时的噪音很大的话...
各位老铁们,大家好,今天由我来为大家分享电脑主机噪音大什么原因,以及电脑主机噪音大什么原因造成的的相关问题知识,希望对大家有所帮助。如果可以帮助到大家,还望关注收藏下本站,您的支持是我们最大的动力,谢谢大家了哈,下面我们开始吧!
电脑开机后主机噪音大是什么原因?
假如说是你的电脑开机时的噪音很大的话,那是因为开机的瞬间电流过大造成的,你可以安装一个过滤器或者更换一个更好的电源来防止大电流而产生噪音。你有滤波功能的电源插座。也可以购买安装热敏风扇调速器热敏电器就是带有测量温度的自动风扇调速器。使用的时候把测量温度的探头接触到散热片。
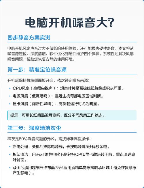
电脑开机主机声音很大,可能是由以下几种情况造成的: CPU或电源风扇问题:灰尘积累:长时间使用后,风扇上会积累大量灰尘,这不仅会影响散热效果,还会增加风扇转动时的噪音。风扇故障:风扇轴承磨损或损坏也会导致噪音增大。此时,需要检查风扇是否运转正常,是否有异响。
cpu风扇灰尘太厚、风扇轴承老化导致的电脑主机声音大。大多数的cpu散热器上都加装了电扇,以到达快速散热的意图。电脑使用时间长了,cpu散热电扇上就会积下许多的灰尘,阻止电扇正常滚动,发生噪音。只需要将灰尘总结干净即可,可是有时分即便是把cpu电扇上的灰尘总结干净了,仍是会有噪音。
电脑主机开机后声音很大的原因主要有以下几点:风扇噪音:高转速风扇:机箱内风扇过多或硬件功能增强导致发热量大,需要更大、转速更高的风扇进行散热,风扇高速旋转产生的风声是主要噪音来源。散热装置设计:设计不佳的散热装置可能使用质量较差的风扇和散热片,增加噪音和震动。
电脑开机后主机噪音大主要由以下几种原因导致:风扇润滑油挥发:原因:风扇使用的润滑油长时间后会挥发,特别是在低温环境下,容易导致噪音产生。解决方法:给风扇补充润滑油。打开机箱,找到并拆下噪音源风扇,揭开风扇标签,向轴承位置滴入两滴润滑油。

电脑一开机就主机很吵台式机电脑开机时候主机声音很大是什么原因
〖One〗、假如说是你的电脑开机时的噪音很大的话,那是因为开机的瞬间电流过大造成的,你可以安装一个过滤器或者更换一个更好的电源来防止大电流而产生噪音。你有滤波功能的电源插座。也可以购买安装热敏风扇调速器热敏电器就是带有测量温度的自动风扇调速器。使用的时候把测量温度的探头接触到散热片。
〖Two〗、电源里都会有一把散热风扇,而且通常都比较大,如果主机噪音特别大的话,都很有可能是电源风扇造成。如果有条件,可以试着在平时的时候定时用鼓风机给电源清理灰尘,会很好的对电源风扇进行保养,这样风扇发出噪音的几率也要小很多。
〖Three〗、台式机电脑开机时候主机声音很大,是因为cpu温度高,散热器灰尘太多运转不过来。解决的方法:清理散热器的灰尘。详细的操作步骤如下:准备工具:螺丝刀、刷子、吹风机。首先,准备小工具。有刷子(如果没有,则可以使用废弃的牙刷),螺丝刀和吹风机,如下图所示。其次,从主机箱上拔下所有电线。
〖Four〗、台式电脑刚开机的时候声音很响的原因有:风扇干摩擦声音、光驱的振动声、老化了的硬盘摩擦声,其中最常见的因素是风扇的轴与轴套之间,由于长时间的缺少润滑油,形成干摩擦,从而导致间隙变大而发出的声音。

电脑主机噪音大怎么办
更换静音电源风扇现在的很多静音电源风扇都是经过严格的检测的,可以降低噪音,所以可以考虑更换静音电源风扇。防止大电流冲击假如说是你的电脑开机时的噪音很大的话,那是因为开机的瞬间电流过大造成的,你可以安装一个过滤器或者更换一个更好的电源来防止大电流而产生噪音。你有滤波功能的电源插座。
电脑主机杂音很大,可以尝试以下几种解决方法:梳理内部线材 电脑主机内部的硬盘数据线、电源线等如果与CPU风扇或显卡风扇产生接触,可能会因为震动而产生较大的噪音。此时,可以打开机箱,检查并梳理这些线材,确保它们不会触碰到风扇叶片。这样能有效减少因线材与风扇摩擦而产生的噪音。
电脑主机噪声大,可通过除尘、检查风扇与硬盘状态、更换老旧主机等方式解决。具体方法如下:除尘:电脑使用较长时间后,主机内会积累大量灰尘,这些灰尘不仅影响电脑性能、减少主机寿命,还可能堵塞散热窗口,影响散热,进而增加主机噪音,尤其是风扇上的灰尘。因此,要定期对电脑主机进行除尘。
清理灰尘 主机内部积累灰尘,会影响风扇运转,产生噪音。可先关闭电源,拔掉插头,打开主机箱,用压缩空气罐或吹风机(调至冷风档)吹走灰尘,尤其要清理风扇和散热片。检查风扇 **紧固风扇螺丝**:风扇螺丝松动会导致风扇晃动产生噪音,用螺丝刀拧紧即可。

电脑主机噪音大是怎么回事
〖One〗、假如说是你的电脑开机时的噪音很大的话,那是因为开机的瞬间电流过大造成的,你可以安装一个过滤器或者更换一个更好的电源来防止大电流而产生噪音。你有滤波功能的电源插座。也可以购买安装热敏风扇调速器热敏电器就是带有测量温度的自动风扇调速器。使用的时候把测量温度的探头接触到散热片。
〖Two〗、电脑主机声音大且嗡嗡响,可能是以下原因导致的:同时运行的软件过多,内存占用过高当主机同时运行多个大型程序或软件时,系统内存和CPU资源会被大量占用,导致处理器和显卡等硬件发热量急剧增加。此时,散热风扇会加速运转以增强散热效果,从而产生明显的嗡嗡声。
〖Three〗、电脑主机内部的硬盘数据线、电源线等如果与CPU风扇或显卡风扇产生接触,可能会因为震动而产生较大的噪音。此时,可以打开机箱,检查并梳理这些线材,确保它们不会触碰到风扇叶片。这样能有效减少因线材与风扇摩擦而产生的噪音。
〖Four〗、电脑主机噪音大可能由以下几种原因造成: 散热器性能不足:电脑主机在工作时会产生热量,如果散热器性能不足,无法有效散热,就会产生较大的噪音。这通常是因为散热器的设计或材质不够优秀,导致散热效率低下。解决方法是考虑安装更高性能的散热器,以提升散热效率,减少噪音。
〖Five〗、电脑机箱竖着放噪音大,而平放声音就小了的原因可能是:风扇轴承问题:台式电脑有CPU风扇、显卡风扇(安装独立显卡的台式机才有)、电源风扇。

电脑主机噪音大是什么原因,如何解决?
更换静音电源风扇现在的很多静音电源风扇都是经过严格的检测的,可以降低噪音,所以可以考虑更换静音电源风扇。防止大电流冲击假如说是你的电脑开机时的噪音很大的话,那是因为开机的瞬间电流过大造成的,你可以安装一个过滤器或者更换一个更好的电源来防止大电流而产生噪音。你有滤波功能的电源插座。
电脑主机噪音大的问题可以通过以下方式解决:风扇噪音 清理灰尘与润滑:如果噪音主要是嗡嗡的风扇声,可能是由于风扇内部干燥或灰尘积累导致。此时,可以将CPU风扇拆下来,全面清理灰尘,并涂抹适量的风扇润滑油以减少噪音。
电脑主机声音大,主要原因是CPU温度过高,导致散热器因灰尘堆积而运转不畅。以下是具体原因分析和解决方法:原因分析CPU温度过高:当CPU负载较高或散热系统效率下降时,温度会显著上升,触发散热器加速运转以增强散热,从而产生较大噪音。
电脑主机噪音大的排查和解决来源主要包括以下几点:散热风扇:处理器和显卡风扇:长时间运作可能导致积尘,产生嗡嗡声。需拆下风扇彻底清理尘埃,并添加润滑油。风扇老化:轻柔的嗡嗡声可能是风扇正常老化现象,同样需要清理尘埃和添加润滑油。

电脑主机声音大是什么原因呢
〖One〗、假如说是你的电脑开机时的噪音很大的话,那是因为开机的瞬间电流过大造成的,你可以安装一个过滤器或者更换一个更好的电源来防止大电流而产生噪音。你有滤波功能的电源插座。也可以购买安装热敏风扇调速器热敏电器就是带有测量温度的自动风扇调速器。使用的时候把测量温度的探头接触到散热片。
〖Two〗、电脑主机声音大,主要原因是CPU温度过高,导致散热器因灰尘堆积而运转不畅。以下是具体原因分析和解决方法:原因分析CPU温度过高:当CPU负载较高或散热系统效率下降时,温度会显著上升,触发散热器加速运转以增强散热,从而产生较大噪音。
〖Three〗、电脑主机声音大是因为cpu温度高,散热器灰尘太多运转不过来,具体的解决方法如下:准备好小工具,这里有刷子(没有的话,使用废弃的牙刷也可以)、螺丝刀、电吹风。拔掉主机箱所有电线。
〖Four〗、电脑主机声音很大的原因主要有以下几点: 电源风扇噪音 电源风扇是电脑主机内的重要散热部件,长时间使用后可能会因为灰尘积累或轴承磨损而产生噪音。这种噪音通常表现为持续的风扇旋转声,有时可能伴有振动。 显卡风扇噪音 高端显卡通常会配备风扇进行散热,这些风扇同样可能因为灰尘或轴承问题产生噪音。
〖Five〗、‘肆’ 台式机电脑开机时候主机声音很大是什么原因 台式机电脑开机时候主机声音很大,是因为cpu温度高,散热器灰尘太多运转不过来。解决的方法:清理散热器的灰尘。详细的操作步骤如下:准备工具:螺丝刀、刷子、吹风机。首先,准备小工具。
电脑主机噪音大什么原因的介绍就聊到这里吧,感谢你花时间阅读本站内容,更多关于电脑主机噪音大什么原因造成的、电脑主机噪音大什么原因的信息别忘了在本站进行查找哦。



还没有评论,来说两句吧...