电脑花屏了怎么修复?电脑显示屏花屏了怎么修复
本文摘要: 大家好,今天小编来为大家解答以下的问题,关于电脑花屏了怎么修复,电脑显示屏花屏了怎么修复这个很多人还不知道,现在让我们一起来看看吧!解决电脑花屏修复5大步骤更新显卡驱动(首要步骤)适用场景:玩游戏、看视频时花屏,或驱动版本过旧。操作方法:访问显卡厂商官方网站(如NVIDIA、AMD、Intel),...
大家好,今天小编来为大家解答以下的问题,关于电脑花屏了怎么修复,电脑显示屏花屏了怎么修复这个很多人还不知道,现在让我们一起来看看吧!
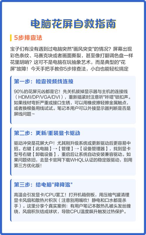
解决电脑花屏修复5大步骤
更新显卡驱动(首要步骤)适用场景:玩游戏、看视频时花屏,或驱动版本过旧。操作方法:访问显卡厂商官方网站(如NVIDIA、AMD、Intel),下载与系统匹配的最新驱动。卸载旧驱动后安装新版本,避免非官方驱动兼容性问题。原理:驱动不兼容或版本过旧会导致显卡渲染异常,引发花屏。
电脑花屏修复的5大步骤如下:检查并更换连接线材显示器水波纹闪烁或花屏可能与线材质量有关。常见连接线包括VGA线、DVI线、HDMI线及DP线(费用较高)。若使用劣质线材,可能导致信号传输不稳定。解决方法:尝试更换为质量可靠的线材(如原装或品牌产品),优先检查HDMI/DP接口是否松动或氧化。
电脑花屏修复的5大步骤如下:使用系统检测工具打开电脑管家等系统管理软件,选取“电脑系统问题检测”菜单,软件会根据当前系统状态进行快速检测。检测速度与电脑配置相关,完成后会生成问题列表。加载专业修复工具在电脑管家的搜索框中输入“驱动精灵”“系统修复工具”等专业软件名称,下载并安装。
解决电脑花屏的修复五大步骤如下: 更新显卡驱动 当电脑在玩游戏或看视频时出现花屏,很可能是因为显卡驱动不兼容或版本过旧。此时,应前往显卡官方网站下载并安装最新的驱动程序,以确保显卡与系统的兼容性。 给电脑降温散热 特别是在炎热的夏季或电脑高负荷运行时,散热不良可能导致花屏。

苹果电脑花屏怎么办呢?
〖One〗、重启电脑:遇到花屏条纹问题时,首先可以尝试的是重启您的苹果电脑。即刻按下电源键,让电脑彻底关闭然后重新启动,这通常可以解决临时的软件冲突或小故障。 进入安全模式:启动电脑时,在听到启动声之后立即按住Shift键,持续直到登录界面出现。进入安全模式后,您可以进行故障排查,以便找到问题所在。
〖Two〗、通过查询百度经验了解到,苹果电脑花屏出现条纹的解决方法如下:重启电脑。按下电脑的电源键,等待电脑重新启动,可能会解决问题。进入安全模式。按下电脑电源键,当听到启动声音时,按住Shift键不松手,直到出现登录界面,进入安全模式,进行故障排查。修复权限。
〖Three〗、建议可以重启一下mac看能否正常使用,如果不能,说明这是屏幕花屏的一种,花屏的原因及解决办法有以下几点:mac排线坏了,就是连接屏幕和主板的排线烧了或者接触不良,这种前往换售后店更换就好 屏幕坏了,需要更换屏幕,费用较高。

电脑突然花屏横条闪烁怎么修复
基础操作与连接检查重启设备临时性系统故障(如内存占用冲突、驱动临时异常)可能导致花屏,重启可让系统重新初始化,恢复稳定运行。检查连接线缆确认HDMI、VGA、DP等显示接口是否插紧,线缆外皮有无破损或折痕。接触不良是常见原因,重新插拔线缆或更换备用线测试。若使用转接头,需检查转接头是否兼容。
硬件方面,一是屏幕排线松动或损坏。你可以打开笔记本后盖,查看排线连接是否稳固,若松动,重新插拔即可;若损坏,需更换排线。二是显卡故障,可能是显卡过热或硬件损坏。可检查显卡风扇是否正常运转,给显卡清灰降温;若问题依旧,可能要送修更换显卡。三是屏幕本身损坏,如受到外力撞击等。
卸载并重装驱动:若更新无效,在设备管理器中卸载显卡驱动,重启电脑后系统会自动安装基础驱动,再尝试重新更新。硬件与进阶排查外接显示器测试:连接另一台显示器,若问题消失,说明原显示器故障(如排线松动、屏幕损坏),需联系售后维修;若仍有条纹,可能是显卡故障。
遇到这种情况,可以先检查连接线是否稳固,尝试更新显卡驱动程序,排查硬件冲突等。若问题依旧,可能需要进一步检测显卡等硬件是否损坏,必要时送修专业人员处理。

电脑突然花屏怎么办?
〖One〗、电脑花屏恢复按4个键是Ctrl键、Alt键、Win键、Esc键。Ctrl键:按住Ctrl键不放,然后尝试按下其他键,如Esc键或者字母键来唤醒电脑。Alt键:按住Alt键不放,然后尝试按下其他键或是组合键,如Ctrl+Alt+Del来恢复电脑。
〖Two〗、通常情况下,数据线出现的故障机率较多,大部份情况,将数据线两个插头换机插一下,大部份情况下就好了。这是由于数据线和显示接触不太好的情况下造成的。如果是主板集成的显卡,那就是主板集显有问题了,一般显示器很少花屏,它是最后一个可以排除的,不过也不排除。
〖Three〗、检查显示器数据线:优先更换或重插VGA/HDMI线,观察接口是否有断针、破损或氧化痕迹。显卡故障处理:断电后拆下显卡,检查电容是否鼓包(鼓包需更换显卡);若电容正常,用橡皮擦拭显卡金手指(接触点),去除氧化层后重新安装;若问题依旧,可能是显存损坏,需更换显卡测试。
〖Four〗、电脑运行中突然出现花屏,可通过安装360安全卫士并使用其驱动检测功能修复显卡驱动来解决,具体步骤如下:安装360安全卫士在出现花屏问题的电脑上安装360安全卫士软件。进入驱动大师功能打开软件主界面,点击右侧“功能大全”旁的“更多”按钮,找到并选取“驱动大师”应用。
〖Five〗、基础操作与连接检查重启设备临时性系统故障(如内存占用冲突、驱动临时异常)可能导致花屏,重启可让系统重新初始化,恢复稳定运行。检查连接线缆确认HDMI、VGA、DP等显示接口是否插紧,线缆外皮有无破损或折痕。接触不良是常见原因,重新插拔线缆或更换备用线测试。若使用转接头,需检查转接头是否兼容。
〖Six〗、‘柒’ 显示器突然花屏然后黑屏怎么办 电脑花屏和黑屏解决方法如下:显卡驱动不兼容或损坏,先升级一下显卡驱动试试(下载驱动精灵)。显卡温度过高或显卡不兼容或损坏,如果温度过高清一下灰,如果风扇有问题,更换散热风扇。

显卡异常导致电脑花屏怎么解决
显卡异常导致电脑花屏,可通过以下步骤尝试解决:使用腾讯电脑管家修复驱动问题 下载安装软件:访问腾讯电脑管家官方网站,下载并安装最新版程序(官方网站提供在线安装包,需运行后二次安装)。进入电脑诊所功能:安装完成后打开主界面,点击右上角第三个“电脑诊所”按钮。选取硬件问题分类:在电脑诊所中点击“硬件问题”选项展开分类。
若怀疑显存故障,建议送修专业机构更换显存(个人操作风险较高);显存速度过低(罕见情况)也可能引发花屏,需更换匹配主机速度的显卡。查杀病毒部分病毒发作会导致花屏,但重启电脑可暂时恢复。彻底解决方法为:使用杀毒软件全盘扫描并清除病毒;定期更新系统补丁,避免病毒入侵。
检查并改善显卡散热 简单清灰:首先尝试对显卡进行简单的清灰处理,看是否能解决花屏问题。深度清理与重新涂抹硅脂:如果简单清灰无效,需要拆下显卡散热器,彻底清理显卡表面、散热器底部以及GPU和PCB板之间的缝隙的硅脂,并重新涂抹高质量的硅脂,再重新安装散热器。

电脑突然花屏,怎么恢复啊?
〖One〗、电脑花屏恢复按4个键是Ctrl键、Alt键、Win键、Esc键。Ctrl键:按住Ctrl键不放,然后尝试按下其他键,如Esc键或者字母键来唤醒电脑。Alt键:按住Alt键不放,然后尝试按下其他键或是组合键,如Ctrl+Alt+Del来恢复电脑。
〖Two〗、软重启:尝试进行软重启,也就是关闭电脑并重新启动。有时候,暂时的软件问题可能导致花屏,通过软重启将其清除。 更新显卡驱动程序:检查并确你的笔记本电脑的显卡驱动程序是最新版本。过时的或损坏的显卡驱动程序可能导致显示异常。你可以通过设备管理器或显卡厂商的官方网站下载并安装最新驱动程序。
〖Three〗、通常情况下,数据线出现的故障机率较多,大部份情况,将数据线两个插头换机插一下,大部份情况下就好了。这是由于数据线和显示接触不太好的情况下造成的。如果是主板集成的显卡,那就是主板集显有问题了,一般显示器很少花屏,它是最后一个可以排除的,不过也不排除。
〖Four〗、电脑突然花屏死机的解决方法如下:硬件问题排查与处理若开机时(显示品牌LOGO或主板LOGO阶段)即出现花屏,可能是硬件故障。可按DEL、F2或F12进入BIOS界面,若此处仍花屏,则基本确认硬件问题。检查显示器数据线:优先更换或重插VGA/HDMI线,观察接口是否有断针、破损或氧化痕迹。
〖Five〗、重启电脑,连续按F8键,跳出高级启动菜单,选取进入“安全模式”回车登陆系统,然后在windows下进入显示设置,选取16色状态后,点击“应用”按钮,点击“确定”按钮 (2)重新启动电脑,在windows正常模式下,进入设备管理器,删除显卡驱动程序,重新启动电脑即可。
〖Six〗、电脑突然出现花屏横条闪烁,可按以下步骤排查修复:基础操作与连接检查重启设备临时性系统故障(如内存占用冲突、驱动临时异常)可能导致花屏,重启可让系统重新初始化,恢复稳定运行。检查连接线缆确认HDMI、VGA、DP等显示接口是否插紧,线缆外皮有无破损或折痕。
好了,文章到此结束,希望可以帮助到大家。



还没有评论,来说两句吧...