电脑花屏怎么修?电脑花屏怎么修复win10
本文摘要: 其实电脑花屏怎么修的问题并不复杂,但是又很多的朋友都不太了解电脑花屏怎么修复win10,因此呢,今天小编就来为大家分享电脑花屏怎么修的一些知识,希望可以帮助到大家,下面我们一起来看看这个问题的分析吧!win7专业版电脑花屏win7系统的电脑花屏怎么解决〖One〗、区分花屏出现的时间点若一开机即出...
其实电脑花屏怎么修的问题并不复杂,但是又很多的朋友都不太了解电脑花屏怎么修复win10,因此呢,今天小编就来为大家分享电脑花屏怎么修的一些知识,希望可以帮助到大家,下面我们一起来看看这个问题的分析吧!
win7专业版电脑花屏win7系统的电脑花屏怎么解决
〖One〗、区分花屏出现的时间点若一开机即出现花屏,优先排查显示器或显卡硬件问题。可尝试更换正常显示器测试,若问题依旧则更换显卡,通常可解决。检查显卡驱动状态若刚进入系统时出现花屏,多为显卡驱动异常。
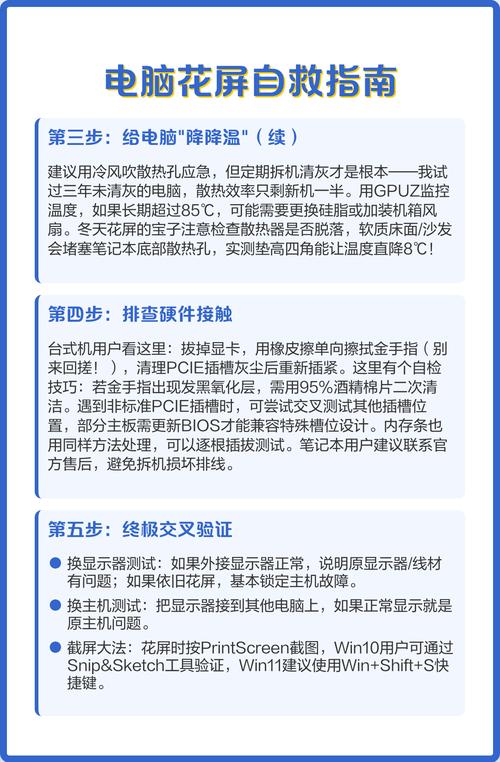
〖Two〗、电脑花屏解决方法:机箱散热不好,显卡温度升高引起的花屏。解决方法就是:检查风扇运转是否正常,给风扇加润滑油,清理机箱内的灰尘,解决散热问题后故障即可排除。
〖Three〗、方法一:检查硬件故障首先,你应该检查电脑的硬件是否正常工作。可以尝试以下步骤:检查电脑显示器的连接线是否松动或损坏,尝试重新连接或更换连接线。 清洁显示器和显卡的接口,确保连接正常。 尝试将电脑连接到另一个显示器,如果问题解决,可能是显示器故障。

解决电脑花屏修复5大步骤
电脑花屏修复的5大步骤如下:使用系统检测工具打开电脑管家等系统管理软件,选取“电脑系统问题检测”菜单,软件会根据当前系统状态进行快速检测。检测速度与电脑配置相关,完成后会生成问题列表。加载专业修复工具在电脑管家的搜索框中输入“驱动精灵”“系统修复工具”等专业软件名称,下载并安装。
解决电脑花屏的修复五大步骤如下: 更新显卡驱动 当电脑在玩游戏或看视频时出现花屏,很可能是因为显卡驱动不兼容或版本过旧。此时,应前往显卡官方网站下载并安装最新的驱动程序,以确保显卡与系统的兼容性。 给电脑降温散热 特别是在炎热的夏季或电脑高负荷运行时,散热不良可能导致花屏。
操作:清理风扇灰尘,涂抹硅胶以增强散热效果,或增加散热风扇等。卸载冲突和不兼容的软件:原因:软件冲突或兼容性差可能导致花屏。操作:卸载冲突软件,安装正版软件,避免软件冲突。额外建议:更换电脑主板:若电脑经常性花屏,可能主板电压不稳,考虑更换主板。
原因:高温环境下,电脑散热性能下降,可能导致花屏。操作:清理风扇灰尘,给CPU涂抹硅胶以增强散热效果,或增加额外的散热风扇。重新拔插内存条:原因:内存条灰尘堆积或接触不良可能导致花屏。操作:关闭电源,取出内存条,清洁金手指和插槽,然后重新插入。

Win7电脑出现花屏的三种修复方法
方法一:检查硬件故障首先,你应该检查电脑的硬件是否正常工作。可以尝试以下步骤:检查电脑显示器的连接线是否松动或损坏,尝试重新连接或更换连接线。 清洁显示器和显卡的接口,确保连接正常。 尝试将电脑连接到另一个显示器,如果问题解决,可能是显示器故障。
区分花屏出现的时间点若一开机即出现花屏,优先排查显示器或显卡硬件问题。可尝试更换正常显示器测试,若问题依旧则更换显卡,通常可解决。检查显卡驱动状态若刚进入系统时出现花屏,多为显卡驱动异常。
win7电脑开机过程中出现花屏的解决方法主要包括以下几点:检查并更新显卡驱动 驱动问题:显卡驱动过时或损坏可能导致开机花屏。建议访问显卡制造商的官方网站,下载并安装与你的显卡型号和操作系统版本相匹配的最新驱动程序。安装步骤:下载驱动后,双击安装程序并按照提示完成安装。
为此,下面教程和大家分享Win7电脑出现花屏的三种修复方法。
Win7系统更新显卡驱动后出现花屏的解决方法:卸载并重新安装显卡驱动 找到设备管理器:在Win7 32位旗舰版系统桌面上,右击“我的电脑”,选取“管理”,进入设备管理器。卸载显卡驱动:在设备管理器中,找到“显示器适配器”并展开,右击其中的显卡设备,选取“卸载”。

电脑花屏怎么办?一分钟教你修好
以下是一些修复电脑花屏的方法:检查并重新连接显示器:关闭电脑和显示器,断开电源;检查显示器连接线是否松动或损坏,如有损坏需更换;重新连接并确保牢固;再打开电脑和显示器查看屏幕是否恢复。
在电脑屏幕的左下角按“开始→程序→附件→记事本”,把下面的文字复制进去,点“另存为”,路径选“桌面”,保存类型为“所有文件”,文件名为“清除系统LJ.bat”,就完成了。记住后缀名一定要是.bat,ok!你的垃圾清除器就这样制作成功了!双击它就能很快地清理垃圾文件,大约一分钟不到。
确保显示器处于没有电源状态,如果刚使用完,断电后静等一分钟左右。把显示器翻过来平放,就是显示面朝下放在桌子上。然后用铁棒或者钢棒,在显示器的背面,贴着背面来回慢慢滑动多次(请确保开始操作前显示器没有连接电源,处于断电状态。)来回多次滑动之后,静等个一分钟,接电开电脑,就好了。
替换法就是将怀疑有故障的部件插在一台好的电脑上测试,如果可以使用这个部件就是好的。如果不能使用,问题就出在这个部件上,更换一个好的部件即可。使用最小系统法,排除硬件故障。最小系统法就是只保留最基本的硬件工作环境,把其它所有的硬件都拔下来,然后开机观察电脑能否启动。

电脑花屏如何修复
如果不经常出现花屏,关机在开机就可以了,比较多开机按F8不动到高级选项出现在松手,选“最近一次的正确配置”回车修复,还不行还原一下系统或重装系统。显示器连线是否插好了或连线有问题,在有就是测试一下显示器是否有问题。检修如果总是不行,检修一下去。
电脑花屏恢复按4个键是Ctrl键、Alt键、Win键、Esc键。Ctrl键:按住Ctrl键不放,然后尝试按下其他键,如Esc键或者字母键来唤醒电脑。Alt键:按住Alt键不放,然后尝试按下其他键或是组合键,如Ctrl+Alt+Del来恢复电脑。
电脑花屏且显卡驱动异常时,可通过修复显卡驱动解决,具体步骤如下:下载驱动管理软件以“电脑管家”为例,下载并安装至Windows 10系统电脑。进入工具箱与电脑诊所打开软件主界面,点击“工具箱”选项,进入后选取“电脑诊所”。
电脑显示器花屏了,修复的方法有修改分辨率、重装驱动、降低整机负载、更换数据线、检查散热器。修改分辨率 由于显示器的分辨率无法支持驱动承载导致电脑花屏,对于电脑花屏这类故障可以重新启动电脑进入安全模式,把显示分辨率改为适合显示器的分辨率后,再次启动电脑即可恢复。
打开电脑,在电脑计算机图标上右击,在右击菜单中选取“设备管理器”。点击设备管理器后,会弹出设备管理器器的界面。然后你会看到很多设备的驱动程序,选取你要卸载的驱动程序,如显卡驱动。右击显卡驱动(显示适配器),在出现的菜单列表中选取“卸载”即可。
显卡驱动不兼容。建议安装显卡最新的官方驱动程序。可能是系统有问题。建议“一键还原系统”或重装系统。恢复BIOS默认值。检查一下内存、显卡是否不兼容或有故障(有时内存故障也花屏)。显卡温度过高造成虚焊或损坏。

电脑花屏怎么办?
〖One〗、如果不经常出现花屏,关机在开机就可以了,比较多开机按F8不动到高级选项出现在松手,选“最近一次的正确配置”回车修复,还不行还原一下系统或重装系统。显示器连线是否插好了或连线有问题,在有就是测试一下显示器是否有问题。检修如果总是不行,检修一下去。
〖Two〗、电脑花屏恢复按4个键是Ctrl键、Alt键、Win键、Esc键。Ctrl键:按住Ctrl键不放,然后尝试按下其他键,如Esc键或者字母键来唤醒电脑。Alt键:按住Alt键不放,然后尝试按下其他键或是组合键,如Ctrl+Alt+Del来恢复电脑。
〖Three〗、鼠标右击“我的电脑”或“计算机”→点击“管理”→点击“设备管理器”,在显卡上点击鼠标右键,点击内容,检查驱动版本 注意:部分机型为双显卡(例如Intel & Nvidia),可在设备管理器中查看 请确认均更新至最新版本 内存异常或兼容性问题 发生问题前,是否曾经更换或者扩充内存。
〖Four〗、检查显卡散热:如开机即花屏,先检查显卡散热。用手感受显存芯片温度,确认显卡风扇是否运转。若散热不佳,考虑更换风扇或在显存上加装散热片。清理显卡插槽与金手指:检查主板显卡插槽是否有灰,用吹风机或软刷清理。检查显卡金手指是否氧化,用橡皮擦擦拭金手指,去除氧化层。
〖Five〗、电脑花屏问题的解决方法主要包括以下几点: 检查线路故障 如果电脑屏幕出现晃动并伴随间隙性变暗,可能是线路故障。仔细检查电源线与显示器之间的接口是否插接稳固,以及电源线是否存在毁损情况。 检查数据线连接 数据线连接不良也可能导致花屏。
〖Six〗、电脑开机花屏的解决方法主要包括以下几点:检查并更新驱动程序 驱动故障是导致电脑花屏的常见原因之一。可以尝试重新安装Microsoft WHQL认证的稳定版驱动程序,避免使用其他软件更新至最新版,以防不兼容导致的问题。检查散热情况 温度过高也可能导致花屏。特别是在炎热的夏天,或者散热器出现问题时。

电脑花屏如何解决
〖One〗、如果不经常出现花屏,关机在开机就可以了,比较多开机按F8不动到高级选项出现在松手,选“最近一次的正确配置”回车修复,还不行还原一下系统或重装系统。显示器连线是否插好了或连线有问题,在有就是测试一下显示器是否有问题。检修如果总是不行,检修一下去。
〖Two〗、电脑花屏恢复按4个键是Ctrl键、Alt键、Win键、Esc键。Ctrl键:按住Ctrl键不放,然后尝试按下其他键,如Esc键或者字母键来唤醒电脑。Alt键:按住Alt键不放,然后尝试按下其他键或是组合键,如Ctrl+Alt+Del来恢复电脑。
〖Three〗、电脑花屏可通过更新和管理驱动、利用在线维修选项、删除问题驱动及硬件扫描等方法解决。具体如下:更新和管理驱动 打开电脑管家,找到右侧工具栏,输入“驱动”关键字快速查找(首次使用需下载安装插件)。点击“驱动程序”,选取“驱动检测”选项,等待扫描完成后,下载并安装缺失的驱动。
〖Four〗、由于机箱散热不好,导致显卡温度升高引起的花屏 。解决方法就是,排除散热问题。检查风扇运转是否正常,给风扇加油,清理机箱内的灰尘,解决散热问题后故障即可排除。由于显卡或者显示器不支持高分辨率造成的解决方法。
好了,关于电脑花屏怎么修和电脑花屏怎么修复win10的问题到这里结束啦,希望可以解决您的问题哈!



还没有评论,来说两句吧...