电脑开机一长两短是什么故障,电脑开机一长两短报警怎么解决
本文摘要: 本篇文章给大家谈谈电脑开机一长两短是什么故障,以及电脑开机一长两短报警怎么解决对应的知识点,文章可能有点长,但是希望大家可以阅读完,增长自己的知识,最重要的是希望对各位有所帮助,可以解决了您的问题,不要忘了收藏本站喔。电脑开机报警声音一长二短电脑开机一长两短报警音如何解决〖One〗、长1短:R...
本篇文章给大家谈谈电脑开机一长两短是什么故障,以及电脑开机一长两短报警怎么解决对应的知识点,文章可能有点长,但是希望大家可以阅读完,增长自己的知识,最重要的是希望对各位有所帮助,可以解决了您的问题,不要忘了收藏本站喔。
电脑开机报警声音一长二短电脑开机一长两短报警音如何解决
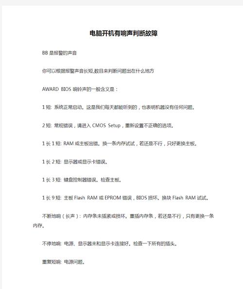
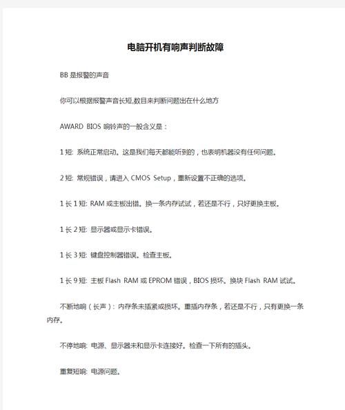
〖One〗、长1短: RAM或主板出错。换一条内存试试,若还是不行,只好更换主板。 1长2短: 显示器或显示卡错误。 1长3短: 键盘控制器错误。检查主板。 1长9短: 主板Flash RAM或EPROM错误,BIOS损坏。换块Flash RAM试试。 不断地响(长声): 内存条未插紧或损坏。重插内存条,若还是不行,只有更换一条内存。
〖Two〗、打开音响你开机等发出一长二短的声音后看能否听到进入系统的声音,如果能听到等几分钟再关机重新能顺利开启那就是硬盘预热情况。
〖Three〗、一短:系统正常启动。 两短:CMOS设置错误,需重新设置。 一长一短:内存或主板错误。 一长两短:显示器或显卡错误。 一长三短:键盘控制器错误。 一长九短:主板BIOS的FLASH RAM或EPROM错误。 2)AMI的BIOS设定为: 一短:内存刷新故障。 两短:内存ECC校验错误。 三短:系统基本内存检查失败。 四短:系统时钟出错。
〖Four〗、解决方法:重新拔插显卡。如果拔插后,问题解决,就是显卡松动,没有插好造成。如果问题没有解决,找一块无问题显卡,插入。如果问题依旧,考虑显卡插槽问题,这需要维修或者更换主板。以前正常开机的话,对显卡和显示器兼容的问题不需要考虑。
〖Five〗、哪就显卡出现虚焊,或者显卡损坏,哪就要更换显卡或者修理主板的显卡即可。(3)如果上面的处理了还是一长二短,哪就有可能是屏线折断或者接触不良,造成没有图像信号传送到屏幕上显示,也就是黑屏而导致的一长二短报警,处理方法:让维修笔记本的人重新插好屏线,或者更换屏线。
〖Six〗、电脑发出一长两短报警声解决方法:除尘,打开电脑机箱盖子,将显卡拔下来,用除尘刷清理显卡或显卡插槽周围的灰尘。检查金手指,用橡皮擦拭显卡的金手指,再将显卡重新插入插槽并固定好,重启电脑查看故障是否排除。若故障依旧存在,则可能是显卡芯片损坏,可将其插到另一个正常的电脑上进行测试。

电脑开机时,一长两短,把显卡拔下来还是报一长两短。
电脑开机,一般出现一长两短的警报,这是代表显示器或者显卡出现问题了,但主要是指显卡的原因。
拔下显卡后,使用酒精或橡皮擦清洁金手指部位,然后重新插回。电脑发出一长两短的警报声,这通常意味着显示器或显卡存在问题。请检查显卡连接是否牢固,若仍然无法解决问题,可能需要更换显卡。如果警报声为一长一短,则表明内存条或主板可能出现故障。
开机时出现一长两短声音故障原因:可能是显卡松动或显卡错误(或损坏)。处理办法:打开机箱,把显卡重新拿下来重新装一下;要检查AGP插槽内是否有小异物,否则会使显卡不能插接到位;对于使用语音报警的主板,应仔细辨别语音提示的内容,再根据内容解决相应故障。
可能是显卡问题。电脑故障诊断:电脑开机发出一长两短报警声,一般来说是显卡问题造成的,一般是由于显卡与主板之间接触不良或显卡周围的灰尘过多引起的。电脑发出一长两短报警声解决方法:除尘,打开电脑机箱盖子,将显卡拔下来,用除尘刷清理显卡或显卡插槽周围的灰尘。
主机开机时出现一长两短的声音,在当前最常见的AWARD和兼容性BIOS中,这代表“显示器或显卡错误”,若是主板集成显卡,则还与内存错误有关。

电脑开机提示1长2短是什么意思?如何解决?
响两声是1长1短:内存或主板出错。换一条内存试试,若还是不行,只好更换 主板。响两声:常规错误,请进入CMOS Setup,重新设置不正确的选项。这是电脑在自检,如发现错误,给操作者提示或警告。相同的还有:1长2短:显示器或显示卡错误。1长3短:键盘控制器错误。1长9短:主板 Flash RAM或EPROM错误,BIOS损坏。不断地响(长声):内存条未插紧或损坏。
开机时出现一长两短声音故障原因:可能是显卡松动或显卡错误(或损坏)。处理办法:打开机箱,把显卡重新拿下来重新装一下;要检查AGP插槽内是否有小异物,否则会使显卡不能插接到位;对于使用语音报警的主板,应仔细辨别语音提示的内容,再根据内容解决相应故障。
一长两短是显示器或显卡故障。通常是显卡的故障居多。可先关掉电脑,拆下机箱,然后洗一下手去除静电,再将显卡拔下来,将金手指用学生橡皮擦干净后(注意不能留有任何遗留物)再插上去看看(注意要插到底听到咔嚓声且两旁的扣子自动扣牢)。

开机后主机发出一长两短的声音是怎么回事?
〖One〗、六短声,键盘控制器错误。如果是键盘没插上,那好办,插上就行;如果键盘连接正常但有错误提示,则不妨换一个好的键盘试试;否则就是键盘控制芯片或相关的部位有问题了。 七短声,系统实模式错误,不能切换到保护模式。这也属于主板的错。 八短声,显存读/写错误。显卡上的存贮芯片可能有损坏的。
〖Two〗、不断地响(长声): 内存条未插紧或损坏。重插内存条,若还是不行,只有更换一条内存。 不停地响: 电源、显示器未和显示卡连接好。检查一下所有的插头。你的显然是显示器有问题。再借个显示器试试,就可以确认。
〖Three〗、主机开机时出现一长两短的声音,在当前最常见的AWARD和兼容性BIOS中,这代表“显示器或显卡错误”,若是主板集成显卡,则还与内存错误有关。

电脑开机2声短报警开不了机,怎么回事?
电脑开机两声短报警且开不了机,过一会风扇不转,可能有以下几种情况。 **内存问题**:内存松动、接触不良或者损坏都可能导致这种情况。可以打开机箱,把内存拔下来,用橡皮擦一擦金手指,然后再重新插好,看是否能解决问题。 **主板故障**:主板上的某些元件出现故障,也可能引发报警和风扇异常。
电脑开机2声短报警且无法开机,过一会风扇不转,可能是电源、内存、主板/CPU故障或BIOS设置异常导致,需逐步排查。 电源问题电源供电不足或故障可能导致主板保护性断电,表现为开机报警后风扇停转。操作建议:断开所有非必要外设(如硬盘、光驱),仅保留主板、CPU、内存、电源,观察是否仍报警。
电脑开机两声短报警且开不了机,风扇随后不转,可能有以下几种情况。 内存问题:内存接触不良是常见原因。比如内存条金手指氧化,会导致电脑无法正常识别内存。可以打开机箱,将内存条拔出,用橡皮擦仔细擦拭金手指部分,去除氧化层,然后重新插好,看是否能解决问题。
电脑开机2声短报警开不了机的原因是显卡问题造成的。电脑开机发出一长两短报警声启动不了,显示器也不出现任何画面。一般来说是显卡问题造成的,一般是由于显卡与主板之间接触不良或显卡周围的灰尘过多引起的。
电脑主机无法开机,并发出一短一长的声音是内存条报错发出的滴滴滴声音。可能原因是:内存条金手指被氧化导致接触不良;主板或者其他硬件出现故障。解决办法:打开主机后盖,取下内存条用橡皮擦擦拭金手指后,再尝试是否恢复正常;主板或者其他硬件出现问题,建议到电脑维修店,让专业的人检测问题。
电脑开机一长两短是什么故障的介绍就聊到这里吧,感谢你花时间阅读本站内容,更多关于电脑开机一长两短报警怎么解决、电脑开机一长两短是什么故障的信息别忘了在本站进行查找哦。



还没有评论,来说两句吧...