电脑开机5声报警怎么解决,电脑开机响五声怎么办
本文摘要: 大家好,今天来为大家分享电脑开机5声报警怎么解决的一些知识点,和电脑开机响五声怎么办的问题解析,大家要是都明白,那么可以忽略,如果不太清楚的话可以看看本篇文章,相信很大概率可以解决您的问题,接下来我们就一起来看看吧!戴尔电脑开机之后报警5声笔记本报警五声,应该是主板实时时钟出现问题,进入系统查看...
大家好,今天来为大家分享电脑开机5声报警怎么解决的一些知识点,和电脑开机响五声怎么办的问题解析,大家要是都明白,那么可以忽略,如果不太清楚的话可以看看本篇文章,相信很大概率可以解决您的问题,接下来我们就一起来看看吧!
戴尔电脑开机之后报警5声
笔记本报警五声,应该是主板实时时钟出现问题,进入系统查看时间是否正确,另外主板接触不良也会引起这个问题。解决方法:主板换电池,可解决关机时的时钟继续走的问题。通过软件同步时钟。开启系统同步时钟功能,只要连互联网就会自动联网。
如果声音是快速短声响五次,有可能是CPU出现错误。如果声音是快速短声响六次,有可能是键盘控制器错误。如果声音是快速短声响七次,有可能是系统实模式错误。如果声音是快速短声响八次,有可能是显示内存错误。如果声音是快速短声响九次,有可能是BIOS芯片检验错误。
戴尔电脑开机报警5声的原因可能是主板实时时钟问题或内存错误,解决办法包括以下几种:主板实时时钟问题:检查时间:进入系统查看时间是否正确。主板接触不良:检查主板连接是否稳固,确保没有松动。更换主板电池:主板电池耗尽可能导致时钟问题,更换新电池可解决。

开机5声报警怎么解决
一般来说,5声短响是CPU出错,不是内存也不是主板。CPU出错一般是BIOS电池供电不足或者灰尘太大导致温度过高,可以换个电池,再清清灰。打开机箱,将内存条拔下坐下清洁,请检测内存条和显卡是否接触不良,再开机。
解决方法:主板换电池,可解决关机时的时钟继续走的问题。通过软件同步时钟。开启系统同步时钟功能,只要连互联网就会自动联网。笔记本主板电池没有电了,当主板电池低到6V,而导问至的COMS随机贮储器无法保存数据,这样时间和日期也无法保存,而引起的报警声。处理方法:就是更换主板纽扣电池即可。
修复办法:重新换个cpu,应该不会再出现五声报警声音。
综上所述,通过清理内存插槽、清洁内存条金手指、重新安装内存条以及开机测试等步骤,通常可以解决开机5声报警的问题。

电脑开机响5声电脑开机5声报警怎么解决
不断地响(长声):内存条未插紧或损坏。重插内存条,或更换内存。AMIBIOS1短:内存刷新失败。更换内存条。2短:内存ECC较验错误。在CMOSSetup中将内存关于ECC校验的选项设为Disabled就可以解决,不过最根本的解决办法还是更换一条内存。3短:系统基本内存检查失败。换内存。4短:系统时钟出错。5短:CPU出现错误。
解决方法:主板换电池,可解决关机时的时钟继续走的问题。通过软件同步时钟。开启系统同步时钟功能,只要连互联网就会自动联网。笔记本主板电池没有电了,当主板电池低到6V,而导问至的COMS随机贮储器无法保存数据,这样时间和日期也无法保存,而引起的报警声。处理方法:就是更换主板纽扣电池即可。
检查硬件:尽管电脑能够正常开机,仍然建议对发出警告的硬件进行检查,确保其正常工作。更新驱动程序:尝试更新相关硬件的驱动程序,以解决可能的兼容性问题。寻求专业帮助:如果警告声持续出现,且无法确定具体原因,比较好联系专业的技术支持人员进行进一步的诊断和维修。
修复办法:重新换个cpu,应该不会再出现五声报警声音。
解决方法: 清理内存条:关闭电源,打开电脑机箱,找到内存条,用皮老虎清理主板上的内存条插槽。 擦拭内存条金手指:用橡皮擦轻轻擦拭内存条的金手指部分,去除氧化层和污垢。 重新插回内存条:将擦拭干净的内存条插回主板的内存卡槽中,确保内存条插紧,听到“啪”一声代表放置正确。

电脑开机5声报警怎么解决
〖One〗、一般来说,5声短响是CPU出错,不是内存也不是主板。CPU出错一般是BIOS电池供电不足或者灰尘太大导致温度过高,可以换个电池,再清清灰。打开机箱,将内存条拔下坐下清洁,请检测内存条和显卡是否接触不良,再开机。
〖Two〗、解决方法:主板换电池,可解决关机时的时钟继续走的问题。通过软件同步时钟。开启系统同步时钟功能,只要连互联网就会自动联网。笔记本主板电池没有电了,当主板电池低到6V,而导问至的COMS随机贮储器无法保存数据,这样时间和日期也无法保存,而引起的报警声。处理方法:就是更换主板纽扣电池即可。
〖Three〗、修复办法:重新换个cpu,应该不会再出现五声报警声音。
〖Four〗、解决方法: 清理内存条:关闭电源,打开电脑机箱,找到内存条,用皮老虎清理主板上的内存条插槽。 擦拭内存条金手指:用橡皮擦轻轻擦拭内存条的金手指部分,去除氧化层和污垢。 重新插回内存条:将擦拭干净的内存条插回主板的内存卡槽中,确保内存条插紧,听到“啪”一声代表放置正确。
〖Five〗、检查CPU和散热系统:如果问题依旧存在,建议检查CPU的散热情况,确保散热器正常工作且CPU温度正常。同时,检查CPU的相关设置和硬件连接是否有问题。调整系统时钟:如果怀疑是系统时钟错误导致的问题,可以进入系统设置调整时钟设置。通过以上步骤,通常可以解决电脑开机报警响5声的问题。

电脑开机出现五声报警声音是什么意思??
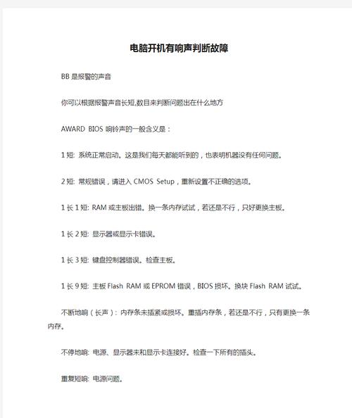
〖One〗、电脑cpu出现问题。拓展:不同声音代表不同的问题:(1)1短声 -- 系统正常启动。(2)2短声 -- 常规错误。应进入CMOS重设错误选项。(3)1长1短声 -- RAM或主板出错。(4)1长2短声 -- 显示器或显卡错误。(5)1长3短声 -- 键盘控制器出错。(6)1长9短声 -- 主板FlashRAM或EPROM错误。
〖Two〗、电脑开机时会连续响5声是AWARD的BIOS报警声: 1短: 系统正常启动。这是我们每天都能听到的,也表明机器没有任何问题。2短: 常规错误,请进入CMOS Setup,重新设置不正确的选项。1长1短: RAM或主板出错。换一条内存试试,若还是不行,只好更换主板。1长2短: 显示器或显示卡错误。1长3短: 键盘控制器错误。
〖Three〗、笔记本报警五声,应该是主板实时时钟出现问题,进入系统查看时间是否正确,另外主板接触不良也会引起这个问题。解决方法:主板换电池,可解决关机时的时钟继续走的问题。通过软件同步时钟。开启系统同步时钟功能,只要连互联网就会自动联网。
〖Four〗、原因:内存条不足:当电脑运行的任务超出了内存条的承载能力时,电脑会发出报警声。CPU问题:CPU超负荷运转或温度过高,也可能导致电脑开机报警。此外,CPU的相关设置或硬件问题也可能引发报警。

电脑开机5声滴滴响,无法运行
电脑开机响5声重启,一般来说有以下主要原因:一般来说,5声短响是CPU出错,不是内存也不是主板。CPU出错一般是BIOS电池供电不足或者灰尘太大导致温度过高,可以换个电池,再清清灰。打开机箱,将内存条拔下坐下清洁,请检测内存条和显卡是否接触不良,再开机。
电脑开机时出现5声滴滴响且无法正常运行,通常指示着硬件方面存在问题。以下是可能的解决步骤:清理金手指和主板灰尘:操作:将内存条取出,使用橡皮擦轻轻擦拭其金手指部分,去除氧化层和污垢,然后重新插入。同时,清理主板上的灰尘,特别是内存条插槽附近的区域。
电脑cpu出现问题。拓展:不同声音代表不同的问题:(1)1短声 -- 系统正常启动。(2)2短声 -- 常规错误。应进入CMOS重设错误选项。(3)1长1短声 -- RAM或主板出错。(4)1长2短声 -- 显示器或显卡错误。(5)1长3短声 -- 键盘控制器出错。
电脑开机时发出滴滴响5声,可能是因为显卡接触不良。这时可以尝试将机箱放倒,重新安装显卡,并用螺丝固定,显卡的方向可以稍微倾斜一些对准CPU。这是关键步骤。如果上述方法依然无效,可能是显卡虚焊导致的问题。这时需要使用热风枪进行焊接处理,热风枪是一种专业的焊接工具,可以在电脑维修店找到。
电脑开机报警5声滴滴滴通常表示硬件故障,可能是电脑内部某个部件出现了问题。常见的原因包括内存损坏、显卡故障等等。另外,显示器不亮也有可能是与报警声有关,因为有些电脑报警声和显示器信号是有关联的。如果电脑主板出现故障,也会导致显示器无法正常工作。

电脑主机开机一直响五声电脑开机5声报警怎么解决
〖One〗、一般来说,5声短响是CPU出错,不是内存也不是主板。CPU出错一般是BIOS电池供电不足或者灰尘太大导致温度过高,可以换个电池,再清清灰。打开机箱,将内存条拔下坐下清洁,请检测内存条和显卡是否接触不良,再开机。
〖Two〗、检查硬件:尽管电脑能够正常开机,仍然建议对发出警告的硬件进行检查,确保其正常工作。更新驱动程序:尝试更新相关硬件的驱动程序,以解决可能的兼容性问题。寻求专业帮助:如果警告声持续出现,且无法确定具体原因,比较好联系专业的技术支持人员进行进一步的诊断和维修。
〖Three〗、解决方法:清理内存条:首先关闭电源,打开电脑机箱,找到内存条,用皮老虎等工具清理主板上的内存条插槽,确保没有灰尘或杂物影响内存条的正常工作。擦拭内存条金手指:使用橡皮擦轻轻擦拭内存条的金手指部分,以去除氧化层或污垢,然后重新插回主板的内存卡槽中。
〖Four〗、解决方法: 清理内存条:关闭电源,打开电脑机箱,找到内存条,用皮老虎清理主板上的内存条插槽。 擦拭内存条金手指:用橡皮擦轻轻擦拭内存条的金手指部分,去除氧化层和污垢。 重新插回内存条:将擦拭干净的内存条插回主板的内存卡槽中,确保内存条插紧,听到“啪”一声代表放置正确。
〖Five〗、综合上述判断,大概是cpu位置的问题,可以拆开机箱检查解决问题。F. 电脑开机时会滴滴的连续响5声 怎么回事 摘要亲(一)电脑开机一次响五下,这代表出现实时时钟故障。
〖Six〗、拓展:不同声音代表不同的问题:(1)1短声 -- 系统正常启动。(2)2短声 -- 常规错误。应进入CMOS重设错误选项。(3)1长1短声 -- RAM或主板出错。(4)1长2短声 -- 显示器或显卡错误。(5)1长3短声 -- 键盘控制器出错。(6)1长9短声 -- 主板FlashRAM或EPROM错误。

开机主板5声报警
〖One〗、开机主板发出5声报警,通常表示CPU存在问题,不同BIOS版本下含义略有差异,也可能是内存错误(5短声加1长声的情况)。Award BIOS当使用Award BIOS时,开机出现5短声报警,这明确提示CPU故障。此时,应首先检查cpu插座,查看是否存在松动、接触不良或者物理损坏等情况。
〖Two〗、电脑开机响5声重启,一般来说有以下主要原因:一般来说,5声短响是CPU出错,不是内存也不是主板。CPU出错一般是BIOS电池供电不足或者灰尘太大导致温度过高,可以换个电池,再清清灰。打开机箱,将内存条拔下坐下清洁,请检测内存条和显卡是否接触不良,再开机。
〖Three〗、长3短声 -- 键盘控制器出错。(6)1长9短声 -- 主板FlashRAM或EPROM错误。 (7)不间断长声 -- 内存未插好或有芯片损坏。修复办法:重新换个cpu,应该不会再出现五声报警声音。
电脑开机5声报警怎么解决和电脑开机响五声怎么办的问题分享结束啦,以上的文章解决了您的问题吗?欢迎您下次再来哦!



还没有评论,来说两句吧...