电脑一开机噪音很大怎么处理,电脑开机后噪音很大怎么办
本文摘要: 大家好,感谢邀请,今天来为大家分享一下电脑一开机噪音很大怎么处理的问题,以及和电脑开机后噪音很大怎么办的一些困惑,大家要是还不太明白的话,也没有关系,因为接下来将为大家分享,希望可以帮助到大家,解决大家的问题,下面就开始吧!联想电脑开机后风扇声音很大怎么处理〖One〗、首先,检查电脑是否处于高温...
大家好,感谢邀请,今天来为大家分享一下电脑一开机噪音很大怎么处理的问题,以及和电脑开机后噪音很大怎么办的一些困惑,大家要是还不太明白的话,也没有关系,因为接下来将为大家分享,希望可以帮助到大家,解决大家的问题,下面就开始吧!
联想电脑开机后风扇声音很大怎么处理
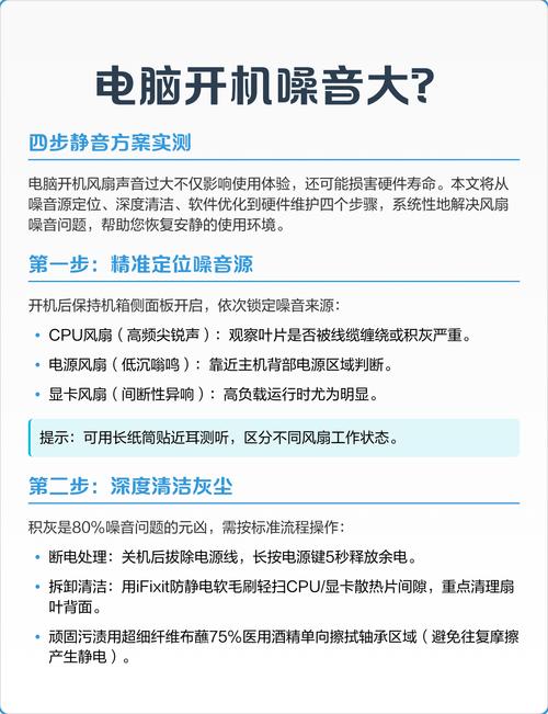
〖One〗、首先,检查电脑是否处于高温环境。若电脑放置在通风不佳或温度较高的地方,会导致风扇为散热加速运转,从而产生较大噪音。可将电脑移至凉爽通风处,看风扇声音是否减小。其次,清理电脑内部灰尘。灰尘积累过多会影响风扇正常运转,增加摩擦产生噪音。
〖Two〗、联想台式机风扇声音大可以按以下方法调节:清理灰尘与润滑风扇:首先要给电脑断电,然后打开机箱侧板。使用软毛刷或者压缩空气对风扇叶片以及散热片上的灰尘进行清理,因为积灰可能会导致风扇卡顿产生噪音。
〖Three〗、清理电脑灰尘:使用吹风机冷风档,对电脑内部各部件吹拂,重点是风扇及散热片。长时间积累的灰尘会影响风扇转速和散热效果。像CPU散热片上的灰尘过多,会使CPU温度升高,风扇为加强散热而加速运转,产生异常声音。
〖Four〗、清洁散热系统:电脑长时间使用后,散热片和风扇会积累灰尘,阻碍空气流通,导致散热不良,风扇需高速运转来散热,从而产生较大噪音。可使用专业工具,如小刷子、气吹等,清理电脑内部的风扇和散热口,确保散热效果良好。调整电源管理设置:电源管理设置会影响CPU和显卡的运行频率。

电脑受潮开机声大为什么我的电脑主机声音特别大
〖One〗、电源风扇有灰尘或者老化导致的电脑主机声音大 电源也是配有风扇散热的,所以时间长了也会积下灰尘或者老化。由于电源风扇都是封装在电源内部的,所以清理电源风扇灰尘比较麻烦一点。 比较好用电脑维修专用的吹风机把灰尘吹出来,如果没有,家里的电吹风也可以代替,但不能让风的温度过热,比较好是冷风。
〖Two〗、你说的很盲目~ 我也不清楚你到底说的在什么情况下出现的响声~~ 一般情况下只有3总可能~ 第一:内存报警。(在这个情况下,电脑是不可能进入系统的~响声是:一声长报警) 第二:显卡报警(在这总情况下,也是不可以进入系统的。
〖Three〗、电脑运行的程序很多,CPU工作量大,需要散热,所以风扇转速很高,声音很大; 通风口堵塞,通风口空气流动不畅的话,CPU就不能很好散热,而导致风扇需要高速旋转才能把热量带走; 电脑内部灰尘较多,导致散热不畅,风扇高速旋转,声音大; CPU风扇长期工作,缺少润滑油而导致的声音大。
〖Four〗、如果声音来自机箱,基本就是电源的问题,功率不够或者电源变压部分的故障。换个大功率电源吧。
〖Five〗、内存刷新失败。一般是内存条接触不好,拔出清洁(用新钞票夹住金属脚来回几次)干净重新装入即可。
〖Six〗、开机出现黄屏,然后总是自动关机,机箱风扇哪里声音较大就是受潮的表现。经营时间的长短是评价一个虚拟主机提供商的重要标准。是否拥有机房,是否拥有一个可靠稳定。

电脑开机机箱噪音一直很大但是只要重启声音又小了怎么回事?
〖One〗、电脑开机时机箱噪音较大,但重启后声音变小,这问题可能源于多个因素。首先,噪音来源可能为风扇,包括CPU风扇、电源风扇或显卡风扇。可以尝试打开机箱,开机时用手轻触风扇支架,若感觉到明显的震动,这表示风扇可能是噪音的来源。同时,通过耳朵听,也可初步判断风扇是否运转正常。如果风扇似乎没有明显的异常,那么问题可能出在电源上。
〖Two〗、原因:风扇密封不严,灰尘容易进入风扇内部,加剧磨损并导致噪音增大。解决方法:定期清理风扇内部的灰尘,确保风扇运行顺畅。您已经清理了CPU风扇,这是一个很好的开始,建议也检查并清理其他机箱风扇。风扇润滑不足:原因:风扇长时间运行后,润滑油可能减少或变质,导致风扇转动不畅,产生噪音。
〖Three〗、电脑机箱在开机时风扇发出特别响的声音,可能是因为螺丝松动导致的。此外,可能是由于风扇缺少润滑油,缺少润滑的情况下风扇转动会发出较大的声音。你拍打机箱时,可能是因为震动使得风扇内部的转子位置发生了变化,从而暂时消除了声音。如果给风扇添加一些润滑剂,风扇转动时的声音可能会显著减小。
〖Four〗、第一次开机噪音的原因是由于风扇缺油老化造成的 主机内包括电源风扇、CPU风扇、显卡风扇。

笔记本电脑开机风扇转速高怎么办为什么电脑刚启动的时候风扇声音很大转...
可能是笔记本电脑当前有多个软件同时运行导致处理器、显卡等硬件负荷过大,笔记本电脑需要加大风扇转速来保证散热。这种情况下如果电脑处理器、显卡的温度在75摄氏度以下,可以不用理会;如果硬件扥温度达到80摄氏度以上,就需要关闭部分软件。
电脑风扇一开机就转速很大可能有以下几种情况: **散热需求高**:电脑刚开机时,硬件如CPU、显卡等会迅速升温,此时风扇需要快速运转来为它们散热,以保证硬件在合适的温度范围内工作,防止因过热导致性能下降甚至损坏。
建议你清理一下风扇,必要时用纯酒精清洗风扇轴 并加油。 下载一个温度检测软件,看看笔记本温度到底有多高。 风扇一直装没什么问题,不会对笔记本有损害的。只要笔记本温度不过高就行了。(2)电脑开机的时候风扇全速运转 电脑风扇又称为散热风扇,一般用于散热。提供给散热器和机箱使用。

电脑开机后很大的噪音怎么处理
电脑主机噪音很大的解决方法。清理电源风扇灰尘准备机油和牙签,把电源从机箱上面卸载下来,然后把电源的外壳打开并且将风扇卸下来。找到灰尘狙击的地方,用轻柔的刷子把脏的地方刷干净,清理完成后,在风扇正面一般会有卷标,将卷标揭开,用牙签蘸取机油在卷标下面的轴承上。然后把卷标粘回去,再把电源还原,装回去。
首先,定位噪音来源:机箱尾部中上部噪音:这通常是机箱电源风扇的问题。可以尝试拆下风扇,为其添加一些润滑油以减少摩擦噪音。如果没有专用的润滑油,临时使用花生油或橄榄油也是一种替代方案,但需注意定期更换为专用润滑油以避免长期影响风扇性能。机箱尾部中下部噪音:这个位置通常是显卡所在。
电脑中的某个风扇(包括电源风扇)有问题了,坏了。肯定是开机时响得大,后面慢慢就变好了,这是因为风扇的轴承没油了,刚开机的时候轴承和外面的套子缝隙很紧密,导致声音过于大,转动了一段时间之后,由于热胀冷缩使得空隙增大了,声音就小了。
首先,检查电脑是否处于高温环境。若电脑放置在通风不佳或温度较高的地方,会导致风扇为散热加速运转,从而产生较大噪音。可将电脑移至凉爽通风处,看风扇声音是否减小。其次,清理电脑内部灰尘。灰尘积累过多会影响风扇正常运转,增加摩擦产生噪音。
使用笔记本散热器:如果清理和调整后,问题仍然存在,可以考虑使用笔记本散热器。散热器能够为笔记本提供额外的散热支持,减少内部散热负担,从而降低风扇转速,减少噪音产生。通过以上方法,可以有效解决笔记本电脑开机时的嗡嗡嗡噪音问题,提升电脑使用体验。如果问题依然存在,建议联系专业维修人员进行检查和维修。
电脑开机后出现很大的噪音,可以按以下步骤进行处理:确定噪音来源:机箱尾部中上部:可能是机箱电源风扇的问题。可以尝试拆下风扇并添加一些润滑油。机箱尾部中下部:可能是显卡风扇的问题。检查风扇质量,添加润滑油或更换风扇。硬盘位置:如果硬盘上装有风扇,考虑是否由该风扇引起。

电脑开机响声大过一会就好了电脑开机时候总是嗡嗡响过一会就好了是怎么...
〖One〗、或风扇本身质量不是太好,风扇的转子跟支架之间的间隙已经磨大了,风扇在停止的时候转轴停的位置已经不在正确的位置上,开机后声音大就是因为转轴的位置不对,引起了噪声,而转动一段时间后转轴会向压力小的、摩擦力小的部位移搭盯型动,声音也就小了。 虽然可以通过去除灰尘、加油等办法来解决,但时间不长又会“复发”。
〖Two〗、是因为风扇轴承没油了,刚开机时轴承和外面的套子缝隙很紧,导致声音很大,转动一段时间后,由于热胀冷缩空隙增大声音就小了。解决办法一是打开机箱找出响声大的风扇给轴承加点油,不过管不了多长时间,二是换一个新风扇。
〖Three〗、电脑刚一开机主机就“嗡嗡”叫得很响,过一会儿就没事了,这通常是因为电脑主机内的风扇在启动时进行了自检和加速转动。在电脑开机的过程中,主机内的各个部件会进行初始化,其中包括散热风扇。风扇在电脑刚开机时会进行自检,这个过程中它会以较高的速度转动,以确保自身正常工作。

电脑开机时风扇声音大电脑开机风扇声音特别大怎么解决
电脑中的某个风扇(包括电源风扇)有问题了,坏了。肯定是开机时响得大,后面慢慢就变好了,这是因为风扇的轴承没油了,刚开机的时候轴承和外面的套子缝隙很紧密,导致声音过于大,转动了一段时间之后,由于热胀冷缩使得空隙增大了,声音就小了。
显卡风扇响声很大怎么解决电脑显卡风扇响噪音大的解决教程解决方法一:清理电脑散热区清理电脑内的灰尘,可以有效降低计算机的发热量,从而降低显卡风扇的使用频率,使得显卡风扇声音变小一点;一般来说,出风口会聚集了许多的灰尘,建议将散热组件拆下来清理,或者使用毛刷将灰尘去除。
电脑主机噪音大怎么办电脑主机噪音很大的解决方法。清理电源风扇灰尘准备机油和牙签,把电源从机箱上面卸载下来,然后把电源的外壳打开并且将风扇卸下来。
解决方法:尝试给风扇上油,改善其润滑度,减少磨损和摩擦。需要润滑的包括电源风扇、CPU风扇以及显卡风扇等。综上所述,电脑主机开机时风扇声音特别大,可能是由于灰尘积累、温度过低或风扇润滑不足等原因造成的。
解决方法:清除灰尘 一般而言,新买来的风扇总是噪声较小,而使用一段时间后会明显变大。当CPU风扇高速旋转时,漩涡效应使得灰尘很容易附着在风扇上。毫无疑问,此时将CPU风扇拆下来好好清洗一番是很有必要的,而且在清除灰尘时,大家要注意风扇背面与散热片的夹缝,这里是最容易遗忘的。
好了,文章到这里就结束啦,如果本次分享的电脑一开机噪音很大怎么处理和电脑开机后噪音很大怎么办问题对您有所帮助,还望关注下本站哦!



还没有评论,来说两句吧...