电脑为什么会突然自动重启,电脑突然自动重启的原因?
本文摘要: 各位老铁们,大家好,今天由我来为大家分享电脑为什么会突然自动重启,以及电脑突然自动重启的原因的相关问题知识,希望对大家有所帮助。如果可以帮助到大家,还望关注收藏下本站,您的支持是我们最大的动力,谢谢大家了哈,下面我们开始吧!电脑为什么会无缘无故的自动重启?电源故障:可能会出现自动重启的情况、当电...
各位老铁们,大家好,今天由我来为大家分享电脑为什么会突然自动重启,以及电脑突然自动重启的原因的相关问题知识,希望对大家有所帮助。如果可以帮助到大家,还望关注收藏下本站,您的支持是我们最大的动力,谢谢大家了哈,下面我们开始吧!
电脑为什么会无缘无故的自动重启?
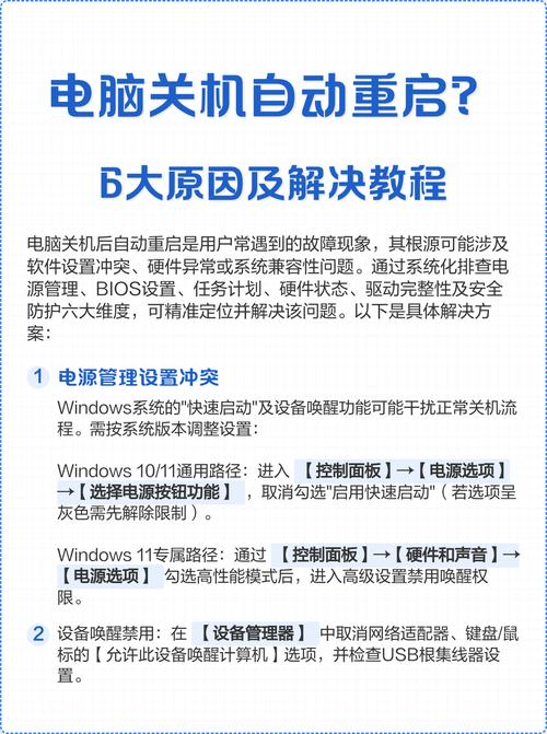
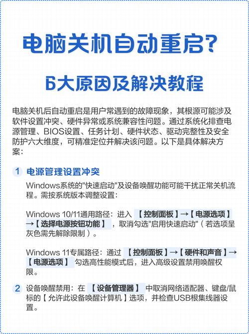
电源故障:可能会出现自动重启的情况、当电脑供电不稳定或电源老化时。CPU过热:电脑可能会自动重启以保护硬件,如果CPU过热。软件冲突导致的自动重启 病毒感染:及时进行杀毒操作是解决问题的关键、恶意软件可能会导致电脑自动重启。
驱动没有安装正确,(安装了不匹配的驱动文件,没有按照程序要求完成驱动安装过程,意外重启);内存冲突(这是由于安装的驱动的兼容性导致的);操作系统文件损坏;硬件故障。解决方法:如果是驱动故障,需要卸载驱动程序,删除驱动文件,否则重复安装会无效。
电脑无缘无故重启的原因有多种,主要包括电脑木马病毒、系统文件损坏、程序不兼容或系统更新问题、以及硬件故障。以下是针对这些问题的解决方法:原因及解决方法:电脑木马病毒:原因:如“冲击波”病毒等,会提示系统将在一段时间后自动启动。解决方法:使用安全杀毒软件对电脑进行全盘扫描及系统修复。
操作系统问题:系统文件损坏或设置不当可能导致电脑不稳定,从而引发重启。 病毒感染:某些病毒或恶意软件可能导致系统异常,触发自动重启。 软件冲突:不同软件之间的冲突也可能导致系统崩溃和重启。系统配置问题 不正确的BIOS设置或者系统设置有时也会导致电脑无故重启。
电脑无缘无故自动重启的三大原因主要包括:软件原因 病毒破坏:计算机病毒可能干扰和破坏系统正常工作,导致电脑自动重启。典型的如“冲击波”病毒。 系统文件损坏:当系统关键文件如KERNEL3DLL等被破坏时,系统可能无法完成初始化而强迫重新启动。

为什么电脑会自动重启电脑突然自动重启怎么解决
〖One〗、电源故障和电压不稳也可引起自动重启。 驱动不兼容也可导致重启的发生。 主板零部件故障。 改变系统默认自动重启:右击我的电脑/属性/高级/启动和故障恢复中的设置/将系统失败中的“自动重新启动”前的勾去掉,然后按确定和应用重新启动电脑即可。
〖Two〗、电脑重启可能是电源电压不稳定造成的,当用电量比较大的时候,电脑在启动的瞬间电压是比较大的,可以给电脑配置一个不间断电源,进行调压持续供电。CPU温度过高特别是在炎夏,外界温度比较高,电脑的风扇出现了毛病的时候,CPU散热不充分,就会自动保护起来,重启了,换个风扇就可以了。
〖Three〗、个回答 #热议# 发烧为什么不能用酒精擦身体来退烧?江西新华电脑学院 2019-07-03 · 品牌创于1988,专注IT教育 关注 电脑死机有可能由硬件或软件两方面原因引起。 软件问题引起死机,最干净利落的解决方法就是重新安装操作系统。
〖Four〗、病毒 一些木马程序可以远程控制计算机的所有活动,包括重新启动计算机。解决方案:用杀毒软件清除病毒.若病毒不易清除,木马可一键恢复或重新安装系统。软件不兼容 有些软件会发生冲突,彼此不兼容,往往导致关机重启。解决方案:回忆最近下载的可能不兼容的软件,或用工具找出冲突软件并卸载。

为什么我的电脑在玩着中,突然自动重启?电脑高手来!说一说为什么会这样...
〖One〗、当电脑在运行过程中突然自动重启时,这通常是因为安装软件后系统需要重启以确保软件能正确安装和运行。许多新安装的软件会在安装过程中请求系统重启,以便它们可以在系统启动时进行必要的配置和初始化。这一过程有助于软件更好地与操作系统协同工作,减少潜在的兼容性问题。此外,电脑重启的原因还有很多。
〖Two〗、散热问题:首先,使用硬件检测软件检查CPU和GPU的温度。如果温度过高,可能是散热风扇故障或散热片堵塞,需要清理散热系统或更换风扇。排查软件问题:病毒检查:考虑到可能是病毒导致的自动重启,建议使用多款杀毒软件进行全面扫描。但请注意,如果病毒已经广泛传播到多个分区,仅格式化C盘可能无效。
〖Three〗、还有一种情况,是主机开关电源性能差,虽然电压是稳定的也在正常允许范围之内,但因为其输出电源中谐波含量过大,也会导致主机经常性的死机或重启。对于这种情况我们使用万用表测试其电压时是正常的,比较好更换一台优良的电源进行替换排除.解决方法:现换高质量大功率计算机电源。
〖Four〗、种可能:1:中毒。解决办法:杀毒或者重新装系统。2:电源坏了。解决办法:换电源。3:CPU风扇坏了。解决办法:换风扇。4:主板有问题。解决办法:拿去检测,不能用了还是换。
〖Five〗、自动重启的原因多样,但根据您提到显卡被卖家超频的事实,电脑可能存在严重问题,可能是返修货或假货。为解决这一问题,可考虑以下建议: 将CPU放置在其他机器上测试,以确认是否稳定运行。这很可能是一个关键因素。 更换一根内存条,看看是否能解决问题。这种情况同样具有较高可能性。

电脑隔一段时间就自动重启是什么原因?
电脑隔一段时间自动重启可能由多种原因导致。 硬件问题:硬件故障是常见原因之一。比如电源供应不稳定,可能导致电脑突然断电又重启。散热不良也会引发这种情况,当CPU等硬件温度过高时,电脑会自动重启来保护硬件。还有可能是内存出现故障,影响了系统的正常运行从而导致重启。
电脑隔一段时间自动重启可能有多种原因。 硬件问题:比如电源供应不稳定,电源老化或损坏可能导致电脑在运行中突然断电重启。CPU散热不良,过高的温度会使电脑为了保护硬件而自动重启。还有内存故障,可能会引起系统不稳定从而导致重启。 软件冲突:安装的某些软件之间可能存在冲突,导致系统出现异常重启。
电脑总是隔一段时间就自动重启的原因及解决办法如下:原因: 程序软件问题:可能是下载或运行的应用程序软件引起的重启,系统有错误也会导致此问题。 系统文件受损:系统文件受损同样会造成电脑自动重启。 主板问题:主板老化、电容失效或爆浆、主板与机箱背板短路等都可能引发重启。
原因分析:该问题一般是由于非正常关机或更新补丁不兼容导致的。解决方法:在弹出的提示界面点击【高级选项】,并在显示的界面中点击【疑难解答】;点击【重置此电脑】之后,按需要选取【保留我的文件】或【删除所有内容】;点击【仅限安装了Windows的驱动器】 然后耐心等待系统重置即可。
CPU 温度过高常常会引起保护性自动重启,原因可能是机箱、CPU 散热不良,如散热器材质导热率低、散热器与 CPU 接触面有异物、风扇转速低、风扇和散热器积尘太多等,也可能是主板上的测温探头损坏或 BIOS 有 BUG 等。CPU 内部的二级缓存损坏时,运行一些 I/O 吞吐量大的软件会重启或死机。

电脑死机自动重启怎么解决?
〖One〗、电脑崩溃自动重启解决方法如下: 开机马上按F8不动到高级选项出现在松手,选“最近一次的正确配置”回车修复,还不行按F8进入安全模式还原一下系统或重装系统(如果重装也是重启,建议还是检修一下去,如果可以进入安全模式,说明安装了不合适的东西,将出事前下载的不合适东西全部卸载,或还原系统或重装)。
〖Two〗、老电脑死机,一般有以下几种原因散热不良灰尘过多的话清理一下,时间长了,硅脂的导热也会失效,重新加点就行,还有就是主板处理器插槽旁边的热敏电阻被盖上灰尘也会产生过热的假相从而导致重启或者黑屏。硬件损坏最常见的就是电容,主板的,电源的,显卡的都看看,把坏的换掉。
〖Three〗、方法一:开机连续敲击键盘“F8”按键,进入“系统高级选项菜单”,选取“最后一次正确配置”。
〖Four〗、这时,配置一个稳压器或更换更高功率的电源,通常可以解决这个问题。此外,电脑死机和重启也可能是由于软件冲突或系统文件损坏引起的。在这种情况下,通过更新或修复操作系统,或卸载最近安装的可能引起冲突的软件,可能有助于解决这一问题。在尝试这些解决方案之前,建议先备份重要数据,以防数据丢失。
〖Five〗、解决方法一:我的电脑 属性 高级 启动和故障恢复 设置 关闭系统失败自动重启功能。软件不兼容,常常会引起关机重起的问题,这是XP的新机制。解决办法:右键点击我的电脑,选属性。选取高级选项卡,找到启动和故障恢复,点击旁边的设置按钮。

突然电脑就自动重启怎么回事
〖One〗、硬盘有坏道了,请用系统自带的功能或软件修复磁盘,或格式化硬盘重新分区重装系统。 电源故障和电压不稳也可引起自动重启。 驱动不兼容也可导致重启的发生。 主板零部件故障。
〖Two〗、win7 “windows已遇到关键问题,将在一分钟后自动重新启动。”的原因是系统错误导致的,具体解决方法步骤如下:首先打开计算机,将网络断开,然后同时按WIN+R 打开“运行”命令窗口。在里面双击,输入“cmd”命令 按回车键“Enter”打开管理员窗口。
〖Three〗、电脑崩溃自动重启解决方法如下: 开机马上按F8不动到高级选项出现在松手,选“最近一次的正确配置”回车修复,还不行按F8进入安全模式还原一下系统或重装系统(如果重装也是重启,建议还是检修一下去,如果可以进入安全模式,说明安装了不合适的东西,将出事前下载的不合适东西全部卸载,或还原系统或重装)。
〖Four〗、那么电脑,为什么计算机会自动重启呢?这里主要介绍了一些常见的原因和相应的解决方案,这将导致计算机无故自动重启。病毒 一些木马程序可以远程控制计算机的所有活动,包括重新启动计算机。解决方案:用杀毒软件清除病毒.若病毒不易清除,木马可一键恢复或重新安装系统。
〖Five〗、特别是在炎夏,外界温度比较高,电脑的风扇出现了毛病的时候,CPU散热不充分,就会自动保护起来,重启了,换个风扇就可以了。内存条松动或有尘土主板上的内存条有尘土,接触不良,就会自动重启的,把内存条用橡皮好好擦拭一下铜片的部位,吹掉机箱内的尘土,然后把内存条插到主槽内就可以了。

为什么我的电脑突然断电自动重启了?
〖One〗、C盘系统重要文件丢失或损坏 在一些软件卸载的过程中,就有可能会对系统文件产生误删,造成此类影响,比如Win2K下的KERNEL3DLL,Win98 FONTS目录下面的字体等系统运行时基本的文件,这些文件的丢失或损坏,会导致系统无法完成初始化而自动重启。
〖Two〗、电脑主机突然断电又重启,可能是主板自检、电源故障、内存问题、主板故障、BIOS设置错误或静电干扰等原因导致,具体分析如下:主板自检机制部分主板在首次开机、更换硬件或更新BIOS后,会通过自动重启完成硬件自检和配置更新。若重启一次后能正常进入系统,且无其他异常,通常属于正常现象,无需特殊处理。
〖Three〗、电源供应问题:电脑突然断电并自动重启可能是由于电源供应出现问题。这可能是因为电源线松动、电源插座故障、电源线损坏等原因导致电源供应中断。此外,电源本身也可能存在故障,例如电源过载、电源短路等问题。 过热问题:过热可能是导致电脑突然断电并自动重启的另一个常见原因。
〖Four〗、电源是引起系统自动重启的最大嫌疑之一 劣质的电源不能提供足够的电量,当系统中的设备增多,功耗变大,劣质电源输出的电压就会急剧降低,最终导致系统工作不稳定,出现自动重启现象。电压起伏过大还有可能导致硬盘等设备的...内存出现问题也会导致系统重启 内存出错导致系统重启的几率相对较大。
〖Five〗、电脑突然断电重启的原因主要有以下几点:操作不当导致的重启 满负荷操作:在玩游戏、看视频、下载或同时打开多个网页等高强度操作时,如果再进行其他操作,容易导致电脑负荷过大,从而引发重启或死机。因此,建议在进行这些高强度操作时,避免同时进行其他操作。

电脑正玩着突然自动重启是怎么回事?
确实不可以就重装系统吧,如果自己重装不了,到维修那里找维修的人帮助您,这是突然关机,造成了磁盘受损引起的,一个是扣出主板电池放一下电,一个是放一段时间在开机试试,还是不可以就修修去吧。
②电脑和空调、冰箱等大功耗电器共用一个插线板的话,在这些电器启动的时候,供给电脑的电压就会受到很大的影响,往往就表现为系统重启。 解决办法就是把他们的供电线路分开。
电脑突然重启可能由硬件故障、软件与系统问题、环境与供电干扰导致,需针对性排查。硬件故障电源问题:电源功率不足(如新增高功耗硬件后未升级电源)、内部电容老化鼓包、接口松动,均可能导致供电中断,触发系统重启。建议检查电源线连接是否稳固,更换大功率电源测试。
主板与内存故障:主板供电元件老化,关机超1两小时后首次开机可能点不亮或反复重启;内存条松动、损坏或兼容性差也会导致重启。散热不良:CPU、显卡温度过高会触发自动重启保护,风扇停转、散热片积灰都可能引起散热问题。软件与系统问题病毒或恶意软件:如“冲击波”病毒会强制系统重启。
电脑经常自动重启,主要与硬件故障、软件与系统问题、环境与外部因素有关,具体如下:硬件故障电源不稳或老化:电源功率不足、内部电容鼓包或接口接触松动,会导致供电中断,触发系统保护重启。例如,电源长期高负荷运行后,电容可能鼓包,导致输出电压不稳定。
电脑自动重启的可能原因…… ★软件 ◇病毒破坏 ※※自从有了计算机以后不久,计算机病毒也应运而生。当网络成为如今社会的信息大动脉后,病毒的传播更加方便,所以也时不时的干扰和破坏我们的正常工作。比较典型的就是前一段时间对全球计算机造成严重破坏的“冲击波”病毒,发作时还会提示系统将在60秒后自动启动。
如果你还想了解更多这方面的信息,记得收藏关注本站。



还没有评论,来说两句吧...