电脑为什么会发出报警声,电脑会发出警报,该怎么办?
本文摘要: 大家好,关于电脑为什么会发出报警声很多朋友都还不太明白,不过没关系,因为今天小编就来为大家分享关于电脑会发出警报,该怎么办的知识点,相信应该可以解决大家的一些困惑和问题,如果碰巧可以解决您的问题,还望关注下本站哦,希望对各位有所帮助!电脑出现报警声的原因是什么〖One〗、还有一个原因是新添加的硬...
大家好,关于电脑为什么会发出报警声很多朋友都还不太明白,不过没关系,因为今天小编就来为大家分享关于电脑会发出警报,该怎么办的知识点,相信应该可以解决大家的一些困惑和问题,如果碰巧可以解决您的问题,还望关注下本站哦,希望对各位有所帮助!
电脑出现报警声的原因是什么
〖One〗、还有一个原因是新添加的硬件的兼容性不好,导致上述的情况出现。BIOS设置改变当BIOS设置错误时,比如内存的读写参数设置有误,硬盘的模式设置有误,板载声卡与集成声卡的设置有误等情况,都会造成不能正常启动。
〖Two〗、电脑开机三声报警通常表示硬件故障或错误。不同的电脑品牌和型号可能有不同的报警声音和意义,以下是一些可能的原因: 内存故障:三声短促的鸣叫声通常表示内存故障。这可能是因为内存条未正确安装或已损坏。 显卡故障:三声长鸣声可能表示显卡故障。这可能是因为显卡未正确安装或已损坏。
〖Three〗、当电脑开机时出现“滴都滴都”四声很急促的报警声,这通常表明主板在启动过程中检测到了某些错误。报警声是由主板上的BIOS(基本输入输出系统)设定的,它通过一系列声音来指示启动过程中遇到的问题。大多数主板采用AWARD BIOS,其报警声的含义如下:长声不断响:内存条未插紧。一短:系统正常启动。
〖Four〗、报警声:4短 如果听到的是四声短的主板报警声,那么就表示是电脑系统的时钟出现了问题,这个时候就需要对主板进行维修了,必要时可以更换主板。

台式电脑开机一直报警台式电脑开机一直响滴滴四声什么原因
台式电脑开机一直响滴滴四声的原因可能是主板内灰尘过多导致的,具体解决方法步骤如下:首先拔下主机电源。拔下主机机箱后面的其它连接线,显卡拔的时候要先把左右两则的螺丝拧开后,再拔下来。⑵ 我的电脑开机时一直滴滴滴的响个不停是怎么回事 内存兼容问题! 短:系统正常启动。 不断地响(长声):内存条未插紧或损坏。
有可能是显卡问题,在开机的时候观察显卡散热器是否启动,如果真的确定是显卡问题,不要擅自拆解,如果在保修期内就去置换,如果过了保修期,去专业人员那里维修。CPU原因,一般来说,CPU发生故障的概率极小,请查看一下CPU上的硅胶,如果上面已经干了,就尝试将原来的硅胶刮掉,换上新的硅胶。
原因:电脑在开机时发出四声滴滴滴的响声,通常是由于内存条或显卡出现故障,导致系统时钟运行出错。这种故障可能源于内存条或显卡的金手指(即与主板接触的金属部分)氧化或灰尘积累,也可能是由于这些硬件本身存在损坏。解决方法:清洁内存条和显卡:将内存条和显卡从主板上拆卸下来。
电脑开机滴滴滴响四声,可能是由于内存条或显卡故障导致系统时钟运行出错。以下是可能的解决方法:清理内存条和显卡:将内存条和显卡都拆卸下来,用橡皮擦拭金手指部分,去除氧化层和灰尘,然后重新安装,看是否解决问题。
G. 电脑开机报警4声短音按f1才能进开机需要按下F1键才能进入,主要是因为BIOS中设置与真实硬件数据不符引起的,可以分为以下几种情况: 实际上没有软驱或者软驱坏了,而BIOS里却设置有软驱,这样就导致了要按F1才能继续。

电脑开机报警4声怎么办?
首先,关闭电脑电源,将内存条和显卡取出。使用橡皮擦清洁这些组件的接触点,然后重新安装以检查是否解决问题。 下面,取出主板上的电池,等待几分钟,再将其重新安装,以排除因电池问题导致的时钟错误。 检查并重新连接所有内部连接线,确保没有因松动或错误连接导致的故障。
需要检查电源线是否连接牢固,电源模块是否有故障。总之,电脑开机后发出四声报警声且启动不了,可能是由多种因素造成的,包括内存、主板、显示器、显卡或电源供应问题。解决这类问题通常需要逐步排查,从最简单的问题开始,逐步深入,直到找到并解决问题。
检查内存条 电脑开机报警4声可能与内存条有关。尝试将内存条拔出,用橡皮擦擦拭金手指部分,去除氧化层,再重新插上,确保插紧无松动。 如果有多条内存条,逐一尝试,以确定问题内存条。 检查系统时钟设置 进入BIOS设置界面,检查系统时钟设置是否正确。 检查BIOS电池电量是否充足,必要时进行更换。
电脑开机报警办?电脑开机报警声类型总结:2首先,我们必须要知道主板的类型。通常在主板上能够找到类型,当然也可以在电脑启动的第一屏幕画面中找到主板的类型。3找到自己主板的型号以后,就可以开机了,在按下计算机开关后,仔细听蜂鸣器发出的声音的,然后就可以据此判断问题所在。
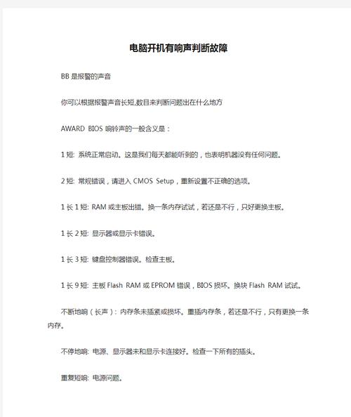
换一条内存试试,若还是不行,只好更换主板。 1长2短: 显示器或显示卡错误。 1长3短: 键盘控制器错误。检查主板。 1长9短: 主板Flash RAM或EPROM错误,BIOS损坏。换块FlashRAM试试。不断地响(长声): 内存条未插紧或损坏。重插内存条,若还是不行,只有更换一条内存。

电脑开机时有报警声,是什么原因?
〖One〗、电脑开机三声报警通常表示硬件故障或错误。不同的电脑品牌和型号可能有不同的报警声音和意义,以下是一些可能的原因: 内存故障:三声短促的鸣叫声通常表示内存故障。这可能是因为内存条未正确安装或已损坏。 显卡故障:三声长鸣声可能表示显卡故障。这可能是因为显卡未正确安装或已损坏。
〖Two〗、这是电脑在自检,如发现错误,给操作者提示或警告。相同的还有:1长2短:显示器或显示卡错误。1长3短:键盘控制器错误。1长9短:主板 Flash RAM或EPROM错误,BIOS损坏。不断地响(长声):内存条未插紧或损坏。不停地响:电源、显示器未和显示卡连接好。重复短响:电源有问题。
〖Three〗、可能BIOS报警,或者就是电脑有问题。BB是报警的声音可以根据报警声音长短,数目来判断问题出在什么地方AWARD BIOS响铃声的一般含义是:1短: 系统正常启动。这是每天都能听到的,也表明机器没有任何问题。2短: 常规错误,请进入CMOS Setup,重新设置不正确的选项。1长1短: RAM或主板出错。

电脑蜂鸣器报警是怎么回事???
〖One〗、需要检查内存条是否松动或者损坏 蜂鸣声5声(断续短促):电脑正在从USB设备启动系统,需要检查是否插入USB设备或者U盘 蜂鸣声6声:如果遇到开不了机的电脑,可以使用此声判断电脑主板是否通电故障 其他特殊响声可能由于硬件、驱动程序或软件冲突等造成,需要根据具体情况进行分析和处理。
〖Two〗、电源故障:电源故障可能导致主机蜂鸣器报警。请检查电源插头是否牢固连接在电源插座上,确保电源开关处于开启状态。如果电源风扇不转,可能是电源故障,需要更换电源。 内存故障:内存故障可能引发主机蜂鸣器报警。请检查内存条是否安装正确,确保其与主板插槽接触良好。
〖Three〗、电脑蜂鸣器报警声的含义如下: 一声短音:表示系统正常启动,没有遇到任何问题。这是电脑开机时最常见的蜂鸣器声音,表明系统已经顺利通过了自检阶段,并准备进入操作系统。 两声短音:表示系统出现了常规错误。这通常是由于系统设置中的某些选项配置不正确导致的。
好了,本文到此结束,如果可以帮助到大家,还望关注本站哦!



还没有评论,来说两句吧...