电脑为什么会发出报警声,电脑时不时发出警报声?
本文摘要: 大家好,今天小编来为大家解答以下的问题,关于电脑为什么会发出报警声,电脑时不时发出警报声这个很多人还不知道,现在让我们一起来看看吧!电脑开机报警八声电脑开机响八声开不了什么情况如果声音长声不断响,有可能是内存条未插紧如果声音快速短声响两次(例如滴、滴):有可能是CMOS设置错误,需要重设,这种情况...
大家好,今天小编来为大家解答以下的问题,关于电脑为什么会发出报警声,电脑时不时发出警报声这个很多人还不知道,现在让我们一起来看看吧!
电脑开机报警八声电脑开机响八声开不了什么情况
如果声音长声不断响,有可能是内存条未插紧如果声音快速短声响两次(例如滴、滴):有可能是CMOS设置错误,需要重设,这种情况出现比较多,屏幕画面的底部(一般在左下)会出现英文提示“CMOS CHECKSUM FAILURE ”,然后要求按F?(F?可能是F1-F12,视乎主板)载入默认设置或者进入。
这种情况是CPU过热的系统报警声,大多是因为在为主机内部除尘,打扫CPU散热器或者是因为更换了新的CPU风扇,因为安装不到位,CPU散热器与CPU接触不牢,有一定的空间或其间加有杂物,导致CPU发出的热量无法正常散出,一开机CPU就高达80『9』0℃。
有时候可能在安装了一些软件或者硬件驱动以后,发现重新启动后,电脑进不了系统,一直黑屏,这种情况就是软件导致的笔记本黑屏。如果是由于软件导致黑屏的话,以 Windows 系统为例,我们可以重新再启动机器,在开机时多按几次 F8 键,调出系统的启动选项菜单。系统启动选项菜单出来以后,选取进入安全模式。
电脑经常开机会响八声,可能的原因及解决方法如下:检查外部接线 首先,应检查电脑的外部接线是否接好。这包括电源线、显示器线、键盘线、鼠标线等。有时,这些接线可能因为松动或未插紧而导致电脑开机异常。
如果声音长声不断响,有可能是内存条未插紧 如果声音快速短声响两次(例如滴、滴):有可能是CMOS设置错误,需要重设,这种情况出现比较多,屏幕画面的底部(一般在左下)会出现英文提示“CMOS CHECKSUM FAILURE ”,然后要求按F?(F?可能是F1-F12,视乎主板)载入默认设置或者进入。

电脑响五声报警声是怎么回事?
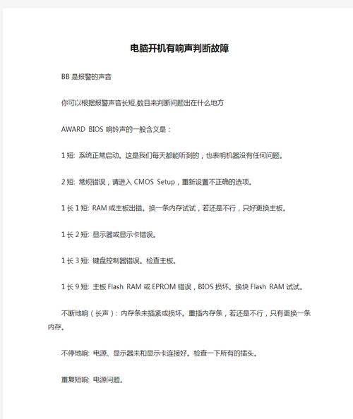
〖One〗、可能是内存条松了,把内存条拔了再插上试下,我之前也遇到过这个问题,就是内存条问题的。 ⑤ 电脑开机时会连续响5声是怎么回事 电脑开机时会连续响5声是AWARD的BIOS报警声: 1短: 系统正常启动。这是我们每天都能听到的,也表明机器没有任何问题。2短: 常规错误,请进入CMOS Setup,重新设置不正确的选项。1长1短: RAM或主板出错。
〖Two〗、电脑cpu出现问题。拓展:不同声音代表不同的问题:(1)1短声 -- 系统正常启动。(2)2短声 -- 常规错误。应进入CMOS重设错误选项。(3)1长1短声 -- RAM或主板出错。(4)1长2短声 -- 显示器或显卡错误。(5)1长3短声 -- 键盘控制器出错。
〖Three〗、笔记本报警五声,应该是主板实时时钟出现问题,进入系统查看时间是否正确,另外主板接触不良也会引起这个问题。解决方法:主板换电池,可解决关机时的时钟继续走的问题。通过软件同步时钟。开启系统同步时钟功能,只要连互联网就会自动联网。
〖Four〗、电脑开机报警响5声的原因及解决方法 原因:内存条不足:当电脑运行的任务超出了内存条的承载能力时,电脑会发出报警声。CPU问题:CPU超负荷运转或温度过高,也可能导致电脑开机报警。此外,CPU的相关设置或硬件问题也可能引发报警。

电脑开机连续5声短响,但是能正常开机,这是什么原因?
〖One〗、可能的具体问题:USB端口故障:某个USB端口可能存在问题,导致BIOS发出警告。传感器读数异常:某些内置传感器的读数可能异常,触发了BIOS的警告机制。非关键性硬件配置问题:某些硬件配置可能不符合BIOS的期望或标准,但不足以阻止系统启动。
〖Two〗、短:CPU出现错误。6短:键盘控制器错误7短:系统实模式错误,不能切换到保护模式。8短:显示内存错误。显示内存有问题,更换显卡试试。9短:BIOS芯片检验和错误。1长3短:内存错误。内存损坏,更换即可。1长8短:显示测试错误。显示器数据线没插好或显示卡没插帮到请采纳。
〖Three〗、电脑开机连续5声短响,但是能正常开机,这通常表明中央处理器出现了某种错误或异常。首先,这种连续5声短响是电脑在开机自检过程中发出的报警信号,根据常见的BIOS报警声规则,5声短响往往与CPU相关的问题有关。尽管电脑最终能够正常启动并进入操作系统,但这并不意味着CPU没有问题。
〖Four〗、短:CPU出现错误。 6短:键盘控制器错误。 7短:系统实模式错误,不能切换到保护模式。 8短:显示内存错误。显示内存有问题,更换显卡试试。 9短:BIOS芯片检验和错误。 1长3短:内存错误。内存损坏,更换即可。 1长8短:显示测试错误。
〖Five〗、笔记本报警五声,应该是主板实时时钟出现问题,进入系统查看时间是否正确,另外主板接触不良也会引起这个问题。解决方法:主板换电池,可解决关机时的时钟继续走的问题。通过软件同步时钟。开启系统同步时钟功能,只要连互联网就会自动联网。
〖Six〗、电脑开机时连续发出5声短响但能够正常开机,这通常表明电脑的BIOS(基本输入输出系统)在自检过程中检测到了某种问题。具体原因可能包括: **CPU问题**:BIOS通过特定的声音组合来报告硬件故障,其中5声短响可能指向CPU的某些问题,如CPU出错或超负荷运转导致温度过高。

电脑出现报警声的原因是什么
〖One〗、还有一个原因是新添加的硬件的兼容性不好,导致上述的情况出现。BIOS设置改变当BIOS设置错误时,比如内存的读写参数设置有误,硬盘的模式设置有误,板载声卡与集成声卡的设置有误等情况,都会造成不能正常启动。
〖Two〗、需要检查内存条是否松动或者损坏 蜂鸣声5声(断续短促):电脑正在从USB设备启动系统,需要检查是否插入USB设备或者U盘 蜂鸣声6声:如果遇到开不了机的电脑,可以使用此声判断电脑主板是否通电故障 其他特殊响声可能由于硬件、驱动程序或软件冲突等造成,需要根据具体情况进行分析和处理。
〖Three〗、电脑cpu出现问题。拓展:不同声音代表不同的问题:(1)1短声 -- 系统正常启动。(2)2短声 -- 常规错误。应进入CMOS重设错误选项。(3)1长1短声 -- RAM或主板出错。(4)1长2短声 -- 显示器或显卡错误。(5)1长3短声 -- 键盘控制器出错。
〖Four〗、电脑开机三声报警通常表示硬件故障或错误。不同的电脑品牌和型号可能有不同的报警声音和意义,以下是一些可能的原因: 内存故障:三声短促的鸣叫声通常表示内存故障。这可能是因为内存条未正确安装或已损坏。 显卡故障:三声长鸣声可能表示显卡故障。这可能是因为显卡未正确安装或已损坏。
〖Five〗、电脑出现报警声的原因主要有以下几种: 内存报警 “嘀…嘀…”的连续有间隔的长音:这通常是内存出现问题,可能的原因包括内存松动、内存金手指与插槽接触不良、内存金手指氧化或内存的某个芯片故障。此时需要检查内存条的安装情况,清理金手指,或更换内存条尝试解决问题。
〖Six〗、报警声:5短 如果听到的是五声短的主板报警声,那么就表示是电脑的CPU出现了问题,检查下CPU插座或者其他什么问题,如果CPU没有问题,那么肯定是主板有问题。

电脑开机报警4声怎么办?
重新启动电脑,并在启动过程中进入BIOS设置,检查系统时钟是否运行正常。 如果以上步骤都无法解决问题,那么可能是显卡或内存条出现了硬件损坏。这种情况下,建议将电脑送至专业维修点进行检测和更换。
四短声,系统时钟出错。维修或更换主板。首先用橡皮擦拭内存条,并检查内存条的金手指是否有烧焦的痕迹。把内存更换插槽。查看主板上面的电容是否有鼓包,主板上是否有焦味,并清理主板上的灰尘。
**检查内存条**:虽然报警声直接指向系统时钟,但内存条作为电脑启动的重要组件,其问题也可能间接影响系统时钟。尝试将内存条拔出,用橡皮擦擦拭金手指部分,再重新插上,确保内存条插紧且没有松动。 **检查系统时钟设置**:如果内存条无问题,可以进入BIOS设置界面,检查系统时钟设置是否正确。

为什么联想电脑会有三短一长声的报警声?
联想台式电脑开机时出现三短一长的报警声,通常意味着在硬件启动检测过程中发现了问题,具体可能是内存检测失败。以下是一些可能的原因及相应的解决方法: 内存条接触不良:长时间使用后,内存条的金手指可能会氧化或积灰,导致接触不良。此时,可以断开电源,拔下内存条,用橡皮擦轻轻擦拭金手指表面,然后重新安装。
内存故障 内存故障是导致电脑主机报警三短一长的最常见原因。内存故障可能是由于内存条松动、内存条损坏或内存插槽损坏等原因弓|起的。解决方法是重新插拔内存条,确保内存条插紧,或更换内存条。显卡故障 显卡故障也可能导致电脑主机报警三短-长。
联想电脑报警三短一长不开机的原因有:内存某芯片故障、键盘控制器错误、内存与主板兼容性不好等。内存某芯片故障 此类故障相对比较严重,在开机自检时主机能够发现内存存在错误缺陷,不能够通过自检,发出“嘀嘀”的报警声,提示用户检查内存。
联想电脑报警三短一长不开机,通常表示电脑的内存条存在问题。当联想电脑发出三短一长的报警声并无法开机时,这通常意味着电脑的内存条出现了问题。内存条是电脑中非常重要的组件之一,它用于存储和访问运行中的程序和数据。如果内存条出现故障或损坏,电脑将无法正常运行。
联想电脑主机滴滴声三短一长的问题解决方法如下:重新插拔内存条:这可能是内存条没有插好或者松动导致的。试着把内存条拔出来,再重新插回去,记得要插紧哦!检查电源线:有时候电源线没插好也会导致这种报警声。所以,也请把电源线拔出来,再重新插一遍,确保插紧了。
关于电脑为什么会发出报警声到此分享完毕,希望能帮助到您。



还没有评论,来说两句吧...