电脑主机报警是怎么回事,电脑主机发出报警信号怎么处理?
本文摘要: 大家好,今天来为大家解答电脑主机报警是怎么回事这个问题的一些问题点,包括电脑主机发出报警信号怎么处理也一样很多人还不知道,因此呢,今天就来为大家分析分析,现在让我们一起来看看吧!如果解决了您的问题,还望您关注下本站哦,谢谢~台式电脑开机一直报警台式电脑开机一直响滴滴四声什么原因〖One〗、台式...
大家好,今天来为大家解答电脑主机报警是怎么回事这个问题的一些问题点,包括电脑主机发出报警信号怎么处理也一样很多人还不知道,因此呢,今天就来为大家分析分析,现在让我们一起来看看吧!如果解决了您的问题,还望您关注下本站哦,谢谢~
台式电脑开机一直报警台式电脑开机一直响滴滴四声什么原因
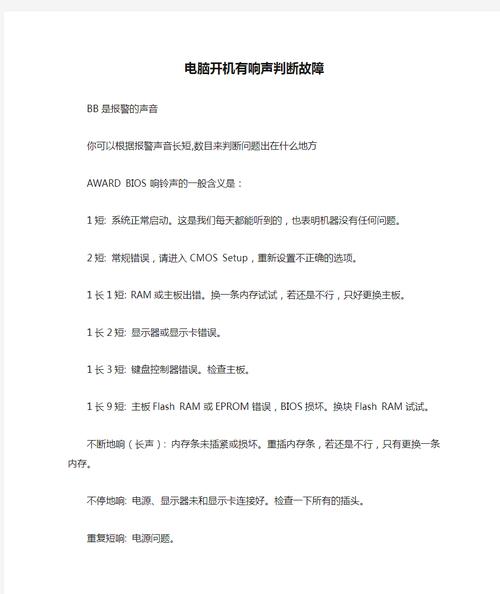
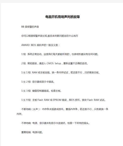
〖One〗、台式电脑开机一直响滴滴四声的原因可能是主板内灰尘过多导致的,具体解决方法步骤如下:首先拔下主机电源。拔下主机机箱后面的其它连接线,显卡拔的时候要先把左右两则的螺丝拧开后,再拔下来。⑵ 我的电脑开机时一直滴滴滴的响个不停是怎么回事 内存兼容问题! 短:系统正常启动。 不断地响(长声):内存条未插紧或损坏。
〖Two〗、有可能是显卡问题,在开机的时候观察显卡散热器是否启动,如果真的确定是显卡问题,不要擅自拆解,如果在保修期内就去置换,如果过了保修期,去专业人员那里维修。CPU原因,一般来说,CPU发生故障的概率极小,请查看一下CPU上的硅胶,如果上面已经干了,就尝试将原来的硅胶刮掉,换上新的硅胶。
〖Three〗、原因:电脑在开机时发出四声滴滴滴的响声,通常是由于内存条或显卡出现故障,导致系统时钟运行出错。这种故障可能源于内存条或显卡的金手指(即与主板接触的金属部分)氧化或灰尘积累,也可能是由于这些硬件本身存在损坏。解决方法:清洁内存条和显卡:将内存条和显卡从主板上拆卸下来。
〖Four〗、电脑开机滴滴四声通常表示电脑在启动过程中遇到了硬件故障或配置问题。可能的原因包括:内存条问题:内存条未插紧、损坏或与主板不兼容都可能导致滴滴四声的警报。此时可以尝试将内存条拔出,用橡皮擦擦拭金手指部分后再重新插上,或者更换新的内存条。
〖Five〗、重复短响: 电源无声音无显示: 电源运行中高频报警:CPU过热,往往由于超频所至,请检查CPU风扇是否运转正常 三 台式电脑开机一直响滴滴四声什么原因 台式电脑开机一直响滴滴四声的原因可能是主板内灰尘过多导致的,具体解决方法步骤如下:首先拔下主机电源。
〖Six〗、电脑开机滴滴滴响四声,可能是由于内存条或显卡故障导致系统时钟运行出错。以下是可能的解决方法:清理内存条和显卡:将内存条和显卡都拆卸下来,用橡皮擦拭金手指部分,去除氧化层和灰尘,然后重新安装,看是否解决问题。

电脑开机主机三长三短响电脑开机三短报警声是怎么回事
电脑主机开机后三短一长滴滴叫,这通常是AWARD的BIOS发出的内存错误报警声。针对这一问题,可以采取以下解决方法:重新插拔内存条:首先,关闭电脑并断开电源线。打开机箱,找到内存条并将其拔出。仔细检查内存条的插槽,确保没有灰尘或异物。将内存条重新插入插槽,确保插紧并固定好。
重复短响: 电源问题。 无声音无显示: 电源问题。检查显示器电缆是否牢固可靠地插入到主机接口,再检查显卡与主板I/O插槽之间的接触是否良好;如果换另外显示器电脑正常启动,那么原显示器可能损坏;检查CPU风扇是否运转;可取下除CPU、显卡、内存条之外所有组件,然后加电启动电脑。如果内存有故障,应会有报警声。
电脑开机一直滴滴滴响三短一长通常是主板BIOS检测到硬件故障,大多数是由于内存出现了问题所致。处理建议如下:检查并重新插拔内存:首先,确保电脑已经断电,并拔掉电源线。然后,打开机箱侧板,找到内存条。将内存条轻轻拔出,使用橡皮擦仔细擦拭其金属接触面(金手指部分),以去除可能存在的氧化层或污垢。
内存故障是导致电脑主机报警三短一长的最常见原因。内存故障可能是由于内存条松动、内存条损坏或内存插槽损坏等原因弓|起的。解决方法是重新插拔内存条,确保内存条插紧,或更换内存条。显卡故障 显卡故障也可能导致电脑主机报警三短-长。显卡故障可能是由于显卡损坏或显卡插槽损坏等原因弓|起的。
- 不断地响(长声):内存条未插紧或损坏。- 不停地响:电源、显示器未和显示卡连接好。- 重复短响:电源有问题。- 无声无显示:电源有问题。- **AMI BIOS**:- 1短:内存刷新失败。更换内存条。- 2短:内存ECC较验错误。- 3短:系统基本内存(第1个64kB)检查失败。更换内存。

主机报警声音是怎么回事?
〖One〗、短声,系统时钟出错。维修或更换主板。5短声,cpu错误,也可能是cpu插座或其它什么地方有问题,如果此cpu在其它主板上正常,则肯定错误在于主板。综合上述判断,大概是cpu位置的问题,可以拆开机箱检查解决问题。 ③ 电脑无法开机,报警5声 主板BIOS有问题,你可以试着这样操作一下,取出主板CMOS电池,在下面加一块导电的小铁片,按回CMOS电池。
〖Two〗、报警声:4短 如果听到的是四声短的主板报警声,那么就表示是电脑系统的时钟出现了问题,这个时候就需要对主板进行维修了,必要时可以更换主板。
〖Three〗、电脑主机无法开机,并发出一短一长的声音是内存条报错发出的滴滴滴声音。可能原因是:内存条金手指被氧化导致接触不良;主板或者其他硬件出现故障。解决办法:打开主机后盖,取下内存条用橡皮擦擦拭金手指后,再尝试是否恢复正常;主板或者其他硬件出现问题,建议到电脑维修店,让专业的人检测问题。
〖Four〗、电脑出现5声报警原因可能是中央处理器CPU出现问题1内存条太小了,电脑运行不过来,就会报警 2CPU超负荷运转导致,或者CPU温度过高,注意查看CPU使用情况3内存ECC校验错误需要进入CMOS设置,将ECC校验关闭 4。
〖Five〗、⑶ 电脑开机三短报警声是怎么回事应该是内存松了或者键盘控制器错误,主版问题 1短:系统正常启动。表明机器没有任何问题。 2短:常规错误,请进入CMOS Setup,重新设置不正确的选项。 1长1短:内存或主板出错。换一条内存试试,若还是不行,只好更换主板。 1长2短:显示器或显示卡错误。 1长3短:键盘控制器错误。
〖Six〗、电脑主机发出唱歌般的报警声通常表示硬件存在问题。这种报警声是由电脑主机内部的蜂鸣器发出的,用于提示用户硬件出现故障。蜂鸣器通常会根据不同的错误类型发出不同频率和节奏的报警声,类似于唱歌。因此,当用户听到这种声音时,应该立即关注并采取相应措施。

电脑主机唱歌报警是什么情况
〖One〗、电脑主机发出唱歌般的报警声通常表示硬件存在问题。这种报警声是由电脑主机内部的蜂鸣器发出的,用于提示用户硬件出现故障。具体原因及应对措施如下:内存条问题:内存条未插好或损坏会导致电脑在启动时无法正确识别内存,从而触发蜂鸣器报警。此时应检查内存条是否插好,或更换损坏的内存条。
〖Two〗、温度过高、硬件故障、过载或电源问题等。温度过高:电脑主机的温度过高,会触发报警声以防止过热损坏硬件。硬件故障:硬件故障,如电源、内存条、显卡等的故障。过载或电源问题:电脑主机的电源供应不足或存在问题,会导致系统过载或电压不稳定,触发报警声。
〖Three〗、电脑主机发出报警声(通常称为“哔哔声”或“蜂鸣声”)是一种诊断工具,用于指示硬件或启动过程中出现的问题。不同的主板和BIOS制造商可能会使用不同的报警声模式来表示不同的问题。
〖Four〗、最严重的是开机的时候主板“飙歌”,CPU风扇电压不稳定造成的松动和频率提高,然后就是嗡嗡嗡的唱歌。开机时有超过1声以上的滴声报警,就说明硬件有问题,要看你家什么主板什么BIOS,然后报警声音是不同的、专业的可以去问问电脑城里的人。
〖Five〗、短:常规错误。解决方法:重设BIOS。 1长1短:RAM或主板出错。 1长2短:显示器或显示卡错误。 1长3短:键盘控制器错误。 1长9短:主板Flash RAM或EPROM错误,BIOS损坏。 不断地响(长声):内存条未插紧或损坏不停地响:电源、显示器未和显卡连接好。 重复短响:电源有问题。

电脑开机响5声电脑开机5声报警怎么解决
不断地响(长声):内存条未插紧或损坏。重插内存条,或更换内存。AMIBIOS1短:内存刷新失败。更换内存条。2短:内存ECC较验错误。在CMOSSetup中将内存关于ECC校验的选项设为Disabled就可以解决,不过最根本的解决办法还是更换一条内存。3短:系统基本内存检查失败。换内存。4短:系统时钟出错。5短:CPU出现错误。
解决方法: 清理内存条:关闭电源,打开电脑机箱,找到内存条,用皮老虎清理主板上的内存条插槽。 擦拭内存条金手指:用橡皮擦轻轻擦拭内存条的金手指部分,去除氧化层和污垢。 重新插回内存条:将擦拭干净的内存条插回主板的内存卡槽中,确保内存条插紧,听到“啪”一声代表放置正确。
检查硬件:尽管电脑能够正常开机,仍然建议对发出警告的硬件进行检查,确保其正常工作。更新驱动程序:尝试更新相关硬件的驱动程序,以解决可能的兼容性问题。寻求专业帮助:如果警告声持续出现,且无法确定具体原因,比较好联系专业的技术支持人员进行进一步的诊断和维修。
解决方法:主板换电池,可解决关机时的时钟继续走的问题。通过软件同步时钟。开启系统同步时钟功能,只要连互联网就会自动联网。笔记本主板电池没有电了,当主板电池低到6V,而导问至的COMS随机贮储器无法保存数据,这样时间和日期也无法保存,而引起的报警声。处理方法:就是更换主板纽扣电池即可。
电脑开机出现5声报警的解决方法如下: 清理内存插槽 关闭电源:首先确保电脑完全关闭并拔掉电源线。 打开电脑机箱:使用螺丝刀打开电脑机箱。 取下内存条:找到内存条并将其从主板上取下。 清理内存插槽:使用皮老虎等工具清理主板上的内存插槽,确保没有灰尘或杂物。
电脑开机时出现5声滴滴响且无法正常运行,通常指示着硬件方面存在问题。以下是可能的解决步骤:清理金手指和主板灰尘:操作:将内存条取出,使用橡皮擦轻轻擦拭其金手指部分,去除氧化层和污垢,然后重新插入。同时,清理主板上的灰尘,特别是内存条插槽附近的区域。

电脑主机发出报警声是什么意思啊?
短声,系统时钟出错。维修或更换主板。5短声,cpu错误,也可能是cpu插座或其它什么地方有问题,如果此cpu在其它主板上正常,则肯定错误在于主板。综合上述判断,大概是cpu位置的问题,可以拆开机箱检查解决问题。 ③ 电脑无法开机,报警5声 主板BIOS有问题,你可以试着这样操作一下,取出主板CMOS电池,在下面加一块导电的小铁片,按回CMOS电池。
内存兼容问题! 短:系统正常启动。 不断地响(长声):内存条未插紧或损坏。 不停地响:电源、显示器未和显卡连接好。重复短响:电源有问题。 如果开机主板扬声器嘀嘀长响,则是内存报警。 解决方法:将机箱打开,取下内存,将内存金手指处用橡皮擦拭后重新插入。一短:系统正常,真是我们每天都能听到的。
电脑主机发出报警声(通常称为“哔哔声”或“蜂鸣声”)是一种诊断工具,用于指示硬件或启动过程中出现的问题。不同的主板和BIOS制造商可能会使用不同的报警声模式来表示不同的问题。
电脑主机发出唱歌般的报警声通常表示硬件存在问题。这种报警声是由电脑主机内部的蜂鸣器发出的,用于提示用户硬件出现故障。具体原因及应对措施如下:内存条问题:内存条未插好或损坏会导致电脑在启动时无法正确识别内存,从而触发蜂鸣器报警。此时应检查内存条是否插好,或更换损坏的内存条。
报警声:1短(一声短暂的声音) 听到电脑出现一声短的报警声音的时候,别着急,这是系统正常启动的声音,表示电脑是没有任何问题的。如果显示器不显示,需检查显示器与主机的连接线,或更换显示器。排除以上问题后,就需要把主板送专业维修店检查显示接口的电路。

电脑主机蜂鸣器报警怎么回事
〖One〗、需要检查内存条是否松动或者损坏 蜂鸣声5声(断续短促):电脑正在从USB设备启动系统,需要检查是否插入USB设备或者U盘 蜂鸣声6声:如果遇到开不了机的电脑,可以使用此声判断电脑主板是否通电故障 其他特殊响声可能由于硬件、驱动程序或软件冲突等造成,需要根据具体情况进行分析和处理。
〖Two〗、电源故障:电源故障可能导致主机蜂鸣器报警。请检查电源插头是否牢固连接在电源插座上,确保电源开关处于开启状态。如果电源风扇不转,可能是电源故障,需要更换电源。 内存故障:内存故障可能引发主机蜂鸣器报警。请检查内存条是否安装正确,确保其与主板插槽接触良好。
〖Three〗、一般情况下,电脑黑屏无显,只有滴滴滴的报警声的话,那么很有可能就是硬件出现问题导致的,建议你还是先查看一下硬件问题再说吧,例如就是插拔一下内存或者显卡什么的试试,或者直接给主板放电试试吧,处理完这些问题再试试吧。

电脑主机报警声音是什么原因造成的?
原因如下:蜂鸣器或PC喇叭坏了,报警听不到。电源、主板和CPU,三大件里至少坏了一件。电脑开机,按使用顺序,按照电源、主板和CPU的顺序启动。这三样有一样有问题,其它硬件有故障,就不会报警。CPU一般不会坏,电源如果转动也可能没坏,这三件里最容易坏的是主板。
无声音无显示: 电源问题。 电脑开机不能进入系统原因? 硬件改变当主机的硬件配置有所变化,但是我们使用的是POST功能时,此时系统不能识别新添加的硬件,将会按老的配置进行工作,此时就会出现开机后能够加电,但是没有正常启动时“嘀”的一声,同时显示器也没有图像显示,只有风扇转动的声音。
报警声:5短 如果听到的是五声短的主板报警声,那么就表示是电脑的CPU出现了问题,检查下CPU插座或者其他什么问题,如果CPU没有问题,那么肯定是主板有问题。报警声:6短 如果听到的是六声短的主板报警声,那么就表示电脑的键盘控制器出现了问题,检查下键盘电源是否插好或者更换键盘试一试。
好了,本文到此结束,如果可以帮助到大家,还望关注本站哦!



还没有评论,来说两句吧...